上海电力大学840数据结构基2020年真题
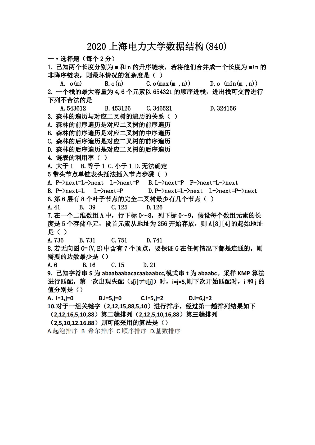
2020上海电力大学数据结构(840)一·选择题(每个2分)1.已知两个长度分别为m和n的升序链表,若将他们合并成一个长度为m+n的非降序链表,则最坏情况的复杂度是()A.o(m)B.o(n)C.o(max(m,n))D.o(min(m,n))2.一个栈的最大容量为4,6个元素以654321的顺序进栈,进出栈可交替进行下列不合法的是A.543612B.453126C.346521D.3241563.森林的遍历与对应二叉树的遍历的关系()A.森林的前序遍历是对应二叉树的前序遍历B.森林的前序遍历是对应二叉树的中序遍历C.森林的后序遍历是对应二叉树的前序遍历D.森林的后序遍历是对应二叉树的后序遍历...
相关推荐
-
北京工业大学812材料力学2021年真题VIP专享
2025-12-29 999+ -
北京工业大学812材料力学2022年真题VIP专享
2025-12-29 999+ -
北京工业大学822信息与系统2021年真题答案VIP专享
2025-12-29 999+ -
北京工业大学822信息与系统2022年真题VIP专享
2025-12-29 999+ -
兰州大学803半导体物理(含晶体管原理)大学2017年真题VIP免费
2025-12-31 999+ -
兰州大学803半导体物理(含晶体管原理)大学2018年真题VIP免费
2025-12-31 999+ -
兰州大学803半导体物理(含晶体管原理)大学2019年真题VIP免费
2025-12-31 999+ -
长安大学838材料科学基础课后习题答案VIP免费
2026-01-13 999+ -
清华大学827电路原理2009年真题免费
2026-02-26 999+ -
清华大学827电路原理2009年真题答案免费
2026-02-26 999+
相关内容
-
宁夏大学电路手写版答案
分类:考研考博类
时间:2026-02-26
标签:无
格式:PDF
价格:免费
-
清华大学827电路原理2008年真题
分类:考研考博类
时间:2026-02-26
标签:清华大学
格式:PDF
价格:免费
-
清华大学827电路原理2008年真题答案
分类:考研考博类
时间:2026-02-26
标签:清华大学
格式:PDF
价格:免费
-
清华大学827电路原理2009年真题
分类:考研考博类
时间:2026-02-26
标签:清华大学
格式:PDF
价格:免费
-
清华大学827电路原理2009年真题答案
分类:考研考博类
时间:2026-02-26
标签:清华大学
格式:PDF
价格:免费

