上海海事大学803工程热力学2017年真题
标签: #真题
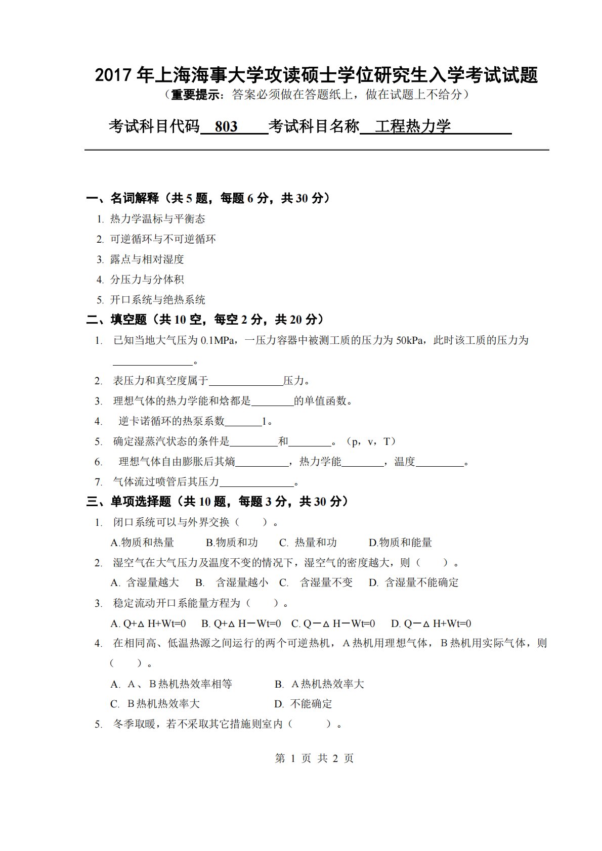
第1页共2页2017年上海海事大学攻读硕士学位研究生入学考试试题(重要提示:答案必须做在答题纸上,做在试题上不给分)考试科目代码803考试科目名称工程热力学一、名词解释(共5题,每题6分,共30分)1.热力学温标与平衡态2.可逆循环与不可逆循环3.露点与相对湿度4.分压力与分体积5.开口系统与绝热系统二、填空题(共10空,每空2分,共20分)1.已知当地大气压为0.1MPa,一压力容器中被测工质的压力为50kPa,此时该工质的压力为。2.表压力和真空度属于压力。3.理想气体的热力学能和焓都是的单值函数。4.逆卡诺循环的热泵系数1。5.确定湿蒸汽状态的条件是和。(p,v,T)6.理想气体自由膨胀...
相关推荐
-
北京工业大学812材料力学2021年真题VIP专享
2025-12-29 999+ -
北京工业大学812材料力学2022年真题VIP专享
2025-12-29 999+ -
北京工业大学822信息与系统2021年真题答案VIP专享
2025-12-29 999+ -
北京工业大学822信息与系统2022年真题VIP专享
2025-12-29 999+ -
兰州大学803半导体物理(含晶体管原理)大学2017年真题VIP免费
2025-12-31 999+ -
兰州大学803半导体物理(含晶体管原理)大学2018年真题VIP免费
2025-12-31 999+ -
兰州大学803半导体物理(含晶体管原理)大学2019年真题VIP免费
2025-12-31 999+ -
长安大学838材料科学基础课后习题答案VIP免费
2026-01-13 999+ -
清华大学827电路原理2009年真题免费
2026-02-26 999+ -
清华大学827电路原理2009年真题答案免费
2026-02-26 999+
相关内容
-
宁夏大学电路手写版答案
分类:考研考博类
时间:2026-02-26
标签:无
格式:PDF
价格:免费
-
清华大学827电路原理2008年真题
分类:考研考博类
时间:2026-02-26
标签:清华大学
格式:PDF
价格:免费
-
清华大学827电路原理2008年真题答案
分类:考研考博类
时间:2026-02-26
标签:清华大学
格式:PDF
价格:免费
-
清华大学827电路原理2009年真题
分类:考研考博类
时间:2026-02-26
标签:清华大学
格式:PDF
价格:免费
-
清华大学827电路原理2009年真题答案
分类:考研考博类
时间:2026-02-26
标签:清华大学
格式:PDF
价格:免费

