山西大学844环境保护概论2023年真题回忆版
标签: #真题
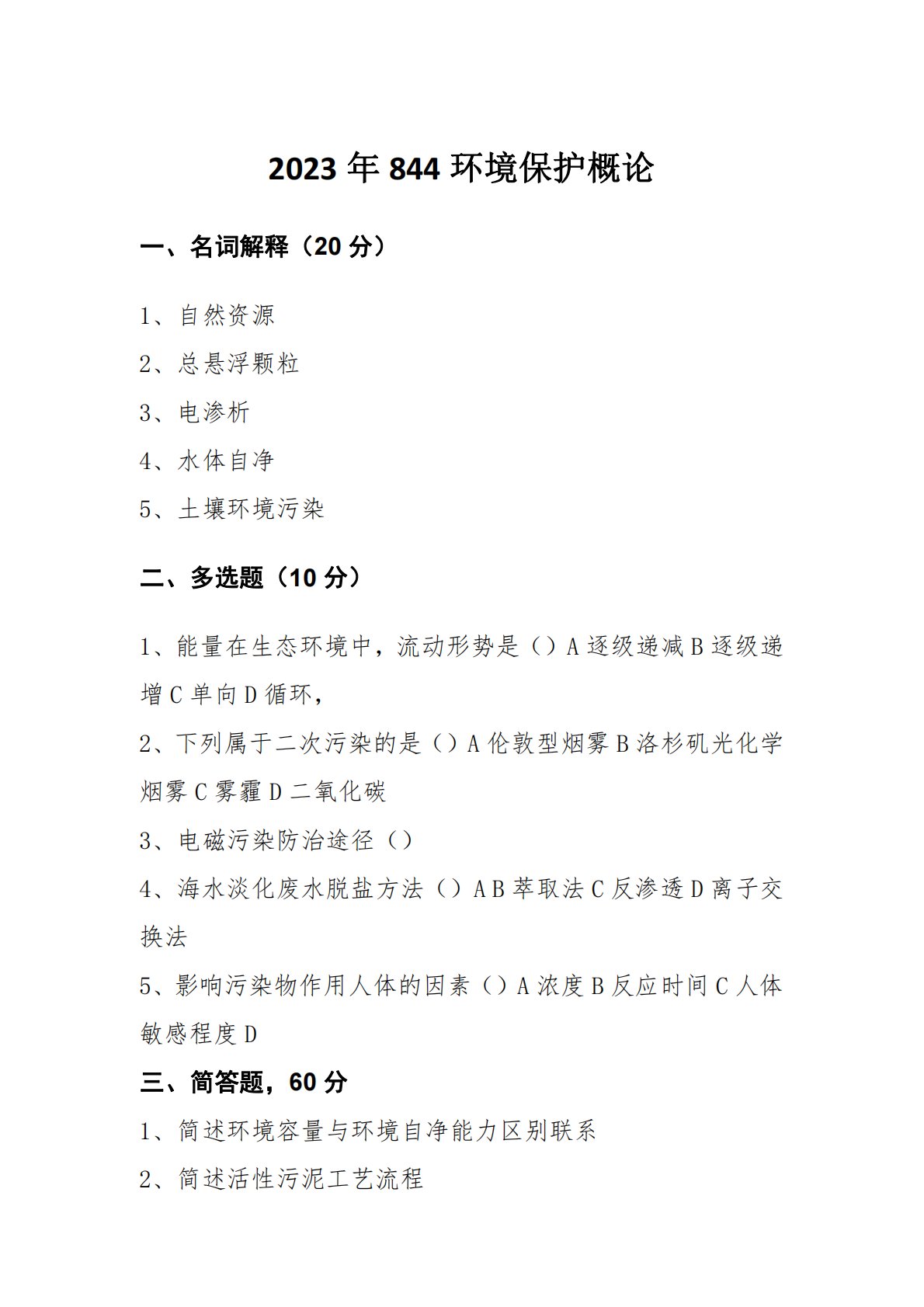
2023年844环境保护概论一、名词解释(20分)1、自然资源2、总悬浮颗粒3、电渗析4、水体自净5、土壤环境污染二、多选题(10分)1、能量在生态环境中,流动形势是()A逐级递减B逐级递增C单向D循环,2、下列属于二次污染的是()A伦敦型烟雾B洛杉矶光化学烟雾C雾霾D二氧化碳3、电磁污染防治途径()4、海水淡化废水脱盐方法()AB萃取法C反渗透D离子交换法5、影响污染物作用人体的因素()A浓度B反应时间C人体敏感程度D三、简答题,60分1、简述环境容量与环境自净能力区别联系2、简述活性污泥工艺流程3、简述伦敦型烟雾洛杉矶光化学烟雾区别联系4、简述大气垂直温度特点,大气圈层结构和特点5、简述城...
相关推荐
-
北京工业大学812材料力学2021年真题VIP专享
2025-12-29 999+ -
北京工业大学812材料力学2022年真题VIP专享
2025-12-29 999+ -
北京工业大学822信息与系统2021年真题答案VIP专享
2025-12-29 999+ -
北京工业大学822信息与系统2022年真题VIP专享
2025-12-29 999+ -
兰州大学803半导体物理(含晶体管原理)大学2017年真题VIP免费
2025-12-31 999+ -
兰州大学803半导体物理(含晶体管原理)大学2018年真题VIP免费
2025-12-31 999+ -
兰州大学803半导体物理(含晶体管原理)大学2019年真题VIP免费
2025-12-31 999+ -
清华大学827电路原理2008年真题答案
2026-02-26 999+ -
清华大学827电路原理2009年真题
2026-02-26 999+ -
清华大学827电路原理2009年真题答案
2026-02-26 999+
相关内容
-
厦门大学334新闻与传播专业综合能力2023年真题
分类:考研考博类
时间:2026-02-26
标签:真题
格式:PDF
价格:4.9 知币
-
厦门大学334新闻与传播专业综合能力2024年真题
分类:考研考博类
时间:2026-02-26
标签:真题
格式:PDF
价格:4.9 知币
-
厦门大学334新闻与传播专业综合能力2025年真题
分类:考研考博类
时间:2026-02-26
标签:真题
格式:PDF
价格:4.9 知币
-
厦门大学440新闻与传播专业基础2023年真题
分类:考研考博类
时间:2026-02-26
标签:真题
格式:PDF
价格:4.9 知币
-
厦门大学440新闻与传播专业基础2024年真题
分类:考研考博类
时间:2026-02-26
标签:真题
格式:PDF
价格:4.9 知币

