上海海事大学803工程热力学2006年真题
标签: #真题
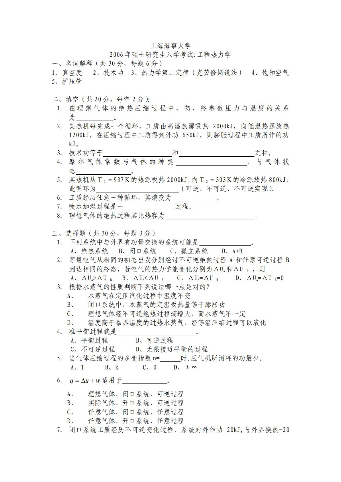
上海海事大学2006年硕士研究生入学考试:工程热力学一、名词解释(共30分,每题6分)1、真空度2、技术功3、热力学第二定律(克劳修斯说法)4、饱和空气5、扩压管二、填空(共20分,每空2分):1.在理想气体的绝热压缩过程中,初、终参数压力与温度的关系为。2.某热机每完成一个循环,工质由高温热源吸热2000kJ,向低温热源放热1200kJ,在压缩过程中工质得到外功650kJ,则膨胀过程中工质所作的功kJ。3.技术功等于和之和。4.摩尔气体常数与气体的种类,与气体状态。5.某热机从T1=937K的热源吸热2000kJ,向T2=303K的冷源放热800kJ,此循环为(可逆、不可逆、不可逆实现)。6...
相关推荐
-
北京工业大学812材料力学2021年真题VIP专享
2025-12-29 999+ -
北京工业大学812材料力学2022年真题VIP专享
2025-12-29 999+ -
北京工业大学822信息与系统2021年真题答案VIP专享
2025-12-29 999+ -
北京工业大学822信息与系统2022年真题VIP专享
2025-12-29 999+ -
兰州大学803半导体物理(含晶体管原理)大学2017年真题VIP免费
2025-12-31 999+ -
兰州大学803半导体物理(含晶体管原理)大学2018年真题VIP免费
2025-12-31 999+ -
兰州大学803半导体物理(含晶体管原理)大学2019年真题VIP免费
2025-12-31 999+ -
清华大学827电路原理2008年真题答案
2026-02-26 999+ -
清华大学827电路原理2009年真题
2026-02-26 999+ -
清华大学827电路原理2009年真题答案
2026-02-26 999+
相关内容
-
厦门大学334新闻与传播专业综合能力2023年真题
分类:考研考博类
时间:2026-02-26
标签:真题
格式:PDF
价格:4.9 知币
-
厦门大学334新闻与传播专业综合能力2024年真题
分类:考研考博类
时间:2026-02-26
标签:真题
格式:PDF
价格:4.9 知币
-
厦门大学334新闻与传播专业综合能力2025年真题
分类:考研考博类
时间:2026-02-26
标签:真题
格式:PDF
价格:4.9 知币
-
厦门大学440新闻与传播专业基础2023年真题
分类:考研考博类
时间:2026-02-26
标签:真题
格式:PDF
价格:4.9 知币
-
厦门大学440新闻与传播专业基础2024年真题
分类:考研考博类
时间:2026-02-26
标签:真题
格式:PDF
价格:4.9 知币

