天津工业大学803管理学工商研究生读书研究实施方案
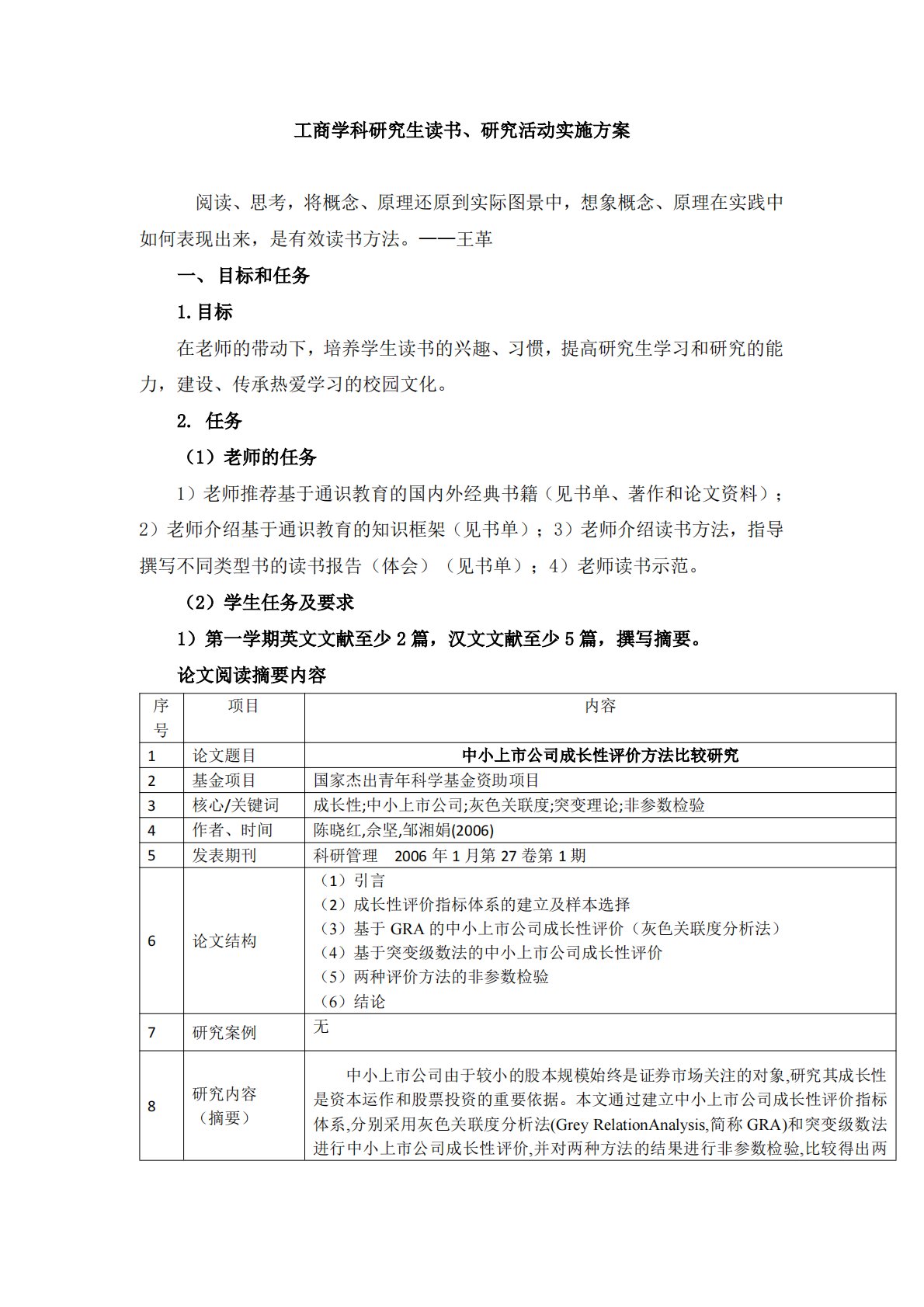
工商学科研究生读书、研究活动实施方案阅读、思考,将概念、原理还原到实际图景中,想象概念、原理在实践中如何表现出来,是有效读书方法。——王革一、目标和任务1.目标在老师的带动下,培养学生读书的兴趣、习惯,提高研究生学习和研究的能力,建设、传承热爱学习的校园文化。2.任务(1)老师的任务1)老师推荐基于通识教育的国内外经典书籍(见书单、著作和论文资料);2)老师介绍基于通识教育的知识框架(见书单);3)老师介绍读书方法,指导撰写不同类型书的读书报告(体会)(见书单);4)老师读书示范。(2)学生任务及要求1)第一学期英文文献至少2篇,汉文文献至少5篇,撰写摘要。论文阅读摘要内容序号项目内容1论文题...
相关推荐
-
黑龙江大学735考古学专业基础名词解释(考古学、博物馆、文物学)大杂烩VIP免费
2026-02-25 999+ -
黑龙江大学735考古学专业基础中国南方崖葬 的类型学考察VIP免费
2026-02-25 999+ -
黑龙江大学735考古学专业基础文化遗产VIP免费
2026-02-25 999+ -
黑龙江大学735考古学专业基础福建武夷山市葫芦山遗址2014年发掘简报VIP免费
2026-02-25 999+ -
黑龙江大学735考古学专业基础冲刺笔记VIP免费
2026-02-25 999+ -
黑龙江大学735考古学专业基础厦大冲刺笔记VIP免费
2026-02-25 999+ -
黑龙江大学735考古学专业基础郑州二VIP免费
2026-02-25 999+ -
黑龙江大学735考古学专业基础中国文物古迹保护准则VIP免费
2026-02-25 999+ -
黑龙江大学735考古学专业基础考古学十八讲题目总结VIP专享
2026-02-25 999+ -
黑龙江大学735考古学专业基础文化遗产整理VIP专享
2026-02-25 999+
相关内容
-
黑龙江大学735考古学专业基础厦大冲刺笔记
分类:考研考博类
时间:2026-02-25
标签:无
格式:PDF
价格:1 知币
-
黑龙江大学735考古学专业基础郑州二
分类:考研考博类
时间:2026-02-25
标签:无
格式:PDF
价格:1 知币
-
黑龙江大学735考古学专业基础中国文物古迹保护准则
分类:考研考博类
时间:2026-02-25
标签:无
格式:PDF
价格:1 知币
-
黑龙江大学735考古学专业基础考古学十八讲题目总结
分类:考研考博类
时间:2026-02-25
标签:无
格式:PDF
价格:3 知币
-
黑龙江大学735考古学专业基础文化遗产整理
分类:考研考博类
时间:2026-02-25
标签:无
格式:PDF
价格:3 知币

