华东师范大学865普通化学原理2020年真题(回忆版)
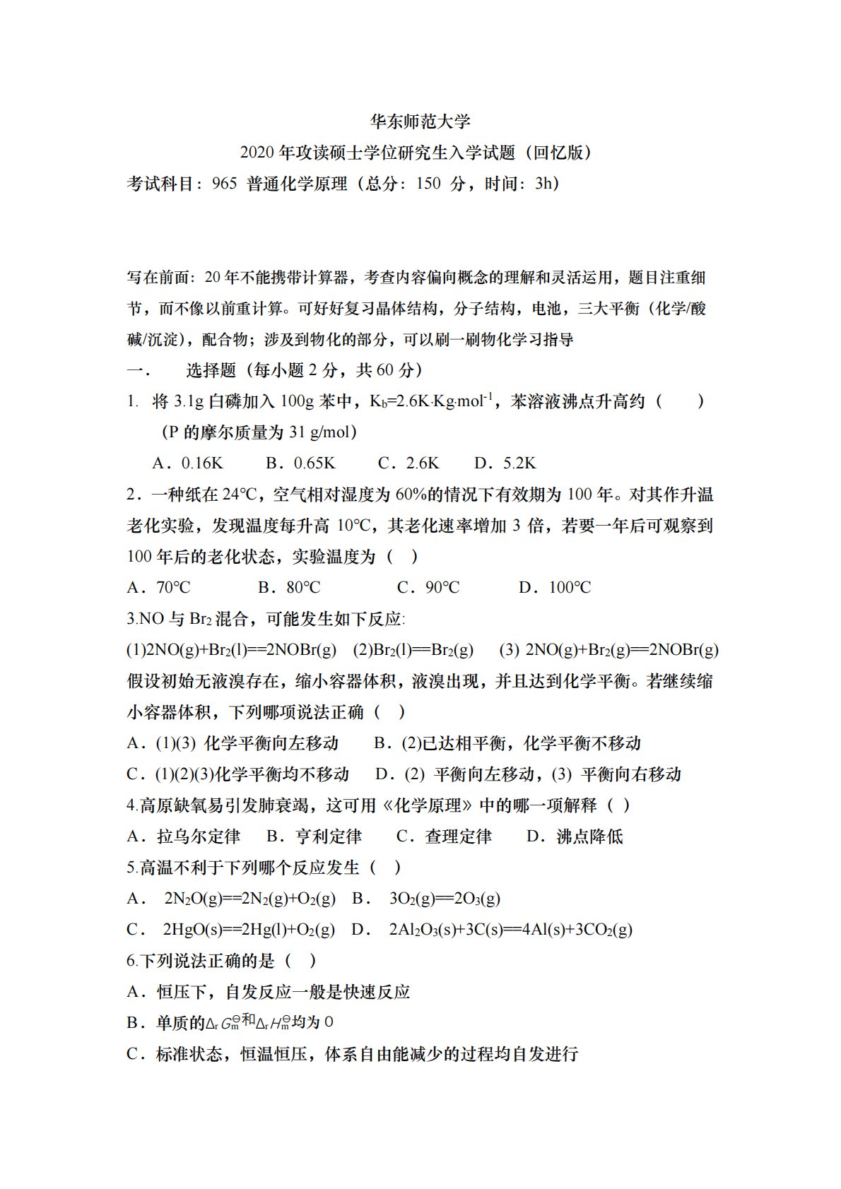
华东师范大学2020年攻读硕士学位研究生入学试题(回忆版)考试科目:965普通化学原理(总分:150分,时间:3h)写在前面:20年不能携带计算器,考查内容偏向概念的理解和灵活运用,题目注重细节,而不像以前重计算。可好好复习晶体结构,分子结构,电池,三大平衡(化学/酸碱/沉淀),配合物;涉及到物化的部分,可以刷一刷物化学习指导一.选择题(每小题2分,共60分)1.将3.1g白磷加入100g苯中,Kb=2.6K·Kg·mol-1,苯溶液沸点升高约()(P的摩尔质量为31g/mol)A.0.16KB.0.65KC.2.6KD.5.2K2.一种纸在24℃,空气相对湿度为60%的情况下有效期为100年...
相关推荐
-
北京工业大学812材料力学2021年真题VIP专享
2025-12-29 999+ -
北京工业大学812材料力学2022年真题VIP专享
2025-12-29 999+ -
北京工业大学822信息与系统2021年真题答案VIP专享
2025-12-29 999+ -
北京工业大学822信息与系统2022年真题VIP专享
2025-12-29 999+ -
兰州大学803半导体物理(含晶体管原理)大学2017年真题VIP免费
2025-12-31 999+ -
兰州大学803半导体物理(含晶体管原理)大学2018年真题VIP免费
2025-12-31 999+ -
兰州大学803半导体物理(含晶体管原理)大学2019年真题VIP免费
2025-12-31 999+ -
清华大学827电路原理2008年真题答案
2026-02-26 999+ -
清华大学827电路原理2009年真题
2026-02-26 999+ -
清华大学827电路原理2009年真题答案
2026-02-26 999+
相关内容
-
厦门大学334新闻与传播专业综合能力2023年真题
分类:考研考博类
时间:2026-02-26
标签:真题
格式:PDF
价格:4.9 知币
-
厦门大学334新闻与传播专业综合能力2024年真题
分类:考研考博类
时间:2026-02-26
标签:真题
格式:PDF
价格:4.9 知币
-
厦门大学334新闻与传播专业综合能力2025年真题
分类:考研考博类
时间:2026-02-26
标签:真题
格式:PDF
价格:4.9 知币
-
厦门大学440新闻与传播专业基础2023年真题
分类:考研考博类
时间:2026-02-26
标签:真题
格式:PDF
价格:4.9 知币
-
厦门大学440新闻与传播专业基础2024年真题
分类:考研考博类
时间:2026-02-26
标签:真题
格式:PDF
价格:4.9 知币

