华东理工大学808机械设计2004年真题答案
标签: #真题
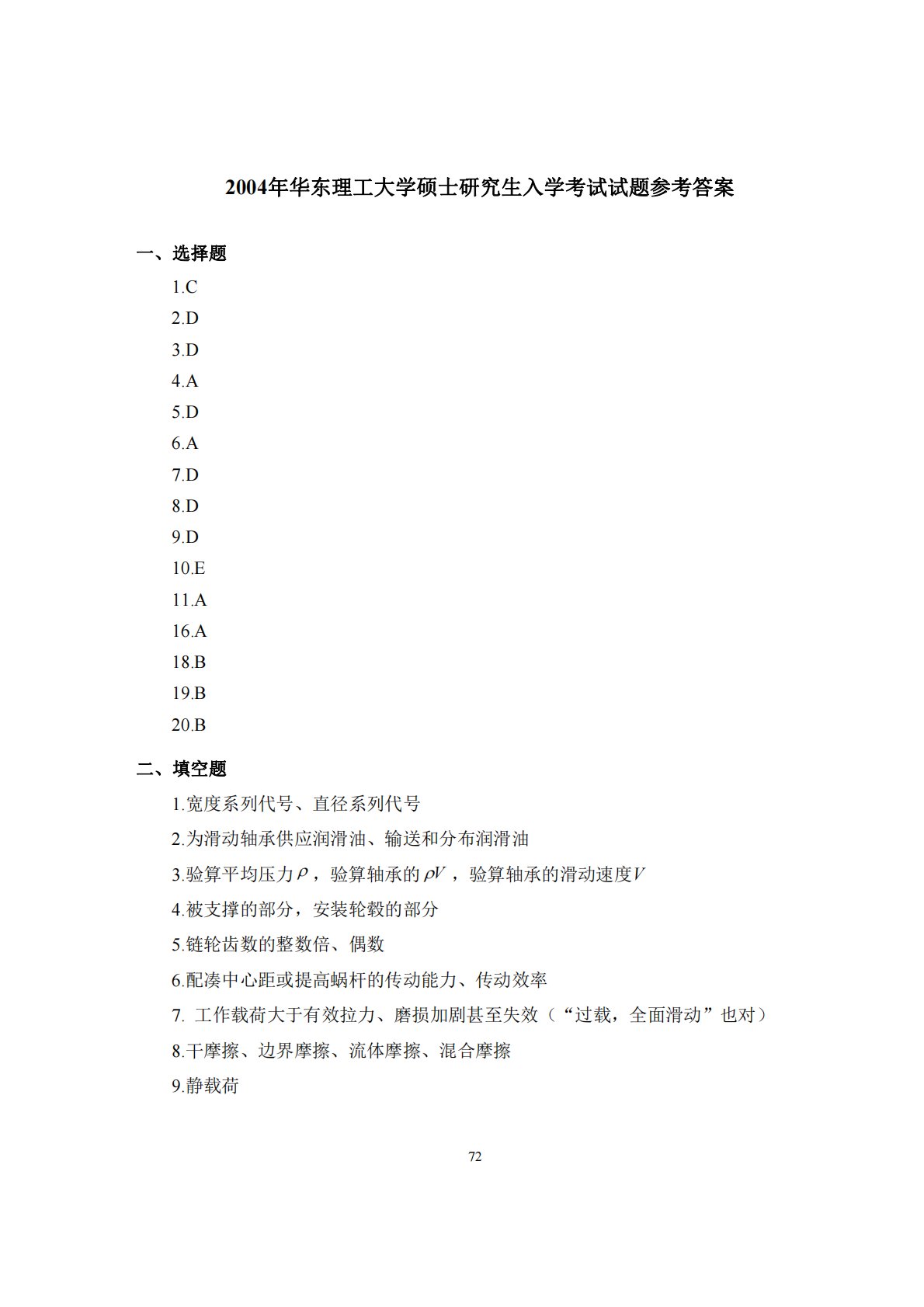
722004年华东理工大学硕士研究生入学考试试题参考答案一、选择题1.C2.D3.D4.A5.D6.A7.D8.D9.D10.E11.A16.A18.B19.B20.B二、填空题1.宽度系列代号、直径系列代号2.为滑动轴承供应润滑油、输送和分布润滑油3.验算平均压力,验算轴承的V,验算轴承的滑动速度V4.被支撑的部分,安装轮毂的部分5.链轮齿数的整数倍、偶数6.配凑中心距或提高蜗杆的传动能力、传动效率7.工作载荷大于有效拉力、磨损加剧甚至失效(“过载,全面滑动”也对)8.干摩擦、边界摩擦、流体摩擦、混合摩擦9.静载荷73三、简答题1.30°根切法:作与轮齿对称中线成30°角并与齿根过渡曲线...
相关推荐
-
北京工业大学812材料力学2021年真题VIP专享
2025-12-29 999+ -
北京工业大学812材料力学2022年真题VIP专享
2025-12-29 999+ -
北京工业大学822信息与系统2021年真题答案VIP专享
2025-12-29 999+ -
北京工业大学822信息与系统2022年真题VIP专享
2025-12-29 999+ -
兰州大学803半导体物理(含晶体管原理)大学2017年真题VIP免费
2025-12-31 999+ -
兰州大学803半导体物理(含晶体管原理)大学2018年真题VIP免费
2025-12-31 999+ -
兰州大学803半导体物理(含晶体管原理)大学2019年真题VIP免费
2025-12-31 999+ -
清华大学827电路原理2008年真题答案
2026-02-26 999+ -
清华大学827电路原理2009年真题
2026-02-26 999+ -
清华大学827电路原理2009年真题答案
2026-02-26 999+
相关内容
-
厦门大学334新闻与传播专业综合能力2023年真题
分类:考研考博类
时间:2026-02-26
标签:真题
格式:PDF
价格:4.9 知币
-
厦门大学334新闻与传播专业综合能力2024年真题
分类:考研考博类
时间:2026-02-26
标签:真题
格式:PDF
价格:4.9 知币
-
厦门大学334新闻与传播专业综合能力2025年真题
分类:考研考博类
时间:2026-02-26
标签:真题
格式:PDF
价格:4.9 知币
-
厦门大学440新闻与传播专业基础2023年真题
分类:考研考博类
时间:2026-02-26
标签:真题
格式:PDF
价格:4.9 知币
-
厦门大学440新闻与传播专业基础2024年真题
分类:考研考博类
时间:2026-02-26
标签:真题
格式:PDF
价格:4.9 知币

