华北电力大学(北京)821机械设计基础2014年考研初试真题
标签: #真题
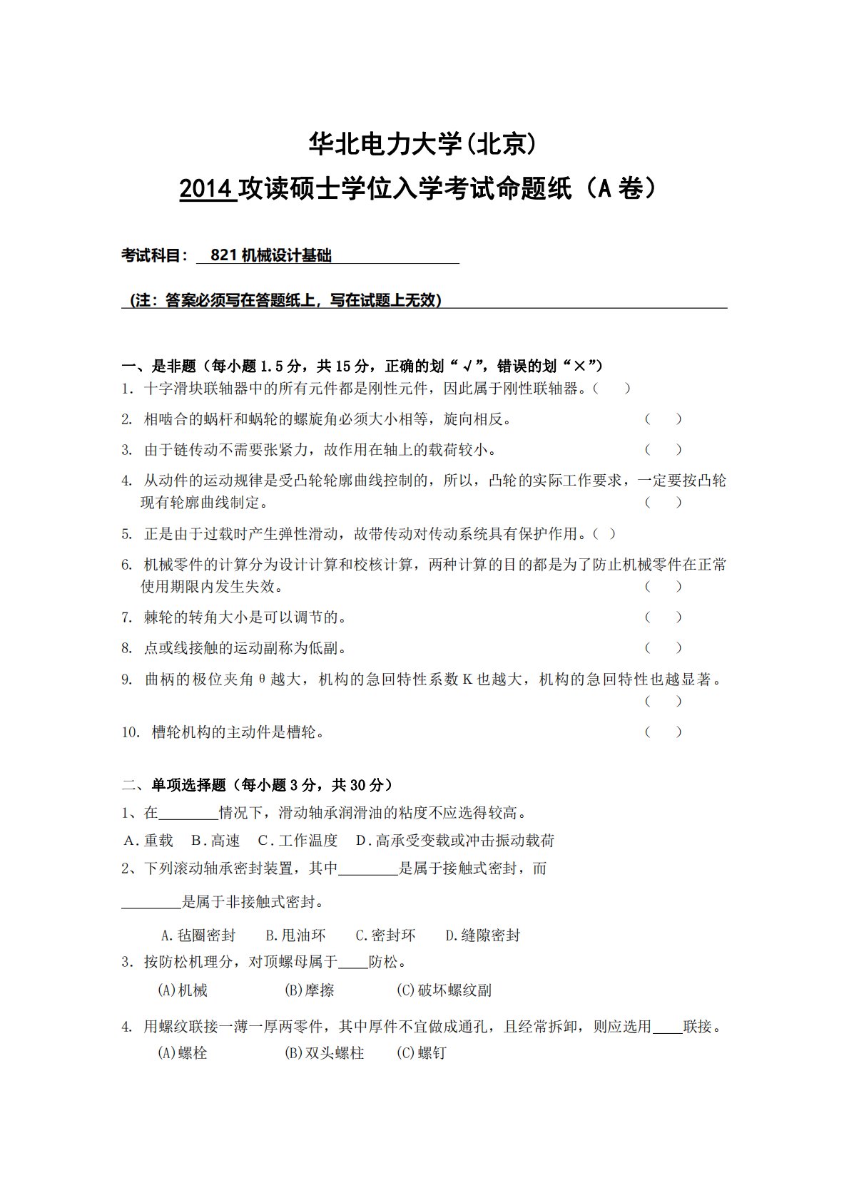
华北电力大学(北京)2014攻读硕士学位入学考试命题纸(A卷)考试科目:821机械设计基础(注:答案必须写在答题纸上,写在试题上无效)一、是非题(每小题1.5分,共15分,正确的划“√”,错误的划“×”)1.十字滑块联轴器中的所有元件都是刚性元件,因此属于刚性联轴器。()2.相啮合的蜗杆和蜗轮的螺旋角必须大小相等,旋向相反。()3.由于链传动不需要张紧力,故作用在轴上的载荷较小。()4.从动件的运动规律是受凸轮轮廓曲线控制的,所以,凸轮的实际工作要求,一定要按凸轮现有轮廓曲线制定。()5.正是由于过载时产生弹性滑动,故带传动对传动系统具有保护作用。()6.机械零件的计算分为设计计算和校核计算,...
相关推荐
-
北京工业大学812材料力学2021年真题VIP专享
2025-12-29 999+ -
北京工业大学812材料力学2022年真题VIP专享
2025-12-29 999+ -
北京工业大学822信息与系统2021年真题答案VIP专享
2025-12-29 999+ -
北京工业大学822信息与系统2022年真题VIP专享
2025-12-29 999+ -
兰州大学803半导体物理(含晶体管原理)大学2017年真题VIP免费
2025-12-31 999+ -
兰州大学803半导体物理(含晶体管原理)大学2018年真题VIP免费
2025-12-31 999+ -
兰州大学803半导体物理(含晶体管原理)大学2019年真题VIP免费
2025-12-31 999+ -
长安大学838材料科学基础课后习题答案VIP免费
2026-01-13 999+ -
清华大学827电路原理2009年真题免费
2026-02-26 999+ -
清华大学827电路原理2009年真题答案免费
2026-02-26 999+
相关内容
-
宁夏大学电路手写版答案
分类:考研考博类
时间:2026-02-26
标签:无
格式:PDF
价格:免费
-
清华大学827电路原理2008年真题
分类:考研考博类
时间:2026-02-26
标签:清华大学
格式:PDF
价格:免费
-
清华大学827电路原理2008年真题答案
分类:考研考博类
时间:2026-02-26
标签:清华大学
格式:PDF
价格:免费
-
清华大学827电路原理2009年真题
分类:考研考博类
时间:2026-02-26
标签:清华大学
格式:PDF
价格:免费
-
清华大学827电路原理2009年真题答案
分类:考研考博类
时间:2026-02-26
标签:清华大学
格式:PDF
价格:免费

