华北电力大学(北京)821机械设计基础基础件失效分析实例
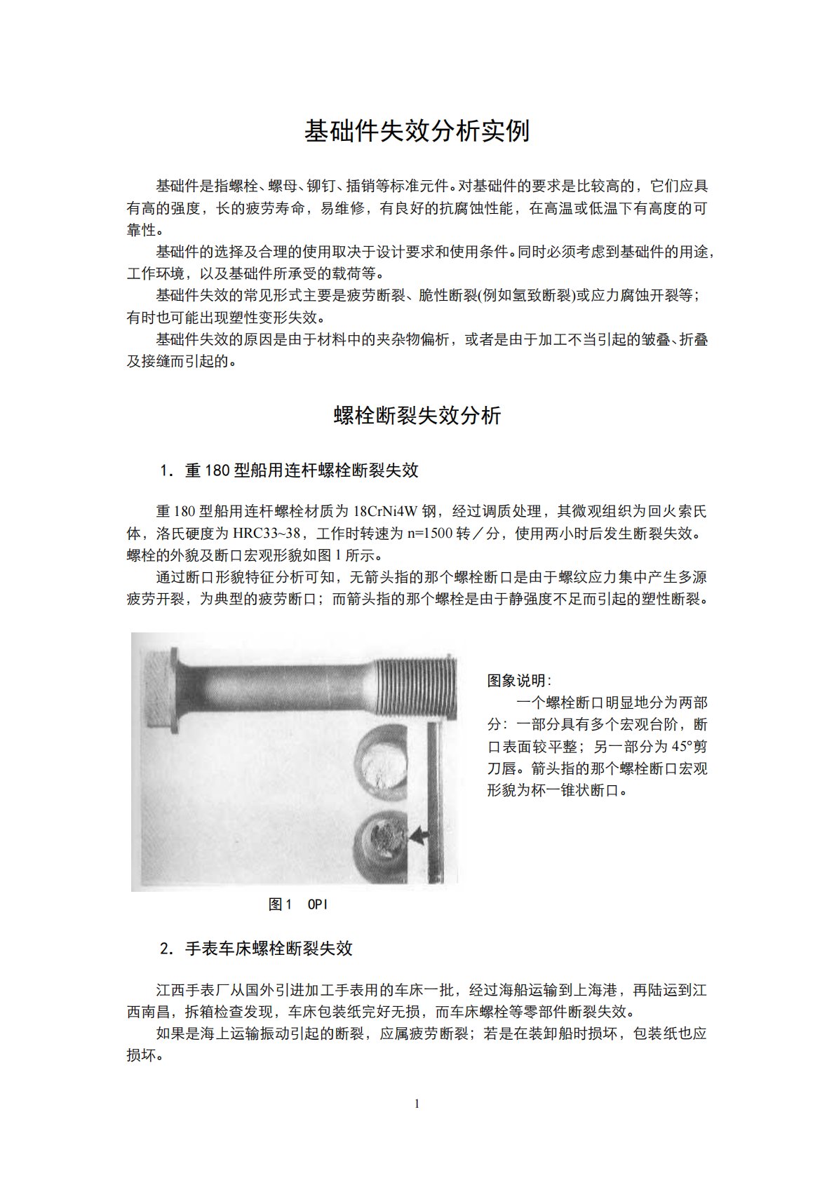
基础件失效分析实例基础件是指螺栓、螺母、铆钉、插销等标准元件。对基础件的要求是比较高的,它们应具有高的强度,长的疲劳寿命,易维修,有良好的抗腐蚀性能,在高温或低温下有高度的可靠性。基础件的选择及合理的使用取决于设计要求和使用条件。同时必须考虑到基础件的用途,工作环境,以及基础件所承受的载荷等。基础件失效的常见形式主要是疲劳断裂、脆性断裂(例如氢致断裂)或应力腐蚀开裂等;有时也可能出现塑性变形失效。基础件失效的原因是由于材料中的夹杂物偏析,或者是由于加工不当引起的皱叠、折叠及接缝而引起的。螺栓断裂失效分析1.重180型船用连杆螺栓断裂失效重180型船用连杆螺栓材质为18CrNi4W钢,经过调质处...
相关推荐
-
北京工业大学812材料力学2021年真题VIP专享
2025-12-29 999+ -
北京工业大学812材料力学2022年真题VIP专享
2025-12-29 999+ -
北京工业大学822信息与系统2021年真题答案VIP专享
2025-12-29 999+ -
北京工业大学822信息与系统2022年真题VIP专享
2025-12-29 999+ -
兰州大学803半导体物理(含晶体管原理)大学2017年真题VIP免费
2025-12-31 999+ -
兰州大学803半导体物理(含晶体管原理)大学2018年真题VIP免费
2025-12-31 999+ -
兰州大学803半导体物理(含晶体管原理)大学2019年真题VIP免费
2025-12-31 999+ -
长安大学838材料科学基础课后习题答案VIP免费
2026-01-13 999+ -
清华大学827电路原理2009年真题免费
2026-02-26 999+ -
清华大学827电路原理2009年真题答案免费
2026-02-26 999+
相关内容
-
宁夏大学电路手写版答案
分类:考研考博类
时间:2026-02-26
标签:无
格式:PDF
价格:免费
-
清华大学827电路原理2008年真题
分类:考研考博类
时间:2026-02-26
标签:清华大学
格式:PDF
价格:免费
-
清华大学827电路原理2008年真题答案
分类:考研考博类
时间:2026-02-26
标签:清华大学
格式:PDF
价格:免费
-
清华大学827电路原理2009年真题
分类:考研考博类
时间:2026-02-26
标签:清华大学
格式:PDF
价格:免费
-
清华大学827电路原理2009年真题答案
分类:考研考博类
时间:2026-02-26
标签:清华大学
格式:PDF
价格:免费

