华北电力大学(北京)821机械设计基础试卷答案
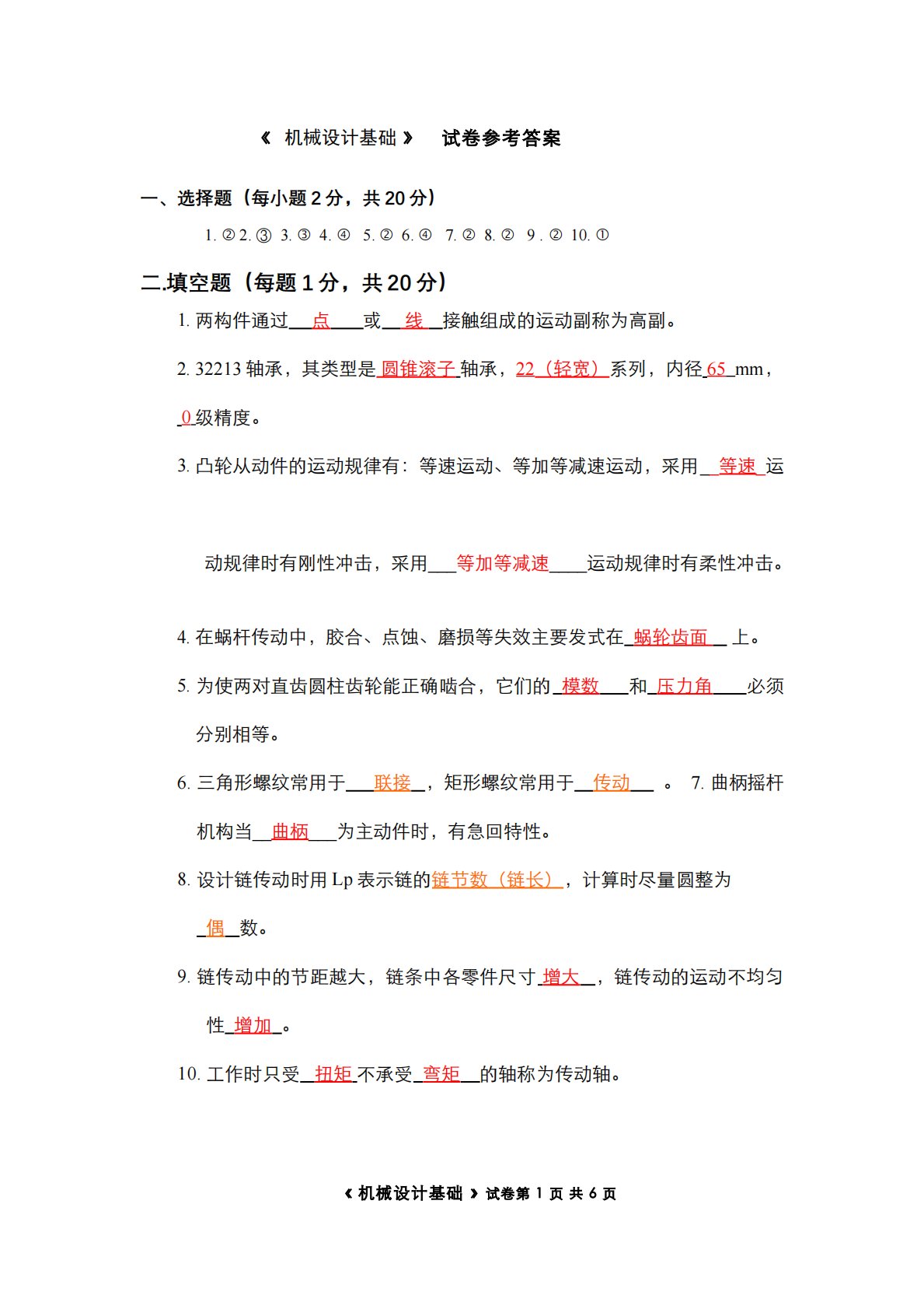
《机械设计基础》试卷参考答案一、选择题(每小题2分,共20分)1.2②.③3.4③.5④.6②.7④.8②.9②.10②.①二.填空题(每题1分,共20分)1.两构件通过点或线接触组成的运动副称为高副。2.32213轴承,其类型是圆锥滚子轴承,22(轻宽)系列,内径65mm,0级精度。3.凸轮从动件的运动规律有:等速运动、等加等减速运动,采用__等速_运动规律时有刚性冲击,采用___等加等减速____运动规律时有柔性冲击。4.在蜗杆传动中,胶合、点蚀、磨损等失效主要发式在蜗轮齿面上。5.为使两对直齿圆柱齿轮能正确啮合,它们的模数和压力角必须分别相等。6.三角形螺纹常用于联接,矩形螺纹常用于传动...
相关推荐
-
北京工业大学812材料力学2021年真题VIP专享
2025-12-29 999+ -
北京工业大学812材料力学2022年真题VIP专享
2025-12-29 999+ -
北京工业大学822信息与系统2021年真题答案VIP专享
2025-12-29 999+ -
北京工业大学822信息与系统2022年真题VIP专享
2025-12-29 999+ -
兰州大学803半导体物理(含晶体管原理)大学2017年真题VIP免费
2025-12-31 999+ -
兰州大学803半导体物理(含晶体管原理)大学2018年真题VIP免费
2025-12-31 999+ -
兰州大学803半导体物理(含晶体管原理)大学2019年真题VIP免费
2025-12-31 999+ -
长安大学838材料科学基础课后习题答案VIP免费
2026-01-13 999+ -
清华大学827电路原理2009年真题免费
2026-02-26 999+ -
清华大学827电路原理2009年真题答案免费
2026-02-26 999+
相关内容
-
宁夏大学电路手写版答案
分类:考研考博类
时间:2026-02-26
标签:无
格式:PDF
价格:免费
-
清华大学827电路原理2008年真题
分类:考研考博类
时间:2026-02-26
标签:清华大学
格式:PDF
价格:免费
-
清华大学827电路原理2008年真题答案
分类:考研考博类
时间:2026-02-26
标签:清华大学
格式:PDF
价格:免费
-
清华大学827电路原理2009年真题
分类:考研考博类
时间:2026-02-26
标签:清华大学
格式:PDF
价格:免费
-
清华大学827电路原理2009年真题答案
分类:考研考博类
时间:2026-02-26
标签:清华大学
格式:PDF
价格:免费

