华北电力大学(保定)813传热学二2017年考研真题及答案解析
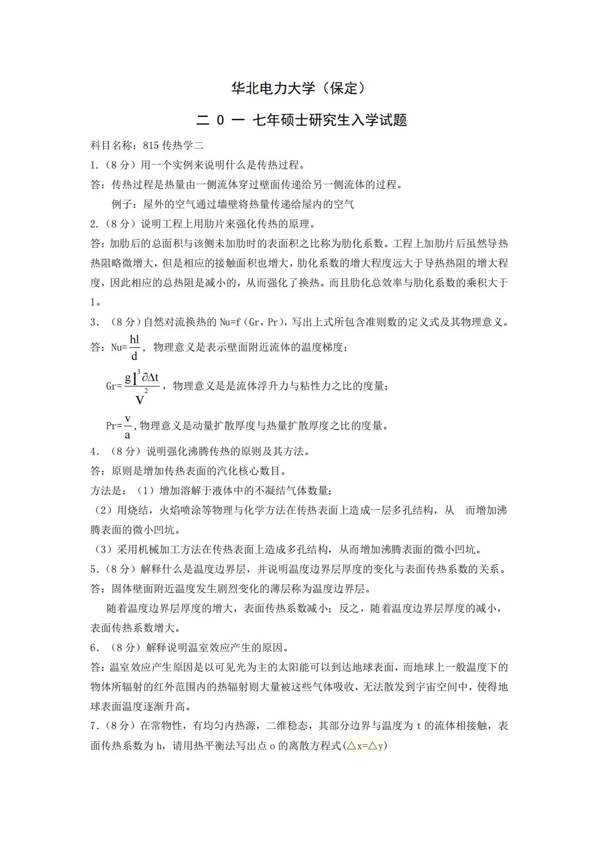
华北电力大学(保定)二O一七年硕士研究生入学试题科目名称:815传热学二1.(8分)用一个实例来说明什么是传热过程。答:传热过程是热量由一侧流体穿过壁面传递给另一侧流体的过程。例子:屋外的空气通过墙壁将热量传递给屋内的空气2.(8分)说明工程上用肋片来强化传热的原理。答:加肋后的总面积与该侧未加肋时的表面积之比称为肋化系数。工程上加肋片后虽然导热热阻略微增大,但是相应的接触面积也增大,肋化系数的增大程度远大于导热热阻的增大程度,因此相应的总热阻是减小的,从而强化了换热。而且肋化总效率与肋化系数的乘积大于1。3.(8分)自然对流换热的Nu=f(Gr,Pr),写出上式所包含准则数的定义式及其物理意...
相关推荐
-
北京工业大学812材料力学2021年真题VIP专享
2025-12-29 999+ -
北京工业大学812材料力学2022年真题VIP专享
2025-12-29 999+ -
北京工业大学822信息与系统2021年真题答案VIP专享
2025-12-29 999+ -
北京工业大学822信息与系统2022年真题VIP专享
2025-12-29 999+ -
兰州大学803半导体物理(含晶体管原理)大学2017年真题VIP免费
2025-12-31 999+ -
兰州大学803半导体物理(含晶体管原理)大学2018年真题VIP免费
2025-12-31 999+ -
兰州大学803半导体物理(含晶体管原理)大学2019年真题VIP免费
2025-12-31 999+ -
长安大学838材料科学基础课后习题答案VIP免费
2026-01-13 999+ -
清华大学827电路原理2009年真题免费
2026-02-26 999+ -
清华大学827电路原理2009年真题答案免费
2026-02-26 999+
相关内容
-
宁夏大学电路手写版答案
分类:考研考博类
时间:2026-02-26
标签:无
格式:PDF
价格:免费
-
清华大学827电路原理2008年真题
分类:考研考博类
时间:2026-02-26
标签:清华大学
格式:PDF
价格:免费
-
清华大学827电路原理2008年真题答案
分类:考研考博类
时间:2026-02-26
标签:清华大学
格式:PDF
价格:免费
-
清华大学827电路原理2009年真题
分类:考研考博类
时间:2026-02-26
标签:清华大学
格式:PDF
价格:免费
-
清华大学827电路原理2009年真题答案
分类:考研考博类
时间:2026-02-26
标签:清华大学
格式:PDF
价格:免费

