华北理工大学2015年815C程序设计考研真题
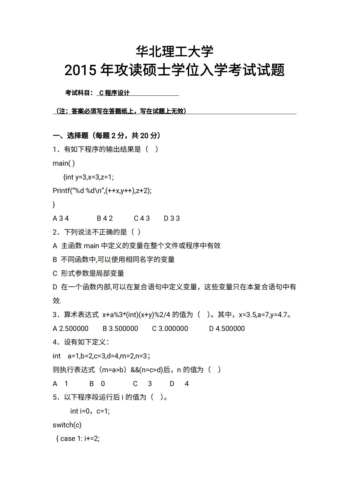
华北理工大学2015年攻读硕士学位入学考试试题考试科目:C程序设计(注:答案必须写在答题纸上,写在试题上无效)一、选择题(每题2分,共20分)1.有如下程序的输出结果是()main(){inty=3,x=3,z=1;Printf(“%d%d\n”,(++x,y++),z+2);}A34B42C43D332.下列说法不正确的是()A主函数main中定义的变量在整个文件或程序中有效B不同函数中,可以使用相同名字的变量C形式参数是局部变量D在一个函数内部,可以在复合语句中定义变量,这些变量只在本复合语句中有效.3.算术表达式x+a%3*(int)(x+y)%2/4的值为()。其中,x=3.5,a=7...
相关推荐
-
北京工业大学812材料力学2021年真题VIP专享
2025-12-29 999+ -
北京工业大学812材料力学2022年真题VIP专享
2025-12-29 999+ -
北京工业大学822信息与系统2021年真题答案VIP专享
2025-12-29 999+ -
北京工业大学822信息与系统2022年真题VIP专享
2025-12-29 999+ -
兰州大学803半导体物理(含晶体管原理)大学2017年真题VIP免费
2025-12-31 999+ -
兰州大学803半导体物理(含晶体管原理)大学2018年真题VIP免费
2025-12-31 999+ -
兰州大学803半导体物理(含晶体管原理)大学2019年真题VIP免费
2025-12-31 999+ -
长安大学838材料科学基础课后习题答案VIP免费
2026-01-13 999+ -
清华大学827电路原理2009年真题免费
2026-02-26 999+ -
清华大学827电路原理2009年真题答案免费
2026-02-26 999+
相关内容
-
宁夏大学电路手写版答案
分类:考研考博类
时间:2026-02-26
标签:无
格式:PDF
价格:免费
-
清华大学827电路原理2008年真题
分类:考研考博类
时间:2026-02-26
标签:清华大学
格式:PDF
价格:免费
-
清华大学827电路原理2008年真题答案
分类:考研考博类
时间:2026-02-26
标签:清华大学
格式:PDF
价格:免费
-
清华大学827电路原理2009年真题
分类:考研考博类
时间:2026-02-26
标签:清华大学
格式:PDF
价格:免费
-
清华大学827电路原理2009年真题答案
分类:考研考博类
时间:2026-02-26
标签:清华大学
格式:PDF
价格:免费

