华中农业大学生命科学技术学2002年真题1
标签: #真题
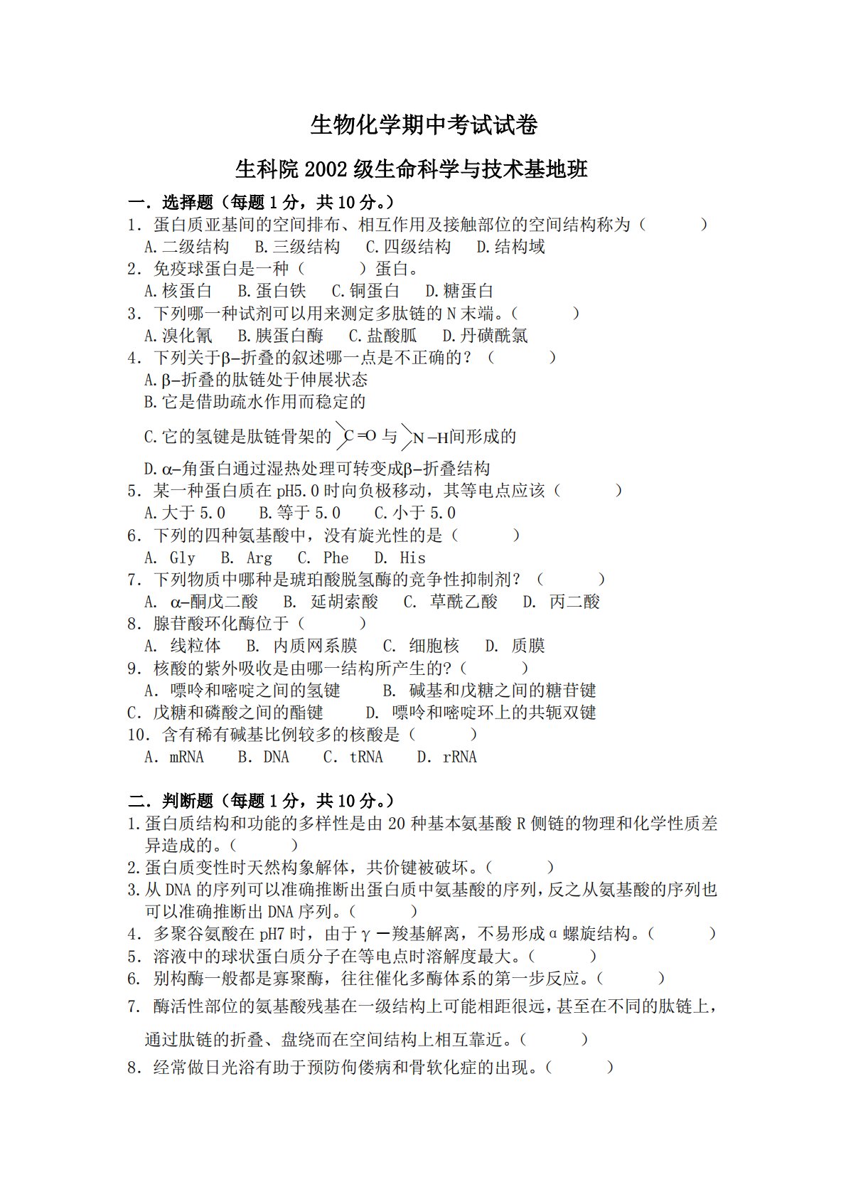
生物化学期中考试试卷生科院2002级生命科学与技术基地班一.选择题(每题1分,共10分。)1.蛋白质亚基间的空间排布、相互作用及接触部位的空间结构称为()A.二级结构B.三级结构C.四级结构D.结构域2.免疫球蛋白是一种()蛋白。A.核蛋白B.蛋白铁C.铜蛋白D.糖蛋白3.下列哪一种试剂可以用来测定多肽链的N末端。()A.溴化氰B.胰蛋白酶C.盐酸胍D.丹磺酰氯4.下列关于折叠的叙述哪一点是不正确的?()A.折叠的肽链处于伸展状态B.它是借助疏水作用而稳定的C.它的氢键是肽链骨架的与间形成的D.角蛋白通过湿热处理可转变成折叠结构5.某一种蛋白质在pH5.0时向负极移动,其等电点...
相关推荐
-
北京工业大学812材料力学2021年真题VIP专享
2025-12-29 999+ -
北京工业大学812材料力学2022年真题VIP专享
2025-12-29 999+ -
北京工业大学822信息与系统2021年真题答案VIP专享
2025-12-29 999+ -
北京工业大学822信息与系统2022年真题VIP专享
2025-12-29 999+ -
兰州大学803半导体物理(含晶体管原理)大学2017年真题VIP免费
2025-12-31 999+ -
兰州大学803半导体物理(含晶体管原理)大学2018年真题VIP免费
2025-12-31 999+ -
兰州大学803半导体物理(含晶体管原理)大学2019年真题VIP免费
2025-12-31 999+ -
清华大学827电路原理2008年真题答案
2026-02-26 999+ -
清华大学827电路原理2009年真题
2026-02-26 999+ -
清华大学827电路原理2009年真题答案
2026-02-26 999+
相关内容
-
厦门大学334新闻与传播专业综合能力2023年真题
分类:考研考博类
时间:2026-02-26
标签:真题
格式:PDF
价格:4.9 知币
-
厦门大学334新闻与传播专业综合能力2024年真题
分类:考研考博类
时间:2026-02-26
标签:真题
格式:PDF
价格:4.9 知币
-
厦门大学334新闻与传播专业综合能力2025年真题
分类:考研考博类
时间:2026-02-26
标签:真题
格式:PDF
价格:4.9 知币
-
厦门大学440新闻与传播专业基础2023年真题
分类:考研考博类
时间:2026-02-26
标签:真题
格式:PDF
价格:4.9 知币
-
厦门大学440新闻与传播专业基础2024年真题
分类:考研考博类
时间:2026-02-26
标签:真题
格式:PDF
价格:4.9 知币

