华中农业大学生命科学技术学2003年真题B
标签: #真题
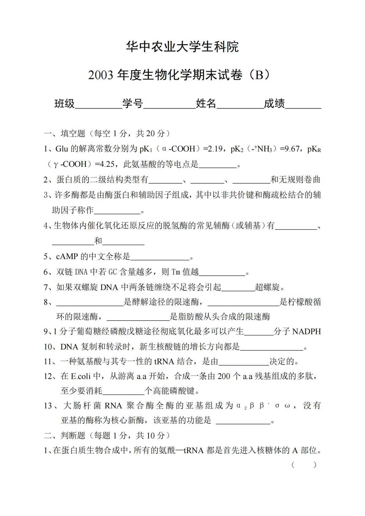
华中农业大学生科院2003年度生物化学期末试卷(B)班级学号姓名成绩一、填空题(每空1分,共20分)1、Glu的解离常数分别为pK1(α-COOH)=2.19,pK2(-+NH3)=9.67,pKR(γ-COOH)=4.25,此氨基酸的等电点是。2、蛋白质的二级结构类型有、、和无规则卷曲3、许多酶都是由酶蛋白和辅助因子组成,其中以非共价键和酶疏松结合的辅助因子称作。4、生物体内催化氧化还原反应的脱氢酶的常见辅酶(或辅基)有、和5、cAMP的中文全称是。6、双链DNA中若GC含量越多,则Tm值越。7、如果双螺旋DNA中两条链缠绕不足将会引起超螺旋。8、是酵解途径的限速酶,是柠檬酸循环的限速酶,是...
相关推荐
-
北京工业大学812材料力学2021年真题VIP专享
2025-12-29 999+ -
北京工业大学812材料力学2022年真题VIP专享
2025-12-29 999+ -
北京工业大学822信息与系统2021年真题答案VIP专享
2025-12-29 999+ -
北京工业大学822信息与系统2022年真题VIP专享
2025-12-29 999+ -
兰州大学803半导体物理(含晶体管原理)大学2017年真题VIP免费
2025-12-31 999+ -
兰州大学803半导体物理(含晶体管原理)大学2018年真题VIP免费
2025-12-31 999+ -
兰州大学803半导体物理(含晶体管原理)大学2019年真题VIP免费
2025-12-31 999+ -
清华大学827电路原理2008年真题答案
2026-02-26 999+ -
清华大学827电路原理2009年真题
2026-02-26 999+ -
清华大学827电路原理2009年真题答案
2026-02-26 999+
相关内容
-
厦门大学334新闻与传播专业综合能力2023年真题
分类:考研考博类
时间:2026-02-26
标签:真题
格式:PDF
价格:4.9 知币
-
厦门大学334新闻与传播专业综合能力2024年真题
分类:考研考博类
时间:2026-02-26
标签:真题
格式:PDF
价格:4.9 知币
-
厦门大学334新闻与传播专业综合能力2025年真题
分类:考研考博类
时间:2026-02-26
标签:真题
格式:PDF
价格:4.9 知币
-
厦门大学440新闻与传播专业基础2023年真题
分类:考研考博类
时间:2026-02-26
标签:真题
格式:PDF
价格:4.9 知币
-
厦门大学440新闻与传播专业基础2024年真题
分类:考研考博类
时间:2026-02-26
标签:真题
格式:PDF
价格:4.9 知币

