华中农业大学804生态学基础2012-2013年第2学期课程期末考试试题答案B
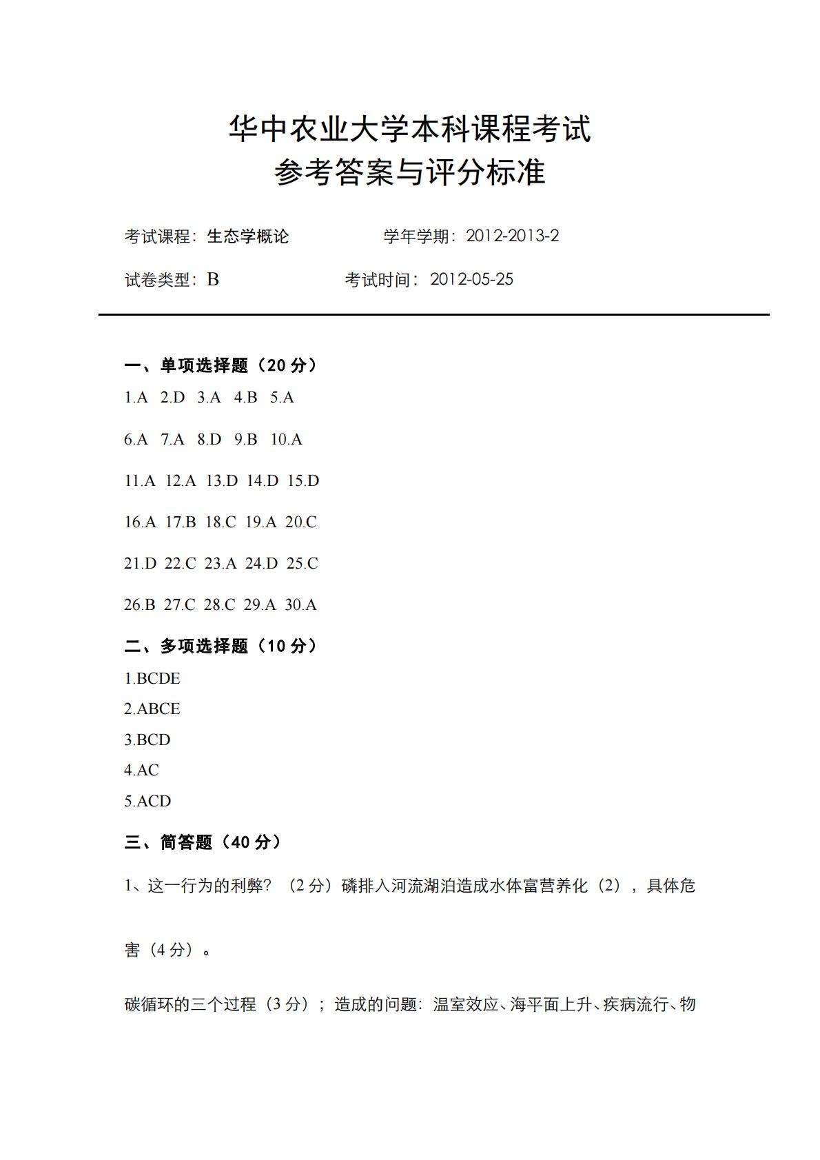
华中农业大学本科课程考试参考答案与评分标准考试课程:生态学概论学年学期:2012-2013-2试卷类型:B考试时间:2012-05-25一、单项选择题(20分)1.A2.D3.A4.B5.A6.A7.A8.D9.B10.A11.A12.A13.D14.D15.D16.A17.B18.C19.A20.C21.D22.C23.A24.D25.C26.B27.C28.C29.A30.A二、多项选择题(10分)1.BCDE2.ABCE3.BCD4.AC5.ACD三、简答题(40分)1、这一行为的利弊?(2分)磷排入河流湖泊造成水体富营养化(2),具体危害(4分)。碳循环的三个过程(3分);造成的问题:...
相关推荐
-
北京工业大学812材料力学2021年真题VIP专享
2025-12-29 999+ -
北京工业大学812材料力学2022年真题VIP专享
2025-12-29 999+ -
北京工业大学822信息与系统2021年真题答案VIP专享
2025-12-29 999+ -
北京工业大学822信息与系统2022年真题VIP专享
2025-12-29 999+ -
兰州大学803半导体物理(含晶体管原理)大学2017年真题VIP免费
2025-12-31 999+ -
兰州大学803半导体物理(含晶体管原理)大学2018年真题VIP免费
2025-12-31 999+ -
兰州大学803半导体物理(含晶体管原理)大学2019年真题VIP免费
2025-12-31 999+ -
清华大学827电路原理2008年真题答案
2026-02-26 999+ -
清华大学827电路原理2009年真题
2026-02-26 999+ -
清华大学827电路原理2009年真题答案
2026-02-26 999+
相关内容
-
厦门大学334新闻与传播专业综合能力2023年真题
分类:考研考博类
时间:2026-02-26
标签:真题
格式:PDF
价格:4.9 知币
-
厦门大学334新闻与传播专业综合能力2024年真题
分类:考研考博类
时间:2026-02-26
标签:真题
格式:PDF
价格:4.9 知币
-
厦门大学334新闻与传播专业综合能力2025年真题
分类:考研考博类
时间:2026-02-26
标签:真题
格式:PDF
价格:4.9 知币
-
厦门大学440新闻与传播专业基础2023年真题
分类:考研考博类
时间:2026-02-26
标签:真题
格式:PDF
价格:4.9 知币
-
厦门大学440新闻与传播专业基础2024年真题
分类:考研考博类
时间:2026-02-26
标签:真题
格式:PDF
价格:4.9 知币

