华中农业大学804生态学基础大题答案
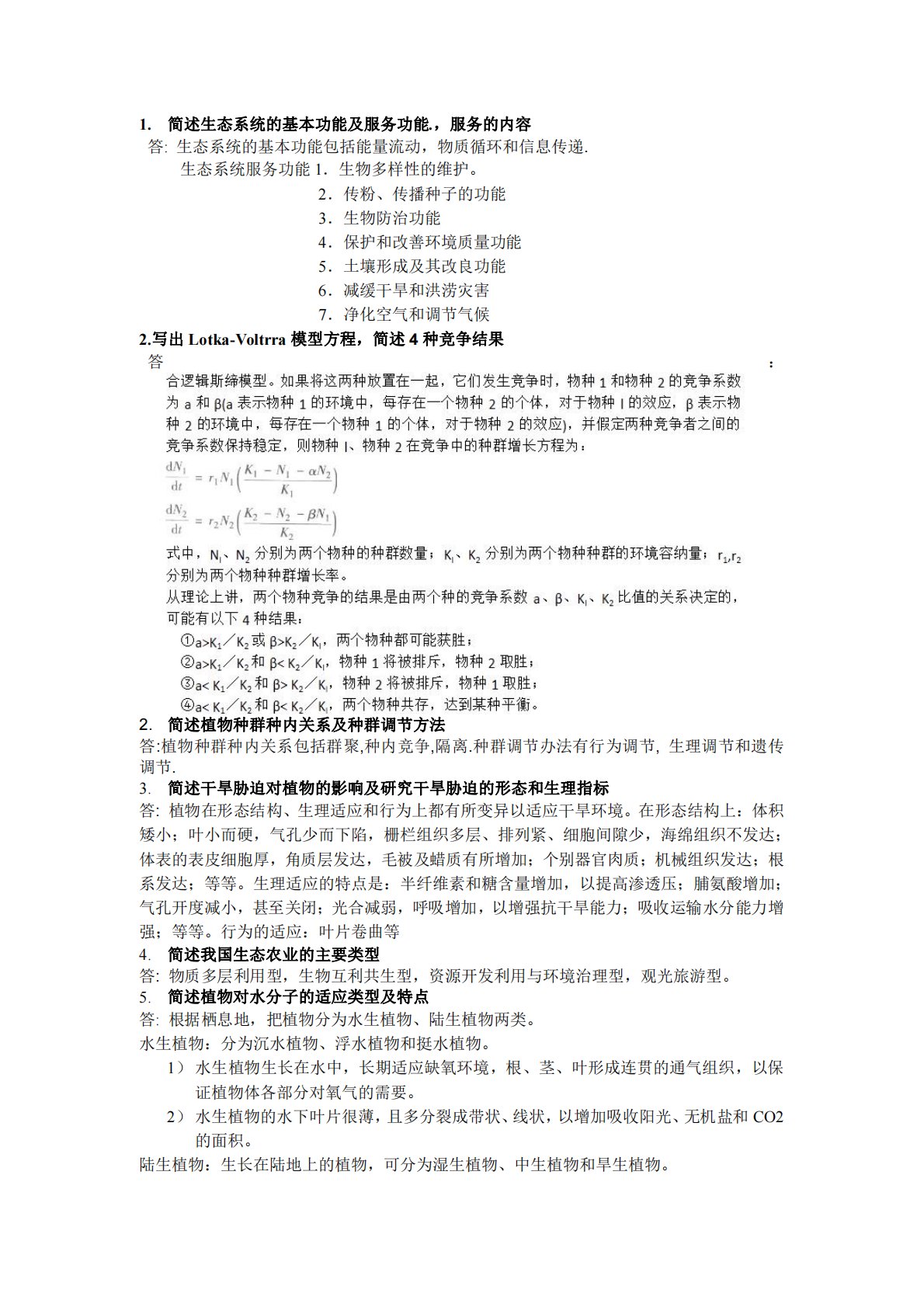
1.简述生态系统的基本功能及服务功能.,服务的内容答:生态系统的基本功能包括能量流动,物质循环和信息传递.生态系统服务功能1.生物多样性的维护。2.传粉、传播种子的功能3.生物防治功能4.保护和改善环境质量功能5.土壤形成及其改良功能6.减缓干旱和洪涝灾害7.净化空气和调节气候2.写出Lotka-Voltrra模型方程,简述4种竞争结果答:2.简述植物种群种内关系及种群调节方法答:植物种群种内关系包括群聚,种内竞争,隔离.种群调节办法有行为调节,生理调节和遗传调节.3.简述干旱胁迫对植物的影响及研究干旱胁迫的形态和生理指标答:植物在形态结构、生理适应和行为上都有所变异以适应干旱环境。在形态结构...
相关推荐
-
北京工业大学812材料力学2021年真题VIP专享
2025-12-29 999+ -
北京工业大学812材料力学2022年真题VIP专享
2025-12-29 999+ -
北京工业大学822信息与系统2021年真题答案VIP专享
2025-12-29 999+ -
北京工业大学822信息与系统2022年真题VIP专享
2025-12-29 999+ -
兰州大学803半导体物理(含晶体管原理)大学2017年真题VIP免费
2025-12-31 999+ -
兰州大学803半导体物理(含晶体管原理)大学2018年真题VIP免费
2025-12-31 999+ -
兰州大学803半导体物理(含晶体管原理)大学2019年真题VIP免费
2025-12-31 999+ -
长安大学838材料科学基础课后习题答案VIP免费
2026-01-13 999+ -
清华大学827电路原理2009年真题免费
2026-02-26 999+ -
清华大学827电路原理2009年真题答案免费
2026-02-26 999+
相关内容
-
宁夏大学电路手写版答案
分类:考研考博类
时间:2026-02-26
标签:无
格式:PDF
价格:免费
-
清华大学827电路原理2008年真题
分类:考研考博类
时间:2026-02-26
标签:清华大学
格式:PDF
价格:免费
-
清华大学827电路原理2008年真题答案
分类:考研考博类
时间:2026-02-26
标签:清华大学
格式:PDF
价格:免费
-
清华大学827电路原理2009年真题
分类:考研考博类
时间:2026-02-26
标签:清华大学
格式:PDF
价格:免费
-
清华大学827电路原理2009年真题答案
分类:考研考博类
时间:2026-02-26
标签:清华大学
格式:PDF
价格:免费

