华中农业大学804生态学基础农业生态学题库
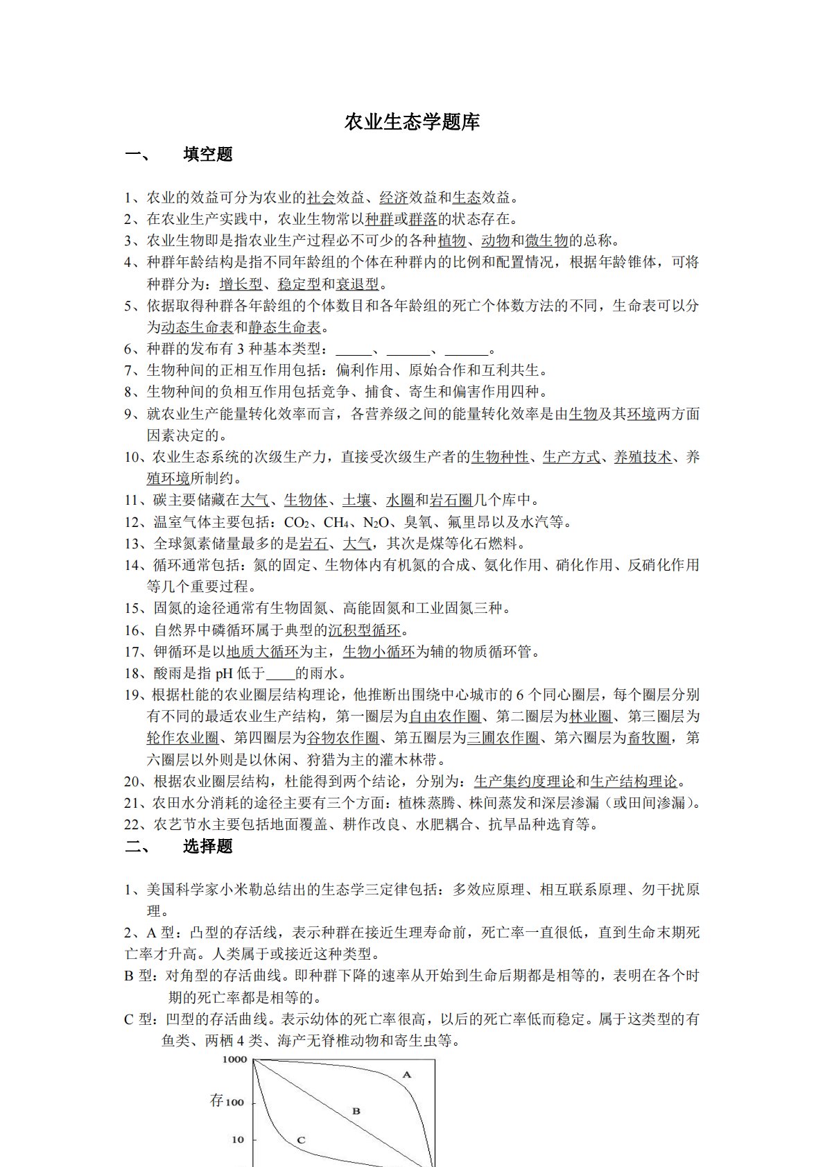
农业生态学题库一、填空题1、农业的效益可分为农业的社会效益、经济效益和生态效益。2、在农业生产实践中,农业生物常以种群或群落的状态存在。3、农业生物即是指农业生产过程必不可少的各种植物、动物和微生物的总称。4、种群年龄结构是指不同年龄组的个体在种群内的比例和配置情况,根据年龄锥体,可将种群分为:增长型、稳定型和衰退型。5、依据取得种群各年龄组的个体数目和各年龄组的死亡个体数方法的不同,生命表可以分为动态生命表和静态生命表。6、种群的发布有3种基本类型:、、。7、生物种间的正相互作用包括:偏利作用、原始合作和互利共生。8、生物种间的负相互作用包括竞争、捕食、寄生和偏害作用四种。9、就农业生产能量...
相关推荐
-
北京工业大学812材料力学2021年真题VIP专享
2025-12-29 999+ -
北京工业大学812材料力学2022年真题VIP专享
2025-12-29 999+ -
北京工业大学822信息与系统2021年真题答案VIP专享
2025-12-29 999+ -
北京工业大学822信息与系统2022年真题VIP专享
2025-12-29 999+ -
兰州大学803半导体物理(含晶体管原理)大学2017年真题VIP免费
2025-12-31 999+ -
兰州大学803半导体物理(含晶体管原理)大学2018年真题VIP免费
2025-12-31 999+ -
兰州大学803半导体物理(含晶体管原理)大学2019年真题VIP免费
2025-12-31 999+ -
长安大学838材料科学基础课后习题答案VIP免费
2026-01-13 999+ -
清华大学827电路原理2009年真题免费
2026-02-26 999+ -
清华大学827电路原理2009年真题答案免费
2026-02-26 999+
相关内容
-
宁夏大学电路手写版答案
分类:考研考博类
时间:2026-02-26
标签:无
格式:PDF
价格:免费
-
清华大学827电路原理2008年真题
分类:考研考博类
时间:2026-02-26
标签:清华大学
格式:PDF
价格:免费
-
清华大学827电路原理2008年真题答案
分类:考研考博类
时间:2026-02-26
标签:清华大学
格式:PDF
价格:免费
-
清华大学827电路原理2009年真题
分类:考研考博类
时间:2026-02-26
标签:清华大学
格式:PDF
价格:免费
-
清华大学827电路原理2009年真题答案
分类:考研考博类
时间:2026-02-26
标签:清华大学
格式:PDF
价格:免费

