华南理工大学821化工原理2019年真题
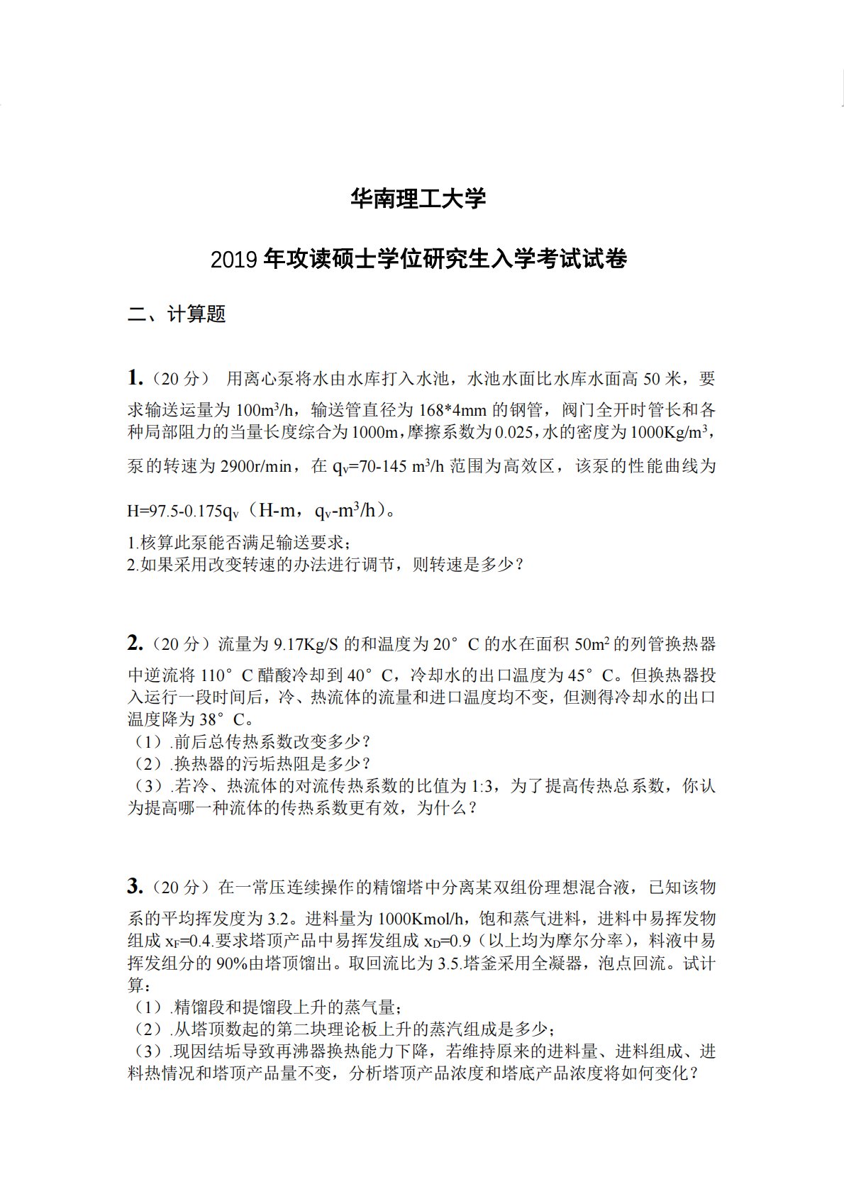
二、计算华南理工大学2019年攻读硕士学位研究生入学考试试卷题1.(20分)用离心泵将水由水库打入水池,水池水面比水库水面高50米,要求输送运量为100m3/h,输送管直径为168*4mm的钢管,阀门全开时管长和各种局部阻力的当量长度综合为1000m,摩擦系数为0.025,水的密度为1000Kg/m3,泵的转速为2900r/min,在qv=70-145m3/h范围为高效区,该泵的性能曲线为H=97.5-0.175qv(H-m,qv-m3/h)。1.核算此泵能否满足输送要求;2.如果采用改变转速的办法进行调节,则转速是多少?2.(20分)流量为9.17Kg/S的和温度为20°C的水在面积50m2...
相关推荐
-
北京工业大学812材料力学2021年真题VIP专享
2025-12-29 999+ -
北京工业大学812材料力学2022年真题VIP专享
2025-12-29 999+ -
北京工业大学822信息与系统2021年真题答案VIP专享
2025-12-29 999+ -
北京工业大学822信息与系统2022年真题VIP专享
2025-12-29 999+ -
兰州大学803半导体物理(含晶体管原理)大学2017年真题VIP免费
2025-12-31 999+ -
兰州大学803半导体物理(含晶体管原理)大学2018年真题VIP免费
2025-12-31 999+ -
兰州大学803半导体物理(含晶体管原理)大学2019年真题VIP免费
2025-12-31 999+ -
长安大学838材料科学基础课后习题答案VIP免费
2026-01-13 999+ -
清华大学827电路原理2009年真题免费
2026-02-26 999+ -
清华大学827电路原理2009年真题答案免费
2026-02-26 999+
相关内容
-
宁夏大学电路手写版答案
分类:考研考博类
时间:2026-02-26
标签:无
格式:PDF
价格:免费
-
清华大学827电路原理2008年真题
分类:考研考博类
时间:2026-02-26
标签:清华大学
格式:PDF
价格:免费
-
清华大学827电路原理2008年真题答案
分类:考研考博类
时间:2026-02-26
标签:清华大学
格式:PDF
价格:免费
-
清华大学827电路原理2009年真题
分类:考研考博类
时间:2026-02-26
标签:清华大学
格式:PDF
价格:免费
-
清华大学827电路原理2009年真题答案
分类:考研考博类
时间:2026-02-26
标签:清华大学
格式:PDF
价格:免费

