华南农业大学340农业知识综合二动物营养学重点章节复习(冯波)(营养)
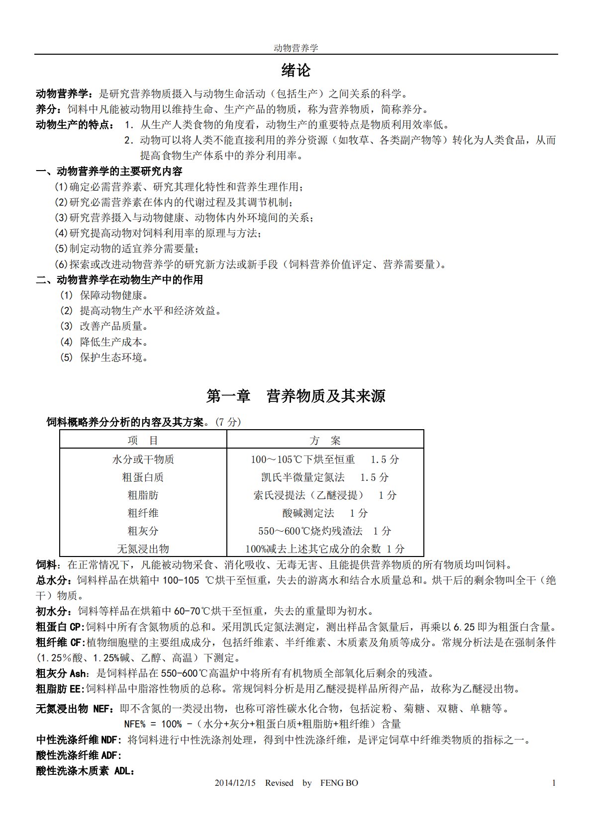
动物营养学2014/12/15RevisedbyFENGBO1绪论动物营养学:是研究营养物质摄入与动物生命活动(包括生产)之间关系的科学。养分:饲料中凡能被动物用以维持生命、生产产品的物质,称为营养物质,简称养分。动物生产的特点:1.从生产人类食物的角度看,动物生产的重要特点是物质利用效率低。2.动物可以将人类不能直接利用的养分资源(如牧草、各类副产物等)转化为人类食品,从而提高食物生产体系中的养分利用率。一、动物营养学的主要研究内容(1)确定必需营养素、研究其理化特性和营养生理作用;(2)研究必需营养素在体内的代谢过程及其调节机制;(3)研究营养摄入与动物健康、动物体内外环境间的关系;(4)...
相关推荐
-
北京工业大学812材料力学2021年真题VIP专享
2025-12-29 999+ -
北京工业大学812材料力学2022年真题VIP专享
2025-12-29 999+ -
北京工业大学822信息与系统2021年真题答案VIP专享
2025-12-29 999+ -
北京工业大学822信息与系统2022年真题VIP专享
2025-12-29 999+ -
兰州大学803半导体物理(含晶体管原理)大学2017年真题VIP免费
2025-12-31 999+ -
兰州大学803半导体物理(含晶体管原理)大学2018年真题VIP免费
2025-12-31 999+ -
兰州大学803半导体物理(含晶体管原理)大学2019年真题VIP免费
2025-12-31 999+ -
长安大学838材料科学基础课后习题答案VIP免费
2026-01-13 999+ -
清华大学827电路原理2009年真题免费
2026-02-26 999+ -
清华大学827电路原理2009年真题答案免费
2026-02-26 999+
相关内容
-
宁夏大学电路手写版答案
分类:考研考博类
时间:2026-02-26
标签:无
格式:PDF
价格:免费
-
清华大学827电路原理2008年真题
分类:考研考博类
时间:2026-02-26
标签:清华大学
格式:PDF
价格:免费
-
清华大学827电路原理2008年真题答案
分类:考研考博类
时间:2026-02-26
标签:清华大学
格式:PDF
价格:免费
-
清华大学827电路原理2009年真题
分类:考研考博类
时间:2026-02-26
标签:清华大学
格式:PDF
价格:免费
-
清华大学827电路原理2009年真题答案
分类:考研考博类
时间:2026-02-26
标签:清华大学
格式:PDF
价格:免费

