清华大学679法学综合卷(含法理学、宪法学)2002年真题2
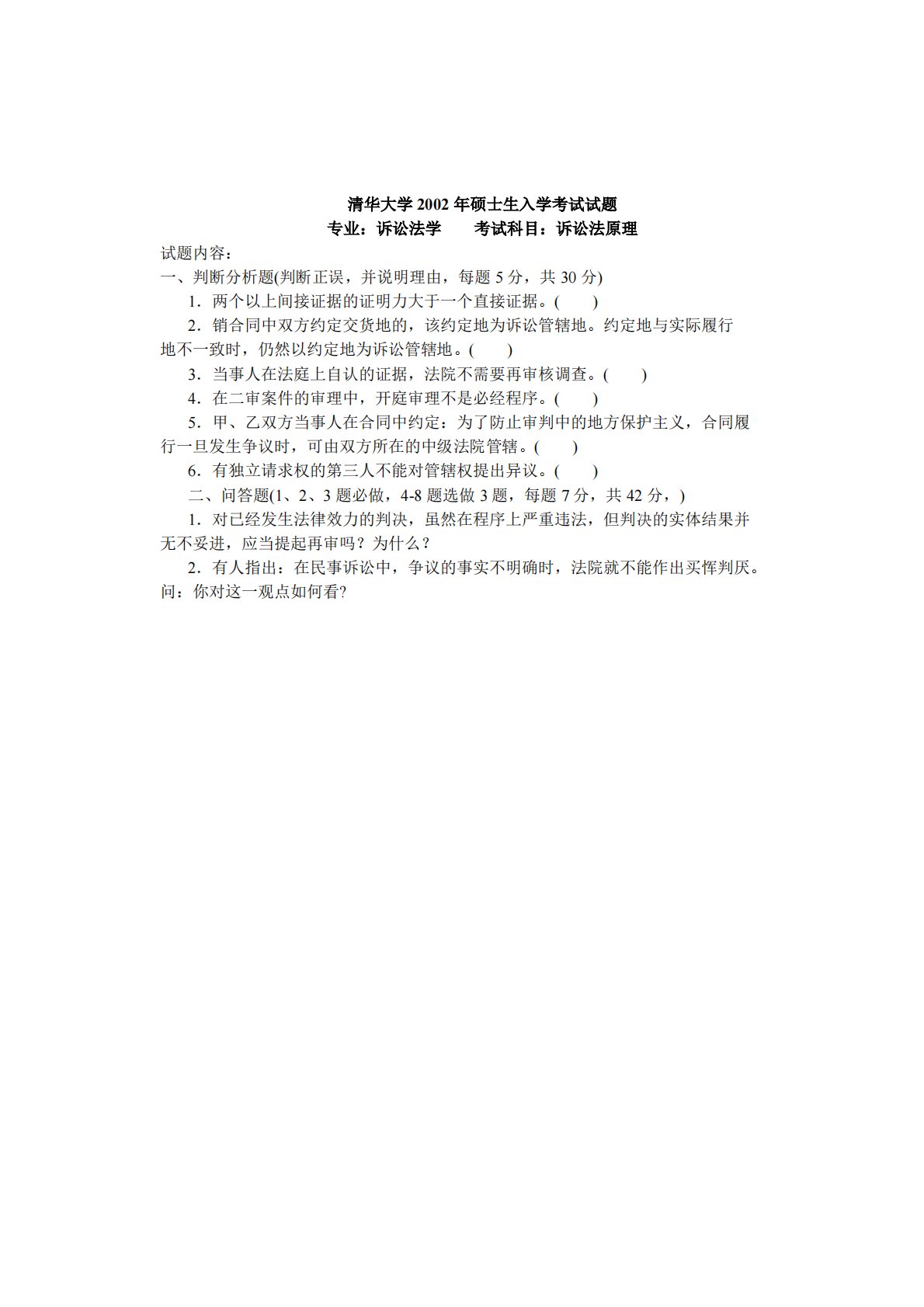
清华大学2002年硕士生入学考试试题专业:诉讼法学考试科目:诉讼法原理试题内容:一、判断分析题(判断正误,并说明理由,每题5分,共30分)1.两个以上间接证据的证明力大于一个直接证据。()2.销合同中双方约定交货地的,该约定地为诉讼管辖地。约定地与实际履行地不一致时,仍然以约定地为诉讼管辖地。()3.当事人在法庭上自认的证据,法院不需要再审核调查。()4.在二审案件的审理中,开庭审理不是必经程序。()5.甲、乙双方当事人在合同中约定:为了防止审判中的地方保护主义,合同履行一旦发生争议时,可由双方所在的中级法院管辖。()6.有独立请求权的第三人不能对管辖权提出异议。()二、问答题(1、2、3题必...
相关推荐
-
北京工业大学812材料力学2021年真题VIP专享
2025-12-29 999+ -
北京工业大学812材料力学2022年真题VIP专享
2025-12-29 999+ -
北京工业大学822信息与系统2021年真题答案VIP专享
2025-12-29 999+ -
北京工业大学822信息与系统2022年真题VIP专享
2025-12-29 999+ -
兰州大学803半导体物理(含晶体管原理)大学2017年真题VIP免费
2025-12-31 999+ -
兰州大学803半导体物理(含晶体管原理)大学2018年真题VIP免费
2025-12-31 999+ -
兰州大学803半导体物理(含晶体管原理)大学2019年真题VIP免费
2025-12-31 999+ -
长安大学838材料科学基础课后习题答案VIP免费
2026-01-13 999+ -
清华大学827电路原理2009年真题免费
2026-02-26 999+ -
清华大学827电路原理2009年真题答案免费
2026-02-26 999+
相关内容
-
宁夏大学电路手写版答案
分类:考研考博类
时间:2026-02-26
标签:无
格式:PDF
价格:免费
-
清华大学827电路原理2008年真题
分类:考研考博类
时间:2026-02-26
标签:清华大学
格式:PDF
价格:免费
-
清华大学827电路原理2008年真题答案
分类:考研考博类
时间:2026-02-26
标签:清华大学
格式:PDF
价格:免费
-
清华大学827电路原理2009年真题
分类:考研考博类
时间:2026-02-26
标签:清华大学
格式:PDF
价格:免费
-
清华大学827电路原理2009年真题答案
分类:考研考博类
时间:2026-02-26
标签:清华大学
格式:PDF
价格:免费

