清华大学679法学综合卷(含法理学、宪法学)2008年真题回忆版
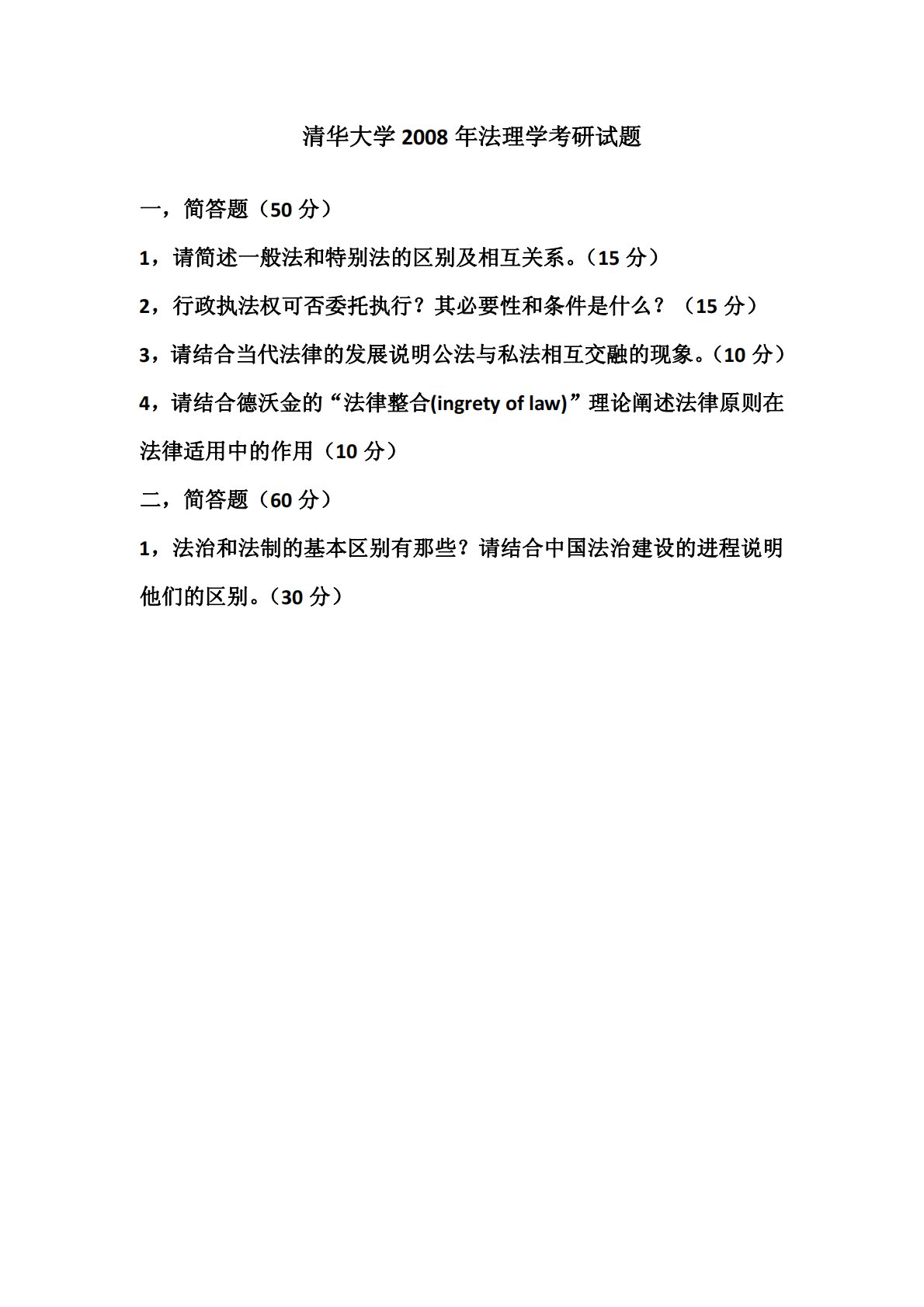
清华大学2008年法理学考研试题 一,简答题(50分) 1,请简述一般法和特别法的区别及相互关系。(15分) 2,行政执法权可否委托执行?其必要性和条件是什么?(15分) 3,请结合当代法律的发展说明公法与私法相互交融的现象。(10分) 4,请结合德沃金的“法律整合(ingrety of law)”理论阐述法律原则在法律适用中的作用(10分) 二,简答题(60分) 1,法治和法制的基本区别有那些?请结合中国法治建设的进程说明他们的区别。(30分) 清华大学2008年法理学考研试题 一,简答题(50分) 1,请简述一般法和特别法的区别及相互关系。(15分) 2,行政执法权可否委托执行?其必要...
相关推荐
-
北京工业大学812材料力学2021年真题VIP专享
2025-12-29 999+ -
北京工业大学812材料力学2022年真题VIP专享
2025-12-29 999+ -
北京工业大学822信息与系统2021年真题答案VIP专享
2025-12-29 999+ -
北京工业大学822信息与系统2022年真题VIP专享
2025-12-29 999+ -
兰州大学803半导体物理(含晶体管原理)大学2017年真题VIP免费
2025-12-31 999+ -
兰州大学803半导体物理(含晶体管原理)大学2018年真题VIP免费
2025-12-31 999+ -
兰州大学803半导体物理(含晶体管原理)大学2019年真题VIP免费
2025-12-31 999+ -
清华大学827电路原理2008年真题答案
2026-02-26 999+ -
清华大学827电路原理2009年真题
2026-02-26 999+ -
清华大学827电路原理2009年真题答案
2026-02-26 999+
相关内容
-
厦门大学334新闻与传播专业综合能力2023年真题
分类:考研考博类
时间:2026-02-26
标签:真题
格式:PDF
价格:4.9 知币
-
厦门大学334新闻与传播专业综合能力2024年真题
分类:考研考博类
时间:2026-02-26
标签:真题
格式:PDF
价格:4.9 知币
-
厦门大学334新闻与传播专业综合能力2025年真题
分类:考研考博类
时间:2026-02-26
标签:真题
格式:PDF
价格:4.9 知币
-
厦门大学440新闻与传播专业基础2023年真题
分类:考研考博类
时间:2026-02-26
标签:真题
格式:PDF
价格:4.9 知币
-
厦门大学440新闻与传播专业基础2024年真题
分类:考研考博类
时间:2026-02-26
标签:真题
格式:PDF
价格:4.9 知币

