青岛大学333教育综合统考新大纲对比
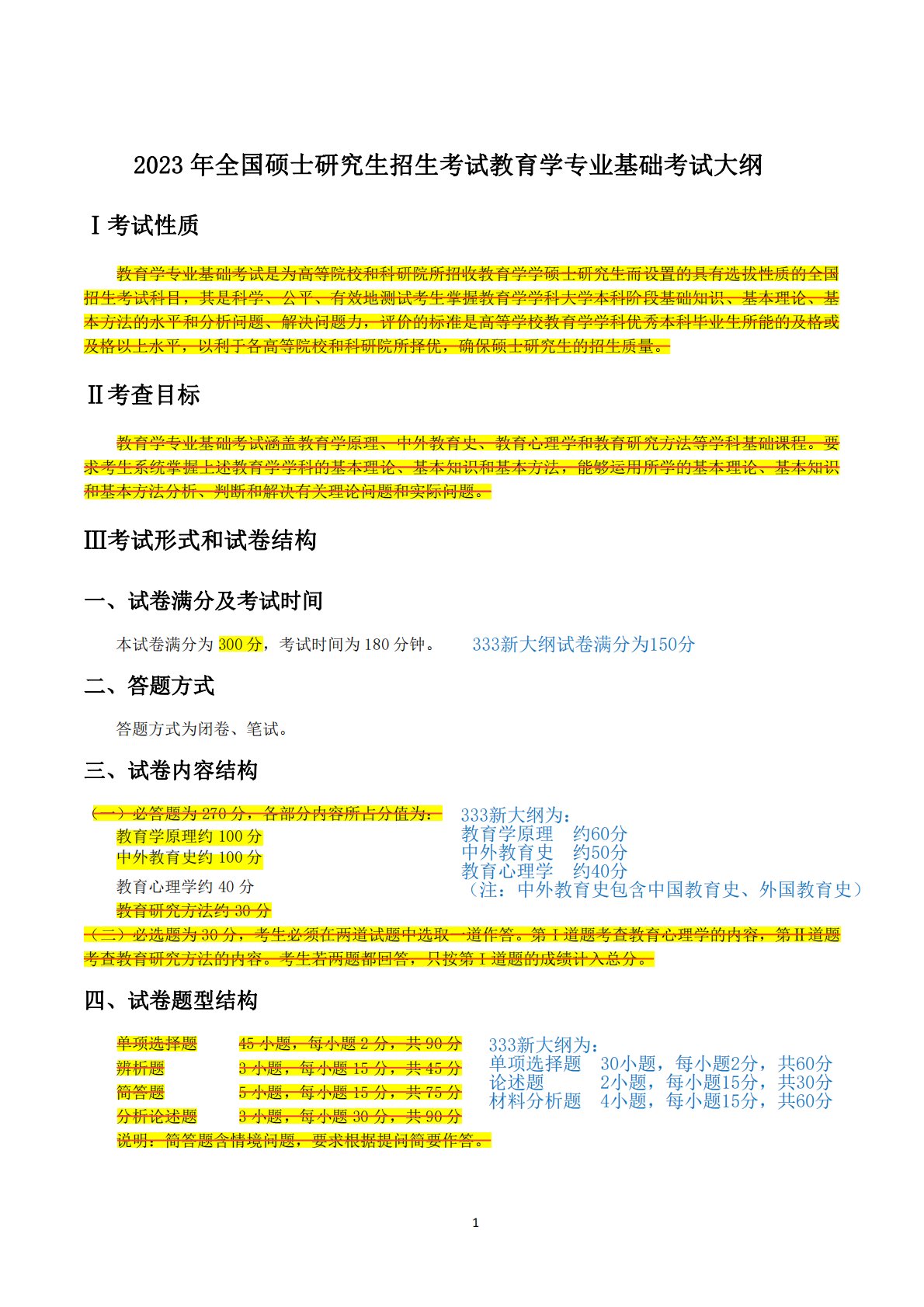
12023年全国硕士研究生招生考试教育学专业基础考试大纲Ⅰ考试性质Ⅱ考查目教育学专业基础考试是为高等院校和科研院所招收教育学学硕士研究生而设置的具有选拔性质的全国招生考试科目,其是科学、公平、有效地测试考生掌握教育学学科大学本科阶段基础知识、基本理论、基本方法的水平和分析问题、解决问题力,评价的标准是高等学校教育学学科优秀本科毕业生所能的及格或及格以上水平,以利于各高等院校和科研院所择优,确保硕士研究生的招生质量。标Ⅲ考试形式和试卷结教育学专业基础考试涵盖教育学原理、中外教育史、教育心理学和教育研究方法等学科基础课程。要求考生系统掌握上述教育学学科的基本理论、基本知识和基本方法,能够运用所学的...
相关推荐
-
北京工业大学812材料力学2021年真题VIP专享
2025-12-29 999+ -
北京工业大学812材料力学2022年真题VIP专享
2025-12-29 999+ -
北京工业大学822信息与系统2021年真题答案VIP专享
2025-12-29 999+ -
北京工业大学822信息与系统2022年真题VIP专享
2025-12-29 999+ -
兰州大学803半导体物理(含晶体管原理)大学2017年真题VIP免费
2025-12-31 999+ -
兰州大学803半导体物理(含晶体管原理)大学2018年真题VIP免费
2025-12-31 999+ -
兰州大学803半导体物理(含晶体管原理)大学2019年真题VIP免费
2025-12-31 999+ -
长安大学838材料科学基础课后习题答案VIP免费
2026-01-13 999+ -
清华大学827电路原理2009年真题免费
2026-02-26 999+ -
清华大学827电路原理2009年真题答案免费
2026-02-26 999+
相关内容
-
宁夏大学电路手写版答案
分类:考研考博类
时间:2026-02-26
标签:无
格式:PDF
价格:免费
-
清华大学827电路原理2008年真题
分类:考研考博类
时间:2026-02-26
标签:清华大学
格式:PDF
价格:免费
-
清华大学827电路原理2008年真题答案
分类:考研考博类
时间:2026-02-26
标签:清华大学
格式:PDF
价格:免费
-
清华大学827电路原理2009年真题
分类:考研考博类
时间:2026-02-26
标签:清华大学
格式:PDF
价格:免费
-
清华大学827电路原理2009年真题答案
分类:考研考博类
时间:2026-02-26
标签:清华大学
格式:PDF
价格:免费

