青岛大学333教育综合新旧大纲对比表
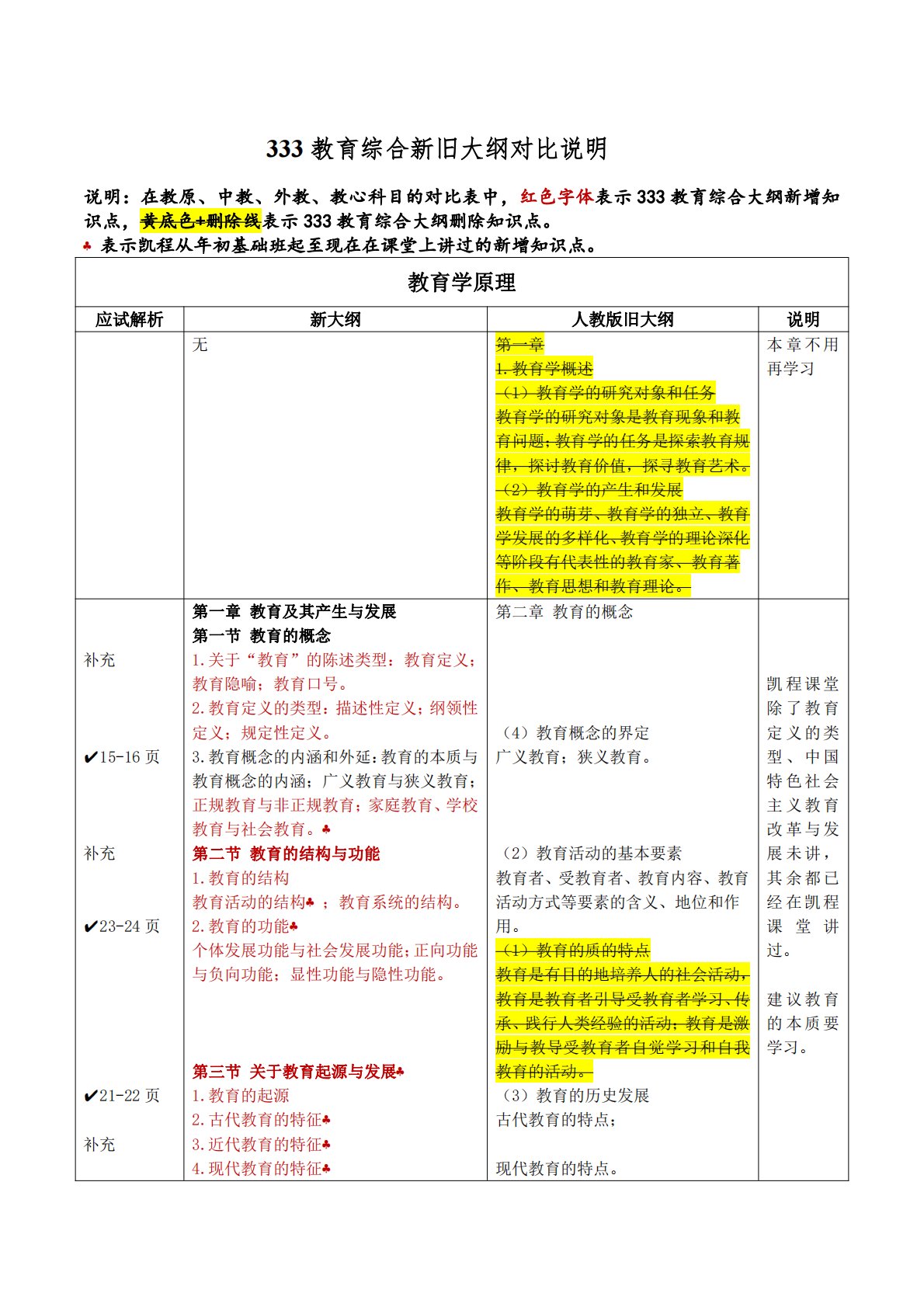
说明:在教原、中教、外教、教心科目的对比表中,红色字体表示333教育综合大纲新增333教育综合新旧大纲对比说明知识点,黄底色+删除线表示333教育综合大纲删除知识点。♣表示凯程从年初基础班起至现在在课堂上讲过的新增知识点。教育学原理应试解析新大纲人教版旧大纲说明无第一章1.教育学概述(1)教育学的研究对象和任务教育学的研究对象是教育现象和教育问题;教育学的任务是探索教育规律,探讨教育价值,探寻教育艺术。(2)教育学的产生和发展教育学的萌芽、教育学的独立、教育学发展的多样化、教育学的理论深化等阶段有代表性的教育家、教育著作、教育思想和教育理论。本章不用再学习补充✔15-16页补充✔23-24页✔...
相关推荐
-
北京工业大学812材料力学2021年真题VIP专享
2025-12-29 999+ -
北京工业大学812材料力学2022年真题VIP专享
2025-12-29 999+ -
北京工业大学822信息与系统2021年真题答案VIP专享
2025-12-29 999+ -
北京工业大学822信息与系统2022年真题VIP专享
2025-12-29 999+ -
兰州大学803半导体物理(含晶体管原理)大学2017年真题VIP免费
2025-12-31 999+ -
兰州大学803半导体物理(含晶体管原理)大学2018年真题VIP免费
2025-12-31 999+ -
兰州大学803半导体物理(含晶体管原理)大学2019年真题VIP免费
2025-12-31 999+ -
长安大学838材料科学基础课后习题答案VIP免费
2026-01-13 999+ -
清华大学827电路原理2009年真题免费
2026-02-26 999+ -
清华大学827电路原理2009年真题答案免费
2026-02-26 999+
相关内容
-
宁夏大学电路手写版答案
分类:考研考博类
时间:2026-02-26
标签:无
格式:PDF
价格:免费
-
清华大学827电路原理2008年真题
分类:考研考博类
时间:2026-02-26
标签:清华大学
格式:PDF
价格:免费
-
清华大学827电路原理2008年真题答案
分类:考研考博类
时间:2026-02-26
标签:清华大学
格式:PDF
价格:免费
-
清华大学827电路原理2009年真题
分类:考研考博类
时间:2026-02-26
标签:清华大学
格式:PDF
价格:免费
-
清华大学827电路原理2009年真题答案
分类:考研考博类
时间:2026-02-26
标签:清华大学
格式:PDF
价格:免费

