青岛大学881教育管理学2012年真题
标签: #真题
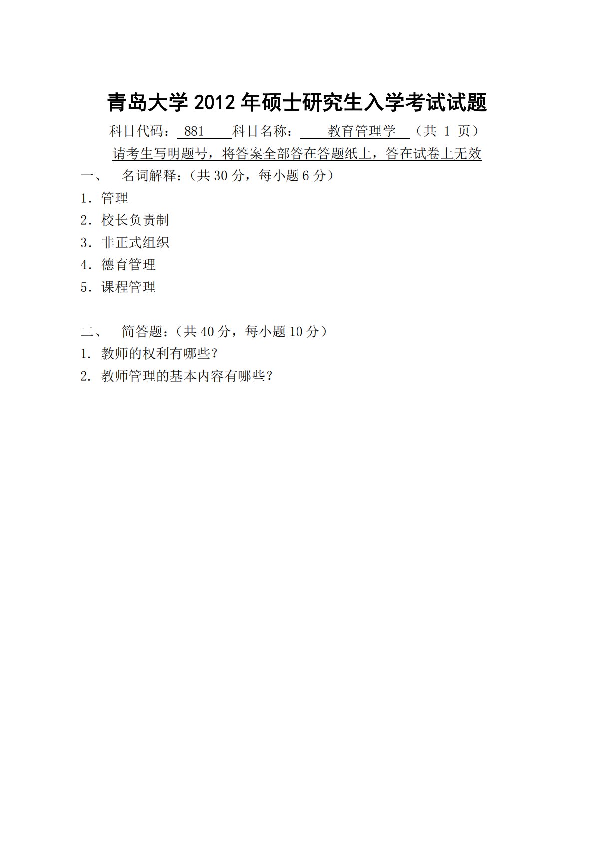
青岛大学2012年硕士研究生入学考试试题科目代码:881科目名称:教育管理学(共1页)请考生写明题号,将答案全部答在答题纸上,答在试卷上无效一、名词解释:(共30分,每小题6分)1.管理2.校长负责制3.非正式组织4.德育管理5.课程管理二、简答题:(共40分,每小题10分)1.教师的权利有哪些?2.教师管理的基本内容有哪些?1青岛大学2012年硕士研究生入学考试试题科目代码:881科目名称:教育管理学(共1页)请考生写明题号,将答案全部答在答题纸上,答在试卷上无效一、名词解释:(共30分,每小题6分)1.管理2.校长负责制3.非正式组织4.德育管理5.课程管理二、简答题:(共40分,每小题1...
相关推荐
-
北京工业大学812材料力学2021年真题VIP专享
2025-12-29 999+ -
北京工业大学812材料力学2022年真题VIP专享
2025-12-29 999+ -
北京工业大学822信息与系统2021年真题答案VIP专享
2025-12-29 999+ -
北京工业大学822信息与系统2022年真题VIP专享
2025-12-29 999+ -
兰州大学803半导体物理(含晶体管原理)大学2017年真题VIP免费
2025-12-31 999+ -
兰州大学803半导体物理(含晶体管原理)大学2018年真题VIP免费
2025-12-31 999+ -
兰州大学803半导体物理(含晶体管原理)大学2019年真题VIP免费
2025-12-31 999+ -
长安大学838材料科学基础课后习题答案VIP免费
2026-01-13 999+ -
清华大学827电路原理2009年真题免费
2026-02-26 999+ -
清华大学827电路原理2009年真题答案免费
2026-02-26 999+
相关内容
-
宁夏大学电路手写版答案
分类:考研考博类
时间:2026-02-26
标签:无
格式:PDF
价格:免费
-
清华大学827电路原理2008年真题
分类:考研考博类
时间:2026-02-26
标签:清华大学
格式:PDF
价格:免费
-
清华大学827电路原理2008年真题答案
分类:考研考博类
时间:2026-02-26
标签:清华大学
格式:PDF
价格:免费
-
清华大学827电路原理2009年真题
分类:考研考博类
时间:2026-02-26
标签:清华大学
格式:PDF
价格:免费
-
清华大学827电路原理2009年真题答案
分类:考研考博类
时间:2026-02-26
标签:清华大学
格式:PDF
价格:免费

