三峡大学中国语言文学基础(同等学力加试)2019年真题
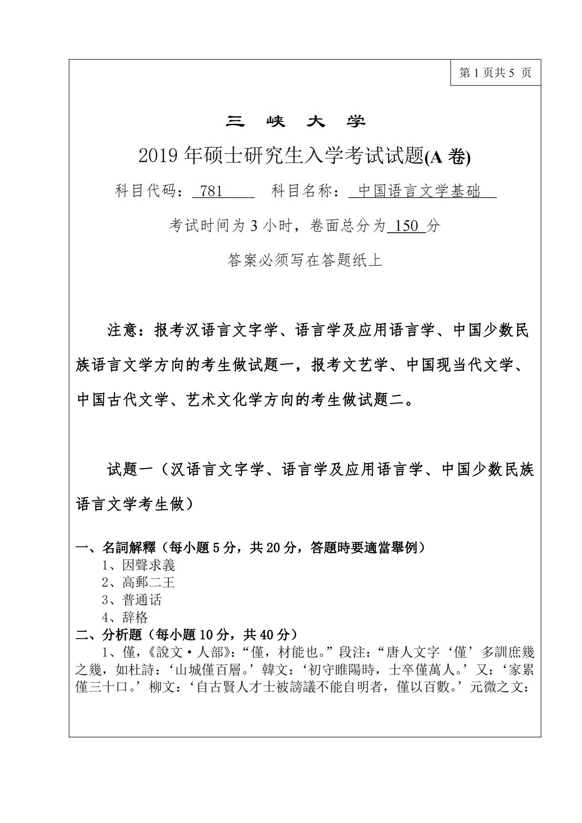
第1页共5页三峡大学2019年硕士研究生入学考试试题(A卷)科目代码:781科目名称:中国语言文学基础考试时间为3小时,卷面总分为150分答案必须写在答题纸上注意:报考汉语言文字学、语言学及应用语言学、中国少数民族语言文学方向的考生做试题一,报考文艺学、中国现当代文学、中国古代文学、艺术文化学方向的考生做试题二。试题一(汉语言文字学、语言学及应用语言学、中国少数民族语言文学考生做)一、名詞解釋(每小題5分,共20分,答題時要適當舉例)1、因聲求義2、高郵二王3、普通话4、辞格二、分析題(每小題10分,共40分)1、僅,《說文·人部》:“僅,材能也。”段注:“唐人文字‘僅’多訓庶幾之幾,如杜詩:...
相关推荐
-
北京工业大学812材料力学2021年真题VIP专享
2025-12-29 999+ -
北京工业大学812材料力学2022年真题VIP专享
2025-12-29 999+ -
北京工业大学822信息与系统2021年真题答案VIP专享
2025-12-29 999+ -
北京工业大学822信息与系统2022年真题VIP专享
2025-12-29 999+ -
兰州大学803半导体物理(含晶体管原理)大学2017年真题VIP免费
2025-12-31 999+ -
兰州大学803半导体物理(含晶体管原理)大学2018年真题VIP免费
2025-12-31 999+ -
兰州大学803半导体物理(含晶体管原理)大学2019年真题VIP免费
2025-12-31 999+ -
清华大学827电路原理2008年真题答案
2026-02-26 999+ -
清华大学827电路原理2009年真题
2026-02-26 999+ -
清华大学827电路原理2009年真题答案
2026-02-26 999+
相关内容
-
厦门大学334新闻与传播专业综合能力2023年真题
分类:考研考博类
时间:2026-02-26
标签:真题
格式:PDF
价格:4.9 知币
-
厦门大学334新闻与传播专业综合能力2024年真题
分类:考研考博类
时间:2026-02-26
标签:真题
格式:PDF
价格:4.9 知币
-
厦门大学334新闻与传播专业综合能力2025年真题
分类:考研考博类
时间:2026-02-26
标签:真题
格式:PDF
价格:4.9 知币
-
厦门大学440新闻与传播专业基础2023年真题
分类:考研考博类
时间:2026-02-26
标签:真题
格式:PDF
价格:4.9 知币
-
厦门大学440新闻与传播专业基础2024年真题
分类:考研考博类
时间:2026-02-26
标签:真题
格式:PDF
价格:4.9 知币

