青岛科技大学882生物化学A2005年真题
标签: #真题
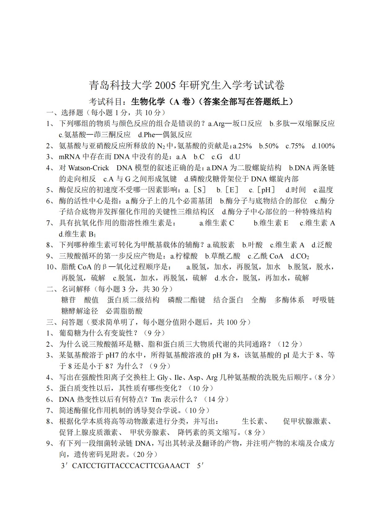
青岛科技大学2005年研究生入学考试试卷考试科目:生物化学(A卷)(答案全部写在答题纸上)一、选择题(每小题1分,共10分)1、下列哪组的物质与颜色反应的组合是错误的?a.Arg—坂口反应b.多肽—双缩脲反应c.氨基酸—茚三酮反应d.Phe—偶氮反应a.25%b.50%c.75%d.100%2、氨基酸与亚硝酸反应所释放的N2中,氨基酸的贡献是:3、mRNA中存在而DNA中没有的是:a.Ab.Cc.Gd.U4、对Watson-CrickDNA模型的叙述正确的是:a.DNA为二股螺旋结构b.DNA两条链的走向相反c.A与G之间形成氢键d.磷酸戊糖骨架位于DNA螺旋内部5、酶促反应的初速度不受哪一因...
相关推荐
-
北京工业大学812材料力学2021年真题VIP专享
2025-12-29 999+ -
北京工业大学812材料力学2022年真题VIP专享
2025-12-29 999+ -
北京工业大学822信息与系统2021年真题答案VIP专享
2025-12-29 999+ -
北京工业大学822信息与系统2022年真题VIP专享
2025-12-29 999+ -
兰州大学803半导体物理(含晶体管原理)大学2017年真题VIP免费
2025-12-31 999+ -
兰州大学803半导体物理(含晶体管原理)大学2018年真题VIP免费
2025-12-31 999+ -
兰州大学803半导体物理(含晶体管原理)大学2019年真题VIP免费
2025-12-31 999+ -
清华大学827电路原理2008年真题答案
2026-02-26 999+ -
清华大学827电路原理2009年真题
2026-02-26 999+ -
清华大学827电路原理2009年真题答案
2026-02-26 999+
相关内容
-
厦门大学334新闻与传播专业综合能力2023年真题
分类:考研考博类
时间:2026-02-26
标签:真题
格式:PDF
价格:4.9 知币
-
厦门大学334新闻与传播专业综合能力2024年真题
分类:考研考博类
时间:2026-02-26
标签:真题
格式:PDF
价格:4.9 知币
-
厦门大学334新闻与传播专业综合能力2025年真题
分类:考研考博类
时间:2026-02-26
标签:真题
格式:PDF
价格:4.9 知币
-
厦门大学440新闻与传播专业基础2023年真题
分类:考研考博类
时间:2026-02-26
标签:真题
格式:PDF
价格:4.9 知币
-
厦门大学440新闻与传播专业基础2024年真题
分类:考研考博类
时间:2026-02-26
标签:真题
格式:PDF
价格:4.9 知币

