三峡大学811材料力学2011年真题
标签: #真题
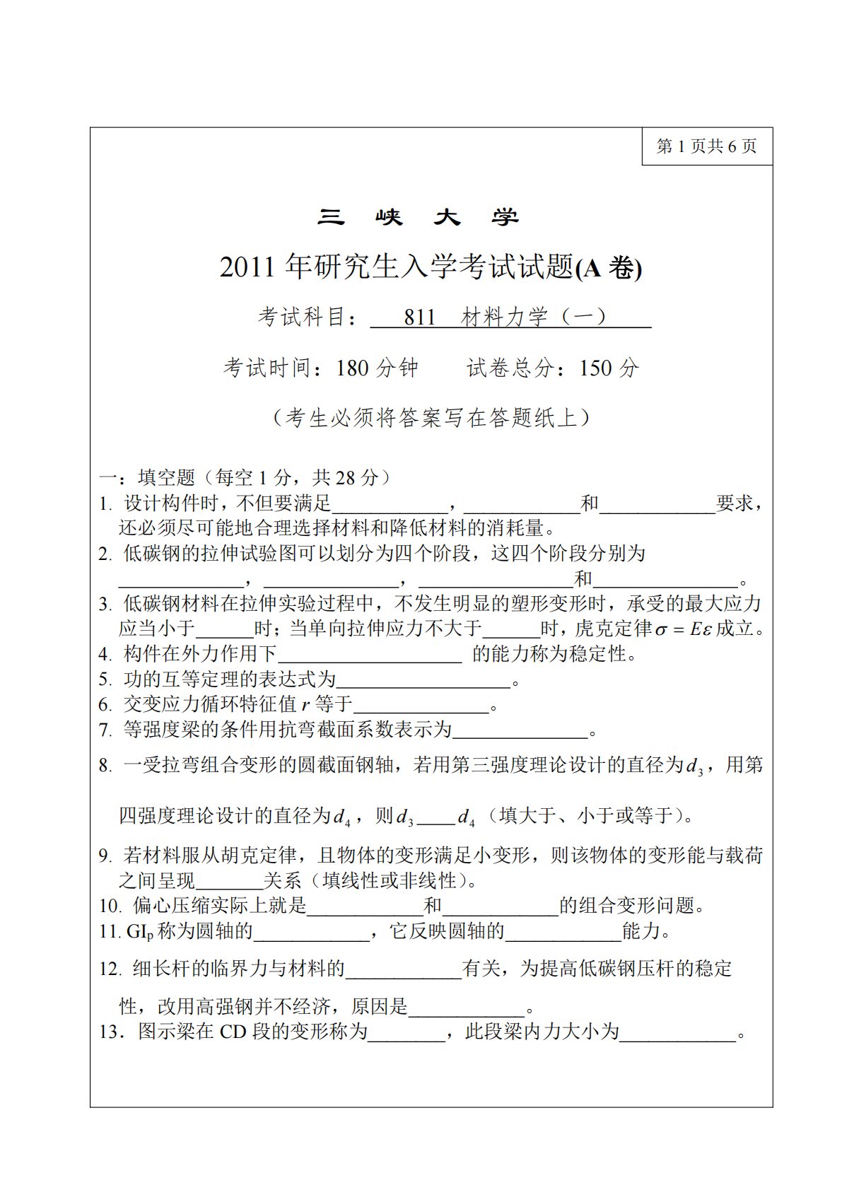
第1页共6页三峡大学2011年研究生入学考试试题(A卷)考试科目:811材料力学(一)考试时间:180分钟试卷总分:150分(考生必须将答案写在答题纸上)一:填空题(每空1分,共28分)1.设计构件时,不但要满足____________,____________和____________要求,还必须尽可能地合理选择材料和降低材料的消耗量。2.低碳钢的拉伸试验图可以划分为四个阶段,这四个阶段分别为,,和。3.低碳钢材料在拉伸实验过程中,不发生明显的塑形变形时,承受的最大应力时;当单向拉伸应力不大于应当小于4.构件在外力作用下时,虎克定律E成立。的能力称为稳定性。。。5.功的互等定理的表达式...
相关推荐
-
北京工业大学812材料力学2021年真题VIP专享
2025-12-29 999+ -
北京工业大学812材料力学2022年真题VIP专享
2025-12-29 999+ -
北京工业大学822信息与系统2021年真题答案VIP专享
2025-12-29 999+ -
北京工业大学822信息与系统2022年真题VIP专享
2025-12-29 999+ -
兰州大学803半导体物理(含晶体管原理)大学2017年真题VIP免费
2025-12-31 999+ -
兰州大学803半导体物理(含晶体管原理)大学2018年真题VIP免费
2025-12-31 999+ -
兰州大学803半导体物理(含晶体管原理)大学2019年真题VIP免费
2025-12-31 999+ -
长安大学838材料科学基础课后习题答案VIP免费
2026-01-13 999+ -
清华大学827电路原理2009年真题免费
2026-02-26 999+ -
清华大学827电路原理2009年真题答案免费
2026-02-26 999+
相关内容
-
宁夏大学电路手写版答案
分类:考研考博类
时间:2026-02-26
标签:无
格式:PDF
价格:免费
-
清华大学827电路原理2008年真题
分类:考研考博类
时间:2026-02-26
标签:清华大学
格式:PDF
价格:免费
-
清华大学827电路原理2008年真题答案
分类:考研考博类
时间:2026-02-26
标签:清华大学
格式:PDF
价格:免费
-
清华大学827电路原理2009年真题
分类:考研考博类
时间:2026-02-26
标签:清华大学
格式:PDF
价格:免费
-
清华大学827电路原理2009年真题答案
分类:考研考博类
时间:2026-02-26
标签:清华大学
格式:PDF
价格:免费

