三峡大学813工程经济学2011年真题
标签: #真题
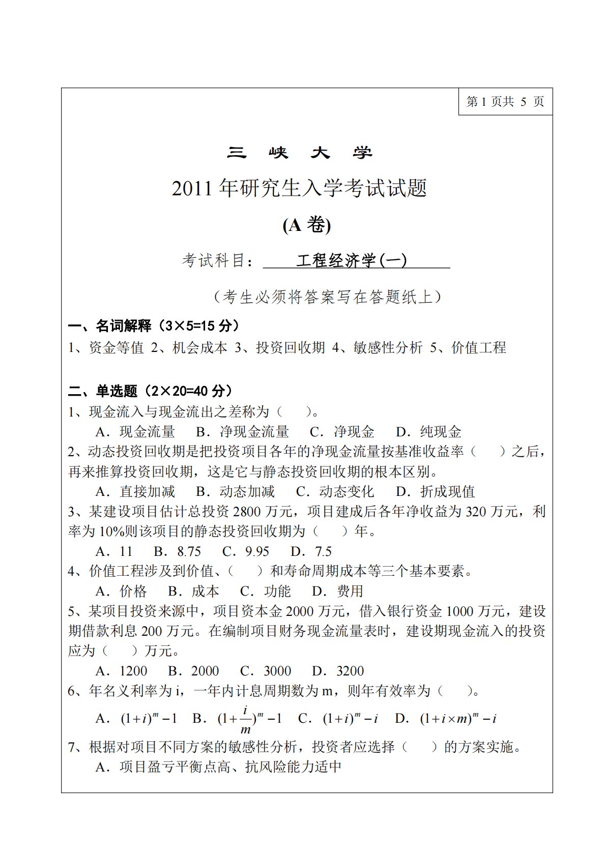
第1页共5页三峡大学2011年研究生入学考试试题(A卷)考试科目:工程经济学(一)(考生必须将答案写在答题纸上)一、名词解释(3×5=15分)1、资金等值2、机会成本3、投资回收期4、敏感性分析5、价值工程二、单选题(2×20=40分)1、现金流入与现金流出之差称为()。A.现金流量B.净现金流量C.净现金D.纯现金)之后,2、动态投资回收期是把投资项目各年的净现金流量按基准收益率(再来推算投资回收期,这是它与静态投资回收期的根本区别。A.直接加减B.动态加减C.动态变化D.折成现值3、某建设项目估计总投资2800万元,项目建成后各年净收益为320万元,利率为10%则该项目的静态投资回收期为(...
相关推荐
-
北京工业大学812材料力学2021年真题VIP专享
2025-12-29 999+ -
北京工业大学812材料力学2022年真题VIP专享
2025-12-29 999+ -
北京工业大学822信息与系统2021年真题答案VIP专享
2025-12-29 999+ -
北京工业大学822信息与系统2022年真题VIP专享
2025-12-29 999+ -
兰州大学803半导体物理(含晶体管原理)大学2017年真题VIP免费
2025-12-31 999+ -
兰州大学803半导体物理(含晶体管原理)大学2018年真题VIP免费
2025-12-31 999+ -
兰州大学803半导体物理(含晶体管原理)大学2019年真题VIP免费
2025-12-31 999+ -
长安大学838材料科学基础课后习题答案VIP免费
2026-01-13 999+ -
清华大学827电路原理2009年真题免费
2026-02-26 999+ -
清华大学827电路原理2009年真题答案免费
2026-02-26 999+
相关内容
-
宁夏大学电路手写版答案
分类:考研考博类
时间:2026-02-26
标签:无
格式:PDF
价格:免费
-
清华大学827电路原理2008年真题
分类:考研考博类
时间:2026-02-26
标签:清华大学
格式:PDF
价格:免费
-
清华大学827电路原理2008年真题答案
分类:考研考博类
时间:2026-02-26
标签:清华大学
格式:PDF
价格:免费
-
清华大学827电路原理2009年真题
分类:考研考博类
时间:2026-02-26
标签:清华大学
格式:PDF
价格:免费
-
清华大学827电路原理2009年真题答案
分类:考研考博类
时间:2026-02-26
标签:清华大学
格式:PDF
价格:免费

