三峡大学821机械原理2010年真题
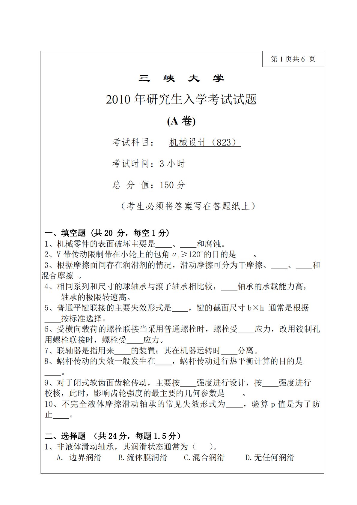
第1页共6页三峡大学2010年研究生入学考试试题(A卷)考试科目:机械设计(823)考试时间:3小时总分值:150分(考生必须将答案写在答题纸上)一、填空题(共20分,每空1分)1、机械零件的表面破坏主要是、和腐蚀。2、V带传动限制带在小轮上的包角α1≥120o的目的是。、和3、根据摩擦面间存在润滑剂的情况,滑动摩擦可分为干摩擦、混合摩擦。4、相同系列和尺寸的球轴承与滚子轴承相比较,轴承的承载能力高,轴承的极限转速高。5、普通平键联接的主要失效形式是,键的截面尺寸b×h通常是根据按标准选择。6、受横向载荷的螺栓联接当采用普通螺栓时,螺栓受应力,改用铰制孔用螺栓联接时,螺栓受7、联轴器是指用来应...
相关推荐
-
北京工业大学812材料力学2021年真题VIP专享
2025-12-29 999+ -
北京工业大学812材料力学2022年真题VIP专享
2025-12-29 999+ -
北京工业大学822信息与系统2021年真题答案VIP专享
2025-12-29 999+ -
北京工业大学822信息与系统2022年真题VIP专享
2025-12-29 999+ -
兰州大学803半导体物理(含晶体管原理)大学2017年真题VIP免费
2025-12-31 999+ -
兰州大学803半导体物理(含晶体管原理)大学2018年真题VIP免费
2025-12-31 999+ -
兰州大学803半导体物理(含晶体管原理)大学2019年真题VIP免费
2025-12-31 999+ -
长安大学838材料科学基础课后习题答案VIP免费
2026-01-13 999+ -
清华大学827电路原理2009年真题免费
2026-02-26 999+ -
清华大学827电路原理2009年真题答案免费
2026-02-26 999+
相关内容
-
宁夏大学电路手写版答案
分类:考研考博类
时间:2026-02-26
标签:无
格式:PDF
价格:免费
-
清华大学827电路原理2008年真题
分类:考研考博类
时间:2026-02-26
标签:清华大学
格式:PDF
价格:免费
-
清华大学827电路原理2008年真题答案
分类:考研考博类
时间:2026-02-26
标签:清华大学
格式:PDF
价格:免费
-
清华大学827电路原理2009年真题
分类:考研考博类
时间:2026-02-26
标签:清华大学
格式:PDF
价格:免费
-
清华大学827电路原理2009年真题答案
分类:考研考博类
时间:2026-02-26
标签:清华大学
格式:PDF
价格:免费

