三峡大学839数字电子技术2012年真题
标签: #真题
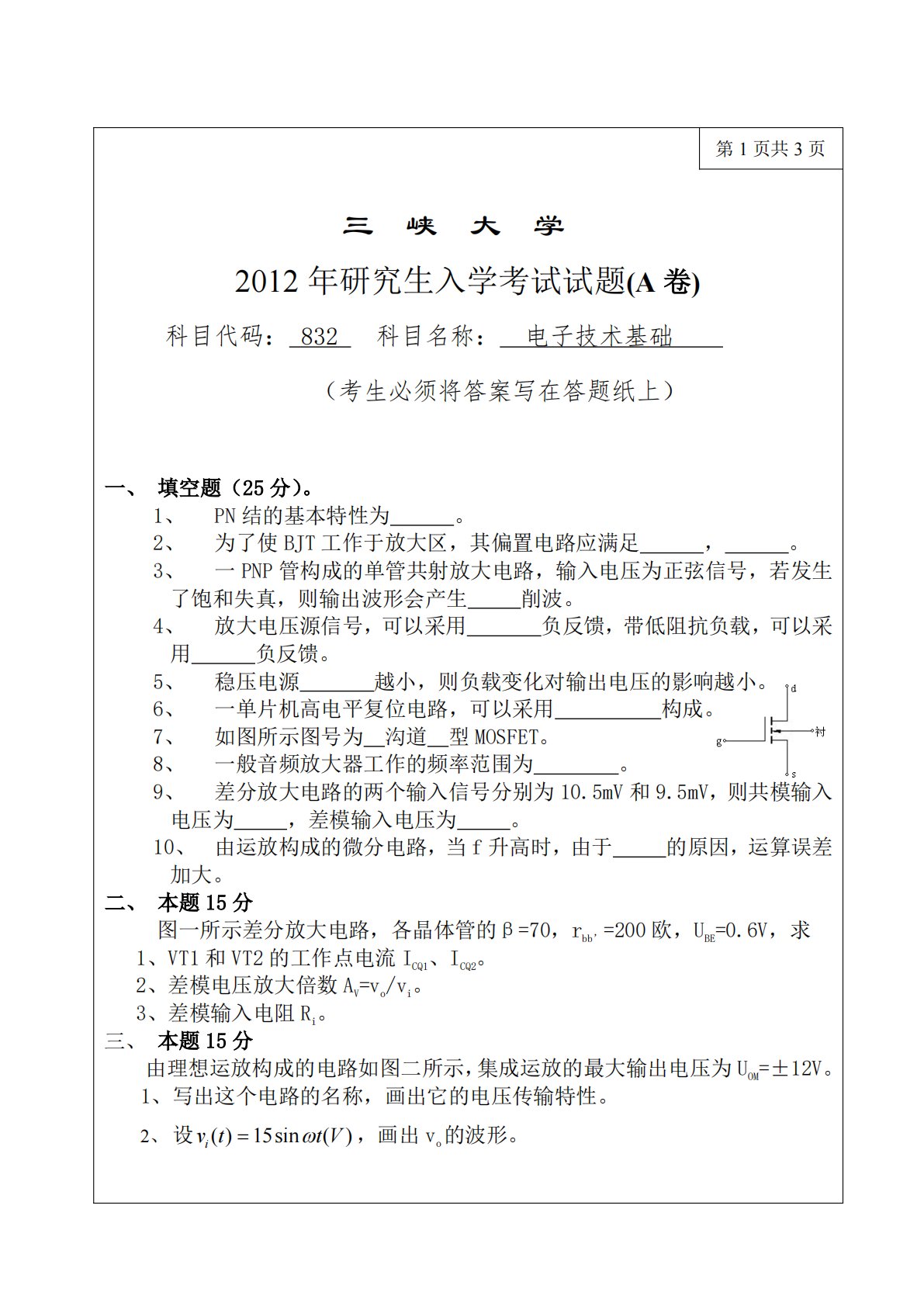
第1页共3页三峡大学2012年研究生入学考试试题(A卷)科目代码:832科目名称:电子技术基础(考生必须将答案写在答题纸上)一、填空题(25分)。PN结的基本特性为。为了使BJT工作于放大区,其偏置电路应满足,。1、2、3、一PNP管构成的单管共射放大电路,输入电压为正弦信号,若发生了饱和失真,则输出波形会产生削波。4、放大电压源信号,可以采用负反馈,带低阻抗负载,可以采负反馈。稳压电源越小,则负载变化对输出电压的影响越小。一单片机高电平复位电路,可以采用构成。如图所示图号为沟道型MOSFET。一般音频放大器工作的频率范围为。用5、6、7、8、9、差分放大电路的两个输入信号分别为10.5mV和...
相关推荐
-
北京工业大学812材料力学2021年真题VIP专享
2025-12-29 999+ -
北京工业大学812材料力学2022年真题VIP专享
2025-12-29 999+ -
北京工业大学822信息与系统2021年真题答案VIP专享
2025-12-29 999+ -
北京工业大学822信息与系统2022年真题VIP专享
2025-12-29 999+ -
兰州大学803半导体物理(含晶体管原理)大学2017年真题VIP免费
2025-12-31 999+ -
兰州大学803半导体物理(含晶体管原理)大学2018年真题VIP免费
2025-12-31 999+ -
兰州大学803半导体物理(含晶体管原理)大学2019年真题VIP免费
2025-12-31 999+ -
长安大学838材料科学基础课后习题答案VIP免费
2026-01-13 999+ -
清华大学827电路原理2009年真题免费
2026-02-26 999+ -
清华大学827电路原理2009年真题答案免费
2026-02-26 999+
相关内容
-
宁夏大学电路手写版答案
分类:考研考博类
时间:2026-02-26
标签:无
格式:PDF
价格:免费
-
清华大学827电路原理2008年真题
分类:考研考博类
时间:2026-02-26
标签:清华大学
格式:PDF
价格:免费
-
清华大学827电路原理2008年真题答案
分类:考研考博类
时间:2026-02-26
标签:清华大学
格式:PDF
价格:免费
-
清华大学827电路原理2009年真题
分类:考研考博类
时间:2026-02-26
标签:清华大学
格式:PDF
价格:免费
-
清华大学827电路原理2009年真题答案
分类:考研考博类
时间:2026-02-26
标签:清华大学
格式:PDF
价格:免费

