三峡大学机械设计2011年真题
标签: #真题
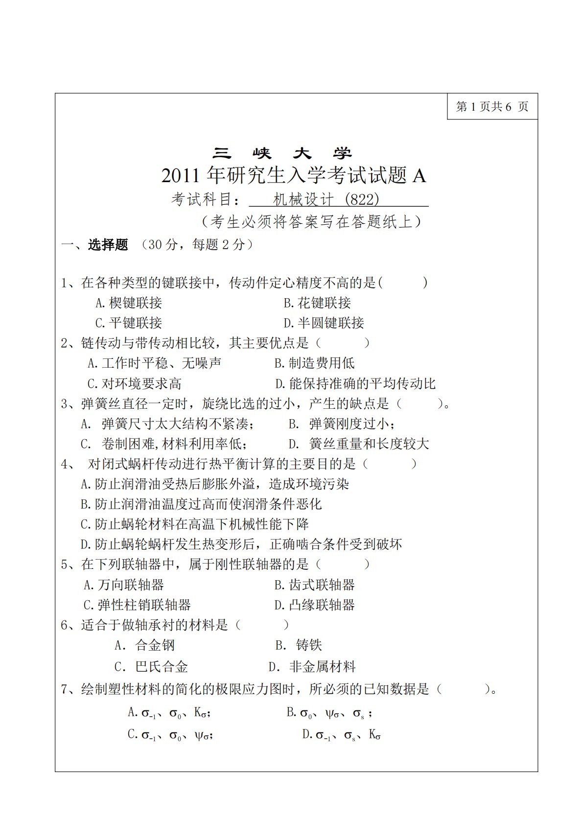
第1页共6页三峡大学2011年研究生入学考试试题A考试科目:机械设计(822)(考生必须将答案写在答题纸上)一、选择题(30分,每题2分)1、在各种类型的键联接中,传动件定心精度不高的是()A.楔键联接C.平键联接B.花键联接D.半圆键联接2、链传动与带传动相比较,其主要优点是()A.工作时平稳、无噪声C.对环境要求高B.制造费用低D.能保持准确的平均传动比3、弹簧丝直径一定时,旋绕比选的过小,产生的缺点是()。A.弹簧尺寸太大结构不紧凑;C.卷制困难,材料利用率低;B.弹簧刚度过小;D.簧丝重量和长度较大4、对闭式蜗杆传动进行热平衡计算的主要目的是()A.防止润滑油受热后膨胀外溢,造成环境污...
相关推荐
-
北京工业大学812材料力学2021年真题VIP专享
2025-12-29 999+ -
北京工业大学812材料力学2022年真题VIP专享
2025-12-29 999+ -
北京工业大学822信息与系统2021年真题答案VIP专享
2025-12-29 999+ -
北京工业大学822信息与系统2022年真题VIP专享
2025-12-29 999+ -
兰州大学803半导体物理(含晶体管原理)大学2017年真题VIP免费
2025-12-31 999+ -
兰州大学803半导体物理(含晶体管原理)大学2018年真题VIP免费
2025-12-31 999+ -
兰州大学803半导体物理(含晶体管原理)大学2019年真题VIP免费
2025-12-31 999+ -
长安大学838材料科学基础课后习题答案VIP免费
2026-01-13 999+ -
清华大学827电路原理2009年真题免费
2026-02-26 999+ -
清华大学827电路原理2009年真题答案免费
2026-02-26 999+
相关内容
-
宁夏大学电路手写版答案
分类:考研考博类
时间:2026-02-26
标签:无
格式:PDF
价格:免费
-
清华大学827电路原理2008年真题
分类:考研考博类
时间:2026-02-26
标签:清华大学
格式:PDF
价格:免费
-
清华大学827电路原理2008年真题答案
分类:考研考博类
时间:2026-02-26
标签:清华大学
格式:PDF
价格:免费
-
清华大学827电路原理2009年真题
分类:考研考博类
时间:2026-02-26
标签:清华大学
格式:PDF
价格:免费
-
清华大学827电路原理2009年真题答案
分类:考研考博类
时间:2026-02-26
标签:清华大学
格式:PDF
价格:免费

