曲阜师范大学858数据结构与计算机网络2020年真题回忆版
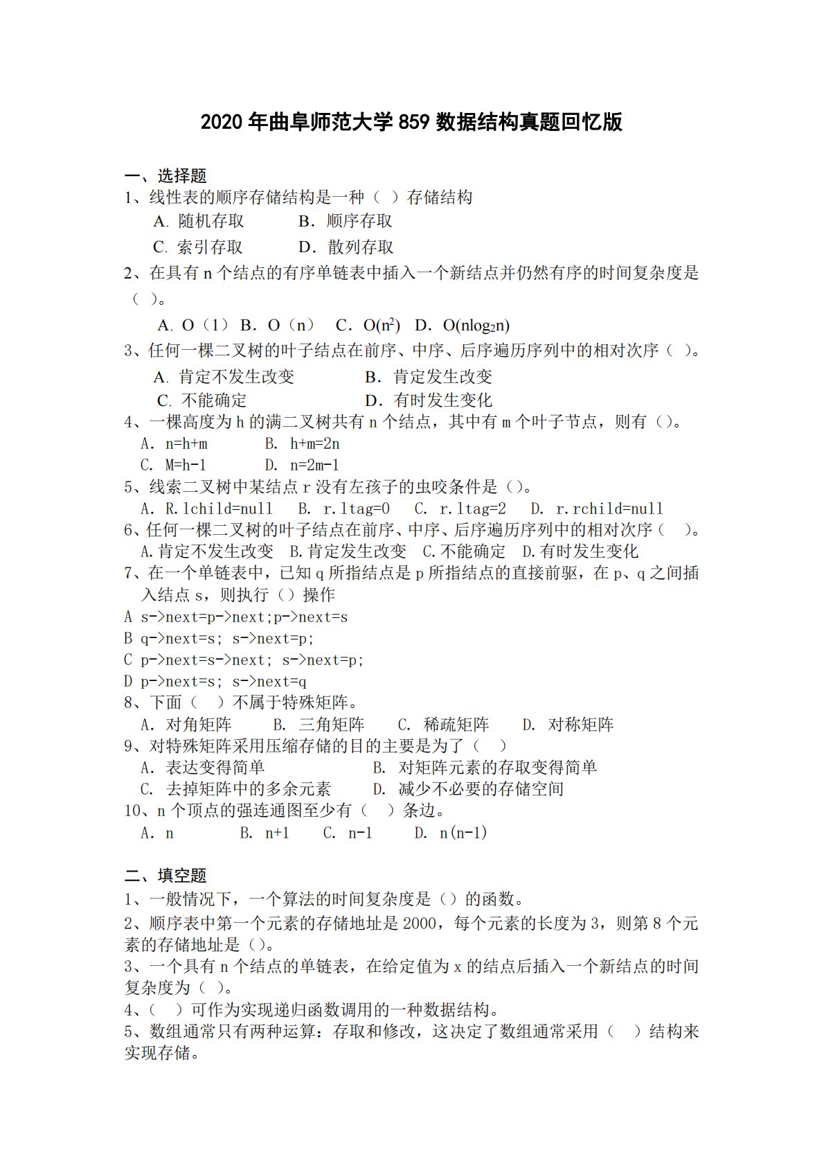
2020年曲阜师范大学859数据结构真题回忆版一、选择题1、线性表的顺序存储结构是一种()存储结构A.随机存取B.顺序存取C.索引存取D.散列存取2、在具有n个结点的有序单链表中插入一个新结点并仍然有序的时间复杂度是()。A.O(1)B.O(n)C.O(n2)D.O(nlog2n)3、任何一棵二叉树的叶子结点在前序、中序、后序遍历序列中的相对次序()。A.肯定不发生改变B.肯定发生改变C.不能确定D.有时发生变化4、一棵高度为h的满二叉树共有n个结点,其中有m个叶子节点,则有()。A.n=h+mB.h+m=2nC.M=h-1D.n=2m-15、线索二叉树中某结点r没有左孩子的虫咬条件是()。A...
相关推荐
-
北京工业大学812材料力学2021年真题VIP专享
2025-12-29 999+ -
北京工业大学812材料力学2022年真题VIP专享
2025-12-29 999+ -
北京工业大学822信息与系统2021年真题答案VIP专享
2025-12-29 999+ -
北京工业大学822信息与系统2022年真题VIP专享
2025-12-29 999+ -
兰州大学803半导体物理(含晶体管原理)大学2017年真题VIP免费
2025-12-31 999+ -
兰州大学803半导体物理(含晶体管原理)大学2018年真题VIP免费
2025-12-31 999+ -
兰州大学803半导体物理(含晶体管原理)大学2019年真题VIP免费
2025-12-31 999+ -
长安大学838材料科学基础课后习题答案VIP免费
2026-01-13 999+ -
清华大学827电路原理2009年真题免费
2026-02-26 999+ -
清华大学827电路原理2009年真题答案免费
2026-02-26 999+
相关内容
-
宁夏大学电路手写版答案
分类:考研考博类
时间:2026-02-26
标签:无
格式:PDF
价格:免费
-
清华大学827电路原理2008年真题
分类:考研考博类
时间:2026-02-26
标签:清华大学
格式:PDF
价格:免费
-
清华大学827电路原理2008年真题答案
分类:考研考博类
时间:2026-02-26
标签:清华大学
格式:PDF
价格:免费
-
清华大学827电路原理2009年真题
分类:考研考博类
时间:2026-02-26
标签:清华大学
格式:PDF
价格:免费
-
清华大学827电路原理2009年真题答案
分类:考研考博类
时间:2026-02-26
标签:清华大学
格式:PDF
价格:免费

