三峡大学836数据结构2015年真题
标签: #真题
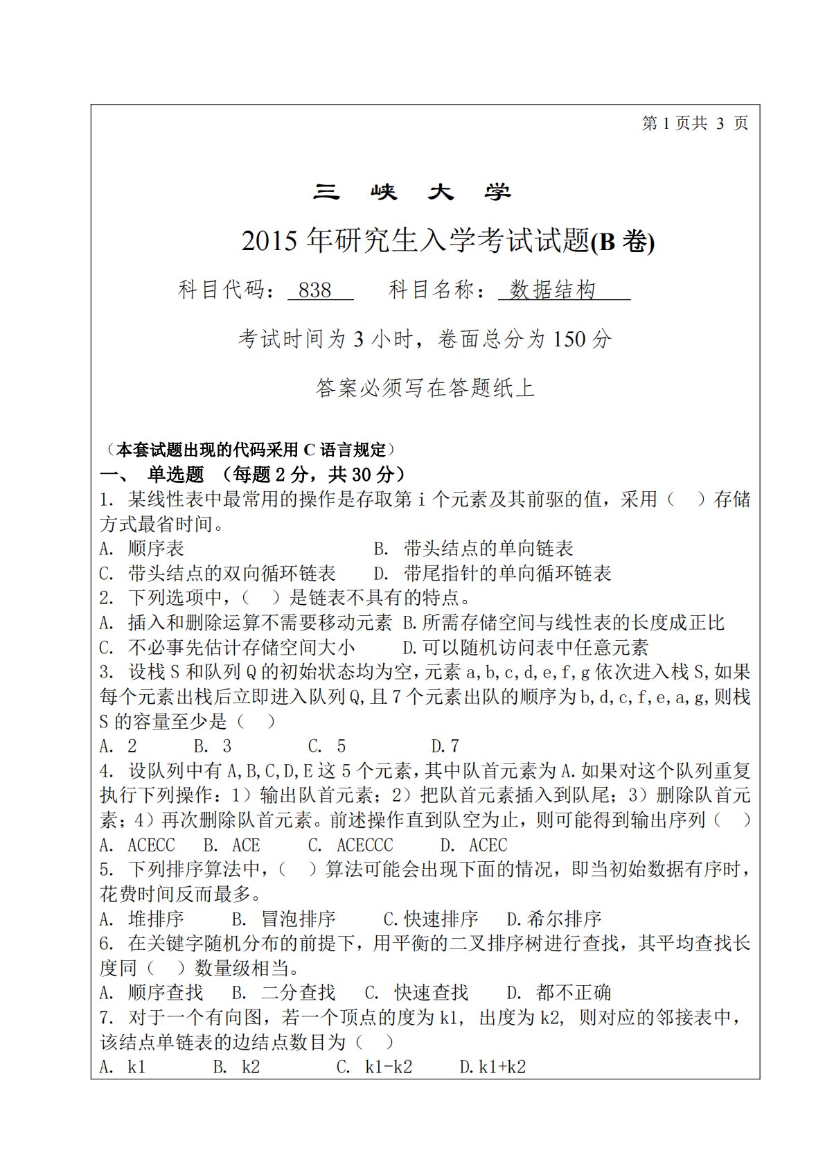
第1页共3页三峡大学2015年研究生入学考试试题(B卷)科目代码:838科目名称:数据结构考试时间为3小时,卷面总分为150分答案必须写在答题纸上)存储(本套试题出现的代码采用C语言规定)一、单选题(每题2分,共30分)1.某线性表中最常用的操作是存取第i个元素及其前驱的值,采用(方式最省时间。A.顺序表C.带头结点的双向循环链表B.带头结点的单向链表D.带尾指针的单向循环链表2.下列选项中,()是链表不具有的特点。A.插入和删除运算不需要移动元素B.所需存储空间与线性表的长度成正比C.不必事先估计存储空间大小D.可以随机访问表中任意元素3.设栈S和队列Q的初始状态均为空,元素a,b,c,d,...
相关推荐
-
北京工业大学812材料力学2021年真题VIP专享
2025-12-29 999+ -
北京工业大学812材料力学2022年真题VIP专享
2025-12-29 999+ -
北京工业大学822信息与系统2021年真题答案VIP专享
2025-12-29 999+ -
北京工业大学822信息与系统2022年真题VIP专享
2025-12-29 999+ -
兰州大学803半导体物理(含晶体管原理)大学2017年真题VIP免费
2025-12-31 999+ -
兰州大学803半导体物理(含晶体管原理)大学2018年真题VIP免费
2025-12-31 999+ -
兰州大学803半导体物理(含晶体管原理)大学2019年真题VIP免费
2025-12-31 999+ -
长安大学838材料科学基础课后习题答案VIP免费
2026-01-13 999+ -
清华大学827电路原理2009年真题免费
2026-02-26 999+ -
清华大学827电路原理2009年真题答案免费
2026-02-26 999+
相关内容
-
宁夏大学电路手写版答案
分类:考研考博类
时间:2026-02-26
标签:无
格式:PDF
价格:免费
-
清华大学827电路原理2008年真题
分类:考研考博类
时间:2026-02-26
标签:清华大学
格式:PDF
价格:免费
-
清华大学827电路原理2008年真题答案
分类:考研考博类
时间:2026-02-26
标签:清华大学
格式:PDF
价格:免费
-
清华大学827电路原理2009年真题
分类:考研考博类
时间:2026-02-26
标签:清华大学
格式:PDF
价格:免费
-
清华大学827电路原理2009年真题答案
分类:考研考博类
时间:2026-02-26
标签:清华大学
格式:PDF
价格:免费

