三峡大学机械设计2017年真题
标签: #真题
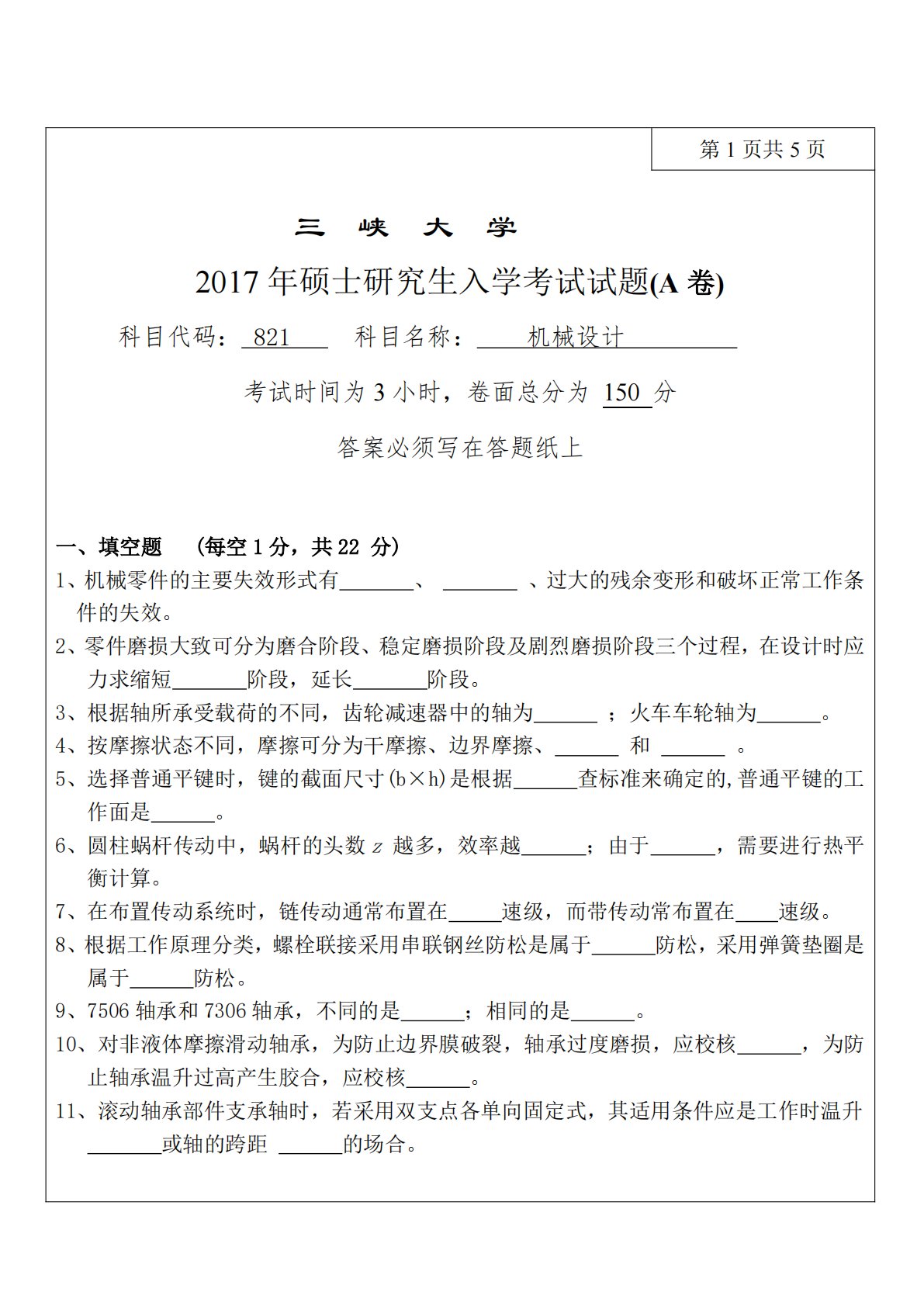
第1页共5页三峡大学2017年硕士研究生入学考试试题(A卷)科目代码:821科目名称:机械设计考试时间为3小时,卷面总分为150分答案必须写在答题纸上一、填空题(每空1分,共22分)1、机械零件的主要失效形式有、、过大的残余变形和破坏正常工作条件的失效。2、零件磨损大致可分为磨合阶段、稳定磨损阶段及剧烈磨损阶段三个过程,在设计时应力求缩短阶段,延长阶段。;火车车轮轴为。和。3、根据轴所承受载荷的不同,齿轮减速器中的轴为4、按摩擦状态不同,摩擦可分为干摩擦、边界摩擦、5、选择普通平键时,键的截面尺寸(b×h)是根据查标准来确定的,普通平键的工作面是。6、圆柱蜗杆传动中,蜗杆的头数z越多,效率越;...
相关推荐
-
黑龙江大学735考古学专业基础名词解释(考古学、博物馆、文物学)大杂烩VIP免费
2026-02-25 999+ -
黑龙江大学735考古学专业基础中国南方崖葬 的类型学考察VIP免费
2026-02-25 999+ -
黑龙江大学735考古学专业基础文化遗产VIP免费
2026-02-25 999+ -
黑龙江大学735考古学专业基础福建武夷山市葫芦山遗址2014年发掘简报VIP免费
2026-02-25 999+ -
黑龙江大学735考古学专业基础冲刺笔记VIP免费
2026-02-25 999+ -
黑龙江大学735考古学专业基础厦大冲刺笔记VIP免费
2026-02-25 999+ -
黑龙江大学735考古学专业基础郑州二VIP免费
2026-02-25 999+ -
黑龙江大学735考古学专业基础中国文物古迹保护准则VIP免费
2026-02-25 999+ -
黑龙江大学735考古学专业基础考古学十八讲题目总结VIP专享
2026-02-25 999+ -
黑龙江大学735考古学专业基础文化遗产整理VIP专享
2026-02-25 999+
相关内容
-
黑龙江大学735考古学专业基础厦大冲刺笔记
分类:考研考博类
时间:2026-02-25
标签:无
格式:PDF
价格:1 知币
-
黑龙江大学735考古学专业基础郑州二
分类:考研考博类
时间:2026-02-25
标签:无
格式:PDF
价格:1 知币
-
黑龙江大学735考古学专业基础中国文物古迹保护准则
分类:考研考博类
时间:2026-02-25
标签:无
格式:PDF
价格:1 知币
-
黑龙江大学735考古学专业基础考古学十八讲题目总结
分类:考研考博类
时间:2026-02-25
标签:无
格式:PDF
价格:3 知币
-
黑龙江大学735考古学专业基础文化遗产整理
分类:考研考博类
时间:2026-02-25
标签:无
格式:PDF
价格:3 知币

