青岛农业大学341农业知识综合三(农业机械化方向)2013年真题
标签: #真题
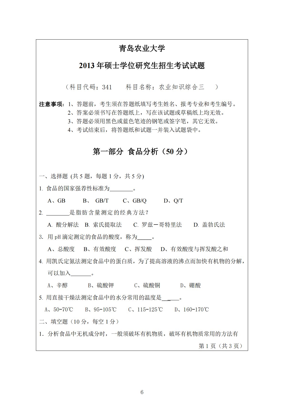
青岛农业大学2013年硕士学位研究生招生考试试题(科目代码:341科目名称:农业知识综合三)注意事项:1、答题前,考生须在答题纸填写考生姓名、报考专业和考生编号。2、答案必须书写在答题纸上,写在该试题或草稿纸上均无效。3、答题必须用黑色或蓝色笔迹的钢笔或签字笔,其它无效。4、考试结束后,将答题纸和试题一并装入试题袋中。第一部分食品分析(50分)一、选择题(共5题,每题1分,共5分)1.食品的国家强荐性标准为。A、GBB、GB/TC、GB/QD、Q/T2.是脂肪含量测定的经典方法?A.酸分解法B.索氏提取法C.罗兹-哥特里法D.盖勃氏法3.用pH滴定测定的食品的酸度,称为_____。A、总酸度B...
相关推荐
-
北京工业大学812材料力学2021年真题VIP专享
2025-12-29 999+ -
北京工业大学812材料力学2022年真题VIP专享
2025-12-29 999+ -
北京工业大学822信息与系统2021年真题答案VIP专享
2025-12-29 999+ -
北京工业大学822信息与系统2022年真题VIP专享
2025-12-29 999+ -
兰州大学803半导体物理(含晶体管原理)大学2017年真题VIP免费
2025-12-31 999+ -
兰州大学803半导体物理(含晶体管原理)大学2018年真题VIP免费
2025-12-31 999+ -
兰州大学803半导体物理(含晶体管原理)大学2019年真题VIP免费
2025-12-31 999+ -
清华大学827电路原理2008年真题答案
2026-02-26 999+ -
清华大学827电路原理2009年真题
2026-02-26 999+ -
清华大学827电路原理2009年真题答案
2026-02-26 999+
相关内容
-
厦门大学334新闻与传播专业综合能力2023年真题
分类:考研考博类
时间:2026-02-26
标签:真题
格式:PDF
价格:4.9 知币
-
厦门大学334新闻与传播专业综合能力2024年真题
分类:考研考博类
时间:2026-02-26
标签:真题
格式:PDF
价格:4.9 知币
-
厦门大学334新闻与传播专业综合能力2025年真题
分类:考研考博类
时间:2026-02-26
标签:真题
格式:PDF
价格:4.9 知币
-
厦门大学440新闻与传播专业基础2023年真题
分类:考研考博类
时间:2026-02-26
标签:真题
格式:PDF
价格:4.9 知币
-
厦门大学440新闻与传播专业基础2024年真题
分类:考研考博类
时间:2026-02-26
标签:真题
格式:PDF
价格:4.9 知币

