青岛大学352口腔综合2012年真题
标签: #真题
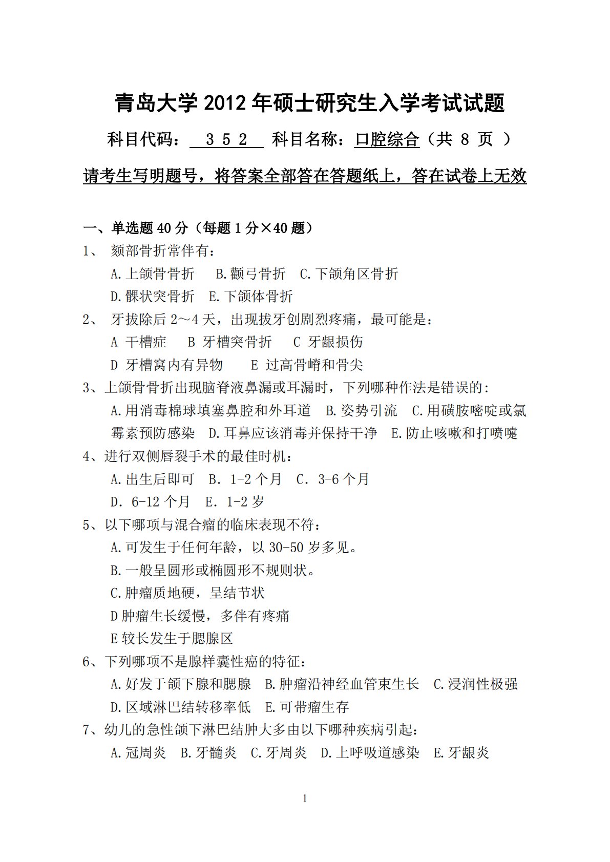
1青岛大学2012年硕士研究生入学考试试题科目代码:352科目名称:口腔综合(共8页)请考生写明题号,将答案全部答在答题纸上,答在试卷上无效一、单选题40分(每题1分×40题)1、颏部骨折常伴有:A.上颌骨骨折B.颧弓骨折C.下颌角区骨折D.髁状突骨折E.下颌体骨折2、牙拔除后2~4天,出现拔牙创剧烈疼痛,最可能是:A干槽症B牙槽突骨折C牙龈损伤D牙槽窝内有异物E过高骨嵴和骨尖3、上颌骨骨折出现脑脊液鼻漏或耳漏时,下列哪种作法是错误的:A.用消毒棉球填塞鼻腔和外耳道B.姿势引流C.用磺胺嘧啶或氯霉素预防感染D.耳鼻应该消毒并保持干净E.防止咳嗽和打喷嚏4、进行双侧唇裂手术的最佳时机:A.出生后...
相关推荐
-
北京工业大学812材料力学2021年真题VIP专享
2025-12-29 999+ -
北京工业大学812材料力学2022年真题VIP专享
2025-12-29 999+ -
北京工业大学822信息与系统2021年真题答案VIP专享
2025-12-29 999+ -
北京工业大学822信息与系统2022年真题VIP专享
2025-12-29 999+ -
兰州大学803半导体物理(含晶体管原理)大学2017年真题VIP免费
2025-12-31 999+ -
兰州大学803半导体物理(含晶体管原理)大学2018年真题VIP免费
2025-12-31 999+ -
兰州大学803半导体物理(含晶体管原理)大学2019年真题VIP免费
2025-12-31 999+ -
长安大学838材料科学基础课后习题答案VIP免费
2026-01-13 999+ -
清华大学827电路原理2009年真题免费
2026-02-26 999+ -
清华大学827电路原理2009年真题答案免费
2026-02-26 999+
相关内容
-
宁夏大学电路手写版答案
分类:考研考博类
时间:2026-02-26
标签:无
格式:PDF
价格:免费
-
清华大学827电路原理2008年真题
分类:考研考博类
时间:2026-02-26
标签:清华大学
格式:PDF
价格:免费
-
清华大学827电路原理2008年真题答案
分类:考研考博类
时间:2026-02-26
标签:清华大学
格式:PDF
价格:免费
-
清华大学827电路原理2009年真题
分类:考研考博类
时间:2026-02-26
标签:清华大学
格式:PDF
价格:免费
-
清华大学827电路原理2009年真题答案
分类:考研考博类
时间:2026-02-26
标签:清华大学
格式:PDF
价格:免费

