暨南大学823电子技术基础2010年真题答案
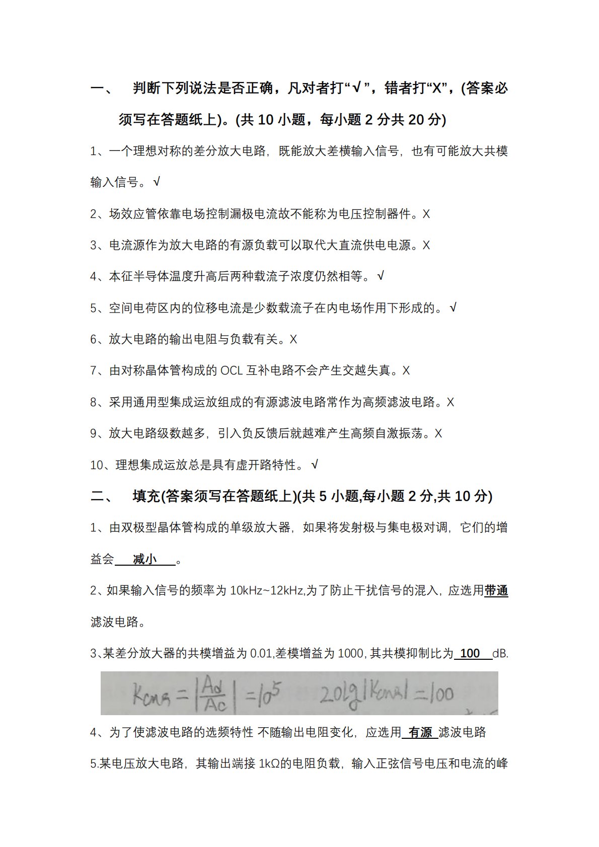
一、判断下列说法是否正确,凡对者打“√”,错者打“X”,(答案必须写在答题纸上)。(共10小题,每小题2分共20分)1、一个理想对称的差分放大电路,既能放大差横输入信号,也有可能放大共模输入信号。√2、场效应管依靠电场控制漏极电流故不能称为电压控制器件。X3、电流源作为放大电路的有源负载可以取代大直流供电电源。X4、本征半导体温度升高后两种载流子浓度仍然相等。√5、空间电荷区内的位移电流是少数载流子在内电场作用下形成的。√6、放大电路的输出电阻与负载有关。X7、由对称晶体管构成的OCL互补电路不会产生交越失真。X8、采用通用型集成运放组成的有源滤波电路常作为高频滤波电路。X9、放大电路级数越多...
相关推荐
-
北京工业大学812材料力学2021年真题VIP专享
2025-12-29 999+ -
北京工业大学812材料力学2022年真题VIP专享
2025-12-29 999+ -
北京工业大学822信息与系统2021年真题答案VIP专享
2025-12-29 999+ -
北京工业大学822信息与系统2022年真题VIP专享
2025-12-29 999+ -
兰州大学803半导体物理(含晶体管原理)大学2017年真题VIP免费
2025-12-31 999+ -
兰州大学803半导体物理(含晶体管原理)大学2018年真题VIP免费
2025-12-31 999+ -
兰州大学803半导体物理(含晶体管原理)大学2019年真题VIP免费
2025-12-31 999+ -
长安大学838材料科学基础课后习题答案VIP免费
2026-01-13 999+ -
清华大学827电路原理2009年真题免费
2026-02-26 999+ -
清华大学827电路原理2009年真题答案免费
2026-02-26 999+
相关内容
-
宁夏大学电路手写版答案
分类:考研考博类
时间:2026-02-26
标签:无
格式:PDF
价格:免费
-
清华大学827电路原理2008年真题
分类:考研考博类
时间:2026-02-26
标签:清华大学
格式:PDF
价格:免费
-
清华大学827电路原理2008年真题答案
分类:考研考博类
时间:2026-02-26
标签:清华大学
格式:PDF
价格:免费
-
清华大学827电路原理2009年真题
分类:考研考博类
时间:2026-02-26
标签:清华大学
格式:PDF
价格:免费
-
清华大学827电路原理2009年真题答案
分类:考研考博类
时间:2026-02-26
标签:清华大学
格式:PDF
价格:免费

