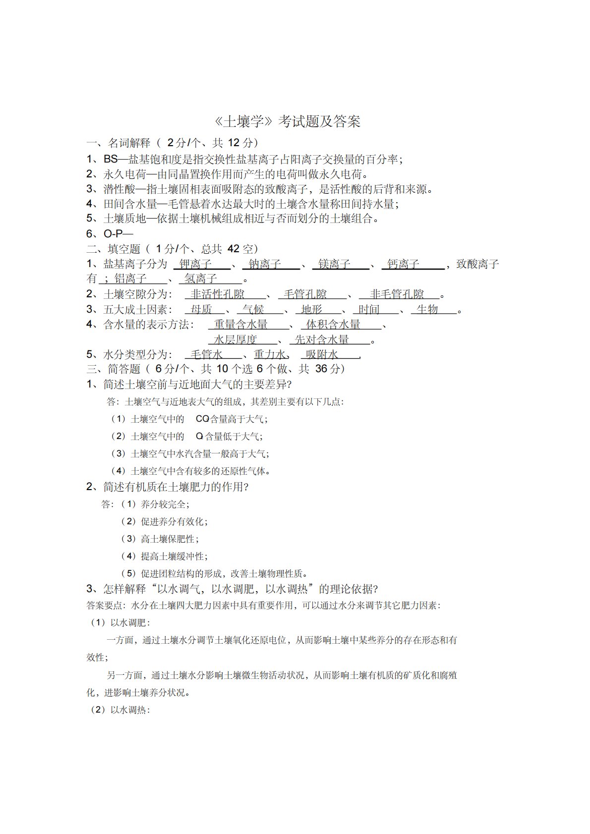
吉林农业大学339农业知识综合一土壤学-期末题B
¡¶ÍÁÈÀѧ¡·¿¼ÊÔÌâ¼°´ð°¸һ¡¢Ãû´Ê½âÊÍ£¨2·Ö/¸ö¡¢¹²12·Ö£©1¡¢BS¡ªÑλù±¥ºÍ¶ÈÊÇָ½»»»ÐÔÑλùÀë×ÓռÑôÀë×Ó½»»»Á¿µÄ°Ù·ÖÂÊ£»2¡¢ÓÀ¾ÃµçºÉ¡ªÓÉͬ¾§Öû»×÷Óöø²úÉúµÄµçºÉ½Ð×öÓÀ¾ÃµçºÉ¡£3¡¢DZÐÔËᡪָÍÁÈÀ¹ÌÏà±íÃæÎü¸½̬µÄÖÂËáÀë×Ó£¬ÊÇ»îÐÔËáµÄºó±³ºÍÀ´Դ¡£4¡¢Ìï¼äº¬ˮÁ¿¡ªë¹ÜÐü×Åˮ´ï×î´óʱµÄÍÁÈÀº¬ˮÁ¿³ÆÌï¼ä³ÖˮÁ¿£»5¡¢ÍÁÈÀÖʵءªÒÀ¾ÝÍÁÈÀ»úе×é³...
相关推荐
-
北京工业大学812材料力学2021年真题VIP专享
2025-12-29 999+ -
北京工业大学812材料力学2022年真题VIP专享
2025-12-29 999+ -
北京工业大学822信息与系统2021年真题答案VIP专享
2025-12-29 999+ -
北京工业大学822信息与系统2022年真题VIP专享
2025-12-29 999+ -
兰州大学803半导体物理(含晶体管原理)大学2017年真题VIP免费
2025-12-31 999+ -
兰州大学803半导体物理(含晶体管原理)大学2018年真题VIP免费
2025-12-31 999+ -
兰州大学803半导体物理(含晶体管原理)大学2019年真题VIP免费
2025-12-31 999+ -
清华大学827电路原理2008年真题答案
2026-02-26 999+ -
清华大学827电路原理2009年真题
2026-02-26 999+ -
清华大学827电路原理2009年真题答案
2026-02-26 999+
相关内容
-
厦门大学334新闻与传播专业综合能力2023年真题
分类:考研考博类
时间:2026-02-26
标签:真题
格式:PDF
价格:4.9 知币
-
厦门大学334新闻与传播专业综合能力2024年真题
分类:考研考博类
时间:2026-02-26
标签:真题
格式:PDF
价格:4.9 知币
-
厦门大学334新闻与传播专业综合能力2025年真题
分类:考研考博类
时间:2026-02-26
标签:真题
格式:PDF
价格:4.9 知币
-
厦门大学440新闻与传播专业基础2023年真题
分类:考研考博类
时间:2026-02-26
标签:真题
格式:PDF
价格:4.9 知币
-
厦门大学440新闻与传播专业基础2024年真题
分类:考研考博类
时间:2026-02-26
标签:真题
格式:PDF
价格:4.9 知币

