江苏大学816冶金物理化学2005年真题
标签: #真题
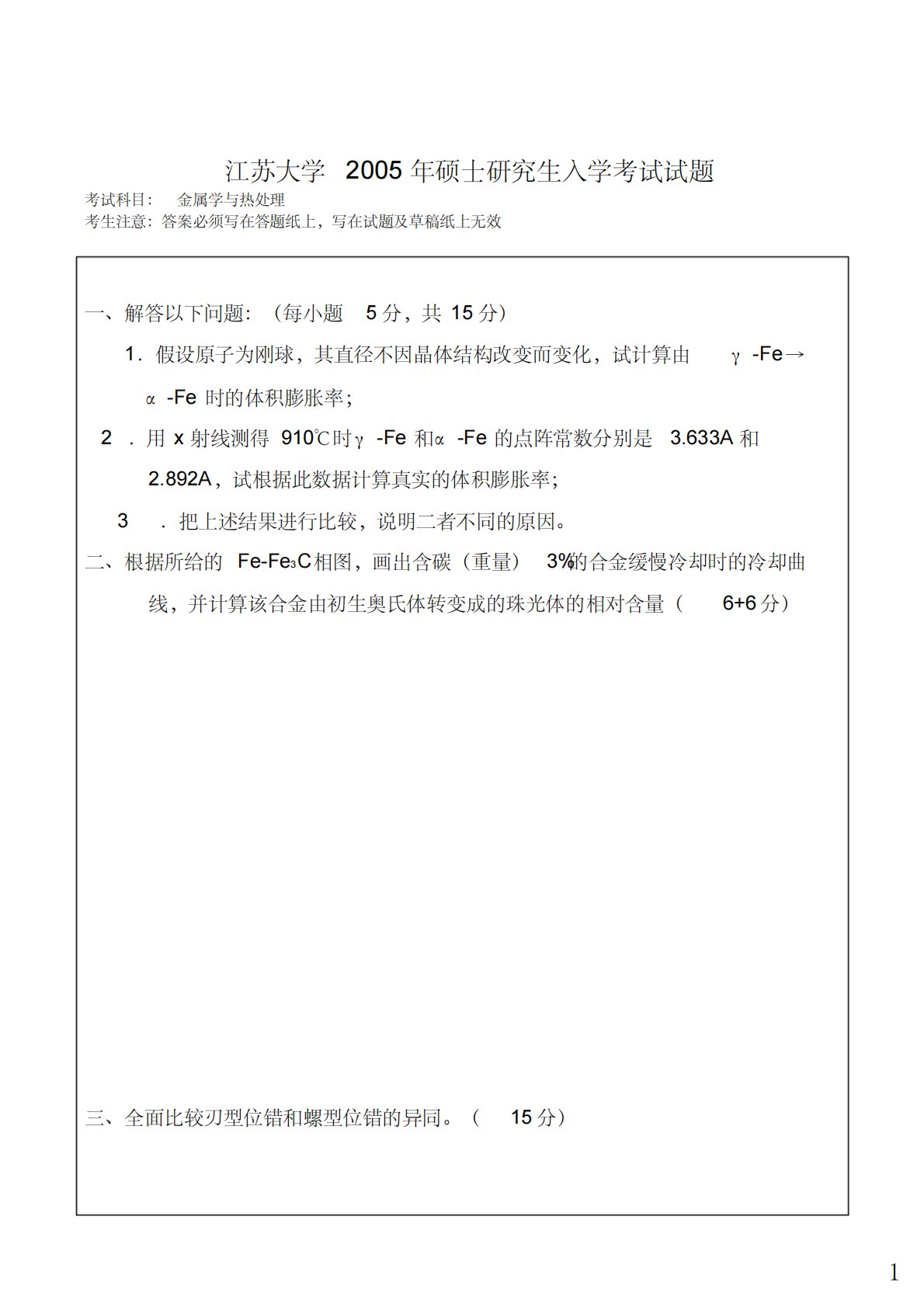
½ËÕ´óѧ2005Äê˶ʿÑо¿ÉúÈëѧ¿¼ÊÔÊÔÌ⿼ÊÔ¿ÆÄ¿£º½ðÊôѧÓëÈÈ´¦Àí¿¼Éú×¢Ò⣺´ð°¸±ØÐëдÔÚ´ðÌâÖ½ÉÏ£¬Ð´ÔÚÊÔÌâ¼°²Ý¸åÖ½ÉÏÎÞЧһ¡¢½â´ðÒÔÏÂÎÊÌ⣺£¨Ã¿Ð¡Ìâ5·Ö£¬¹²15·Ö£©1£®¼ÙÉèÔ×ÓΪ¸ÕÇò£¬ÆäÖ±¾¶²»Òò¾§Ìå½á¹¹¸Ä±ä¶ø±ä»¯£¬ÊÔ¼ÆËãÓɦÃ-Fe¡ú¦Á-FeʱµÄÌå»ýÅòÕÍÂÊ£»2£®ÓÃxÉäÏß²âµÃ910¡æÊ±¦Ã-FeºÍ¦Á-FeµÄµãÕó³£Êý·Ö±ðÊÇ3.633AºÍ2.892...
相关推荐
-
北京工业大学812材料力学2021年真题VIP专享
2025-12-29 999+ -
北京工业大学812材料力学2022年真题VIP专享
2025-12-29 999+ -
北京工业大学822信息与系统2021年真题答案VIP专享
2025-12-29 999+ -
北京工业大学822信息与系统2022年真题VIP专享
2025-12-29 999+ -
兰州大学803半导体物理(含晶体管原理)大学2017年真题VIP免费
2025-12-31 999+ -
兰州大学803半导体物理(含晶体管原理)大学2018年真题VIP免费
2025-12-31 999+ -
兰州大学803半导体物理(含晶体管原理)大学2019年真题VIP免费
2025-12-31 999+ -
清华大学827电路原理2008年真题答案
2026-02-26 999+ -
清华大学827电路原理2009年真题
2026-02-26 999+ -
清华大学827电路原理2009年真题答案
2026-02-26 999+
相关内容
-
厦门大学334新闻与传播专业综合能力2023年真题
分类:考研考博类
时间:2026-02-26
标签:真题
格式:PDF
价格:4.9 知币
-
厦门大学334新闻与传播专业综合能力2024年真题
分类:考研考博类
时间:2026-02-26
标签:真题
格式:PDF
价格:4.9 知币
-
厦门大学334新闻与传播专业综合能力2025年真题
分类:考研考博类
时间:2026-02-26
标签:真题
格式:PDF
价格:4.9 知币
-
厦门大学440新闻与传播专业基础2023年真题
分类:考研考博类
时间:2026-02-26
标签:真题
格式:PDF
价格:4.9 知币
-
厦门大学440新闻与传播专业基础2024年真题
分类:考研考博类
时间:2026-02-26
标签:真题
格式:PDF
价格:4.9 知币

