江南大学801生物化学2014年真题
标签: #真题
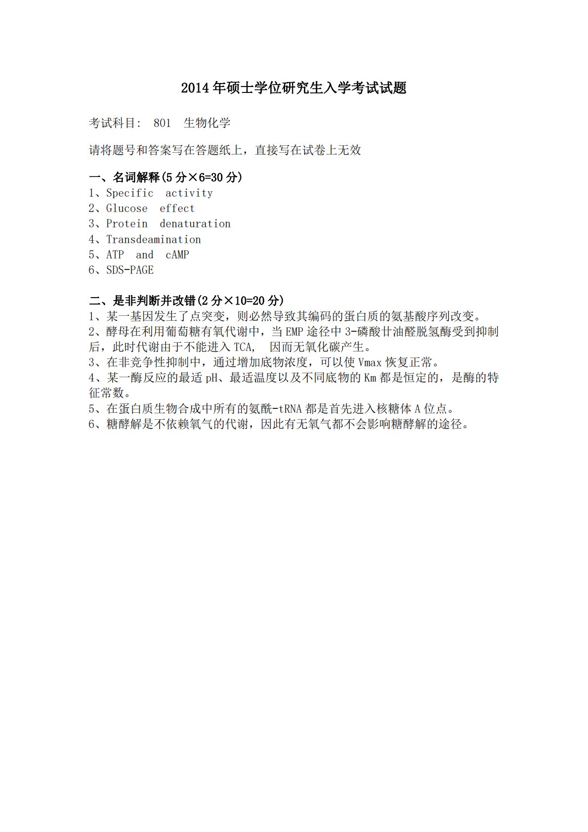
2014年硕士学位研究生入学考试试题考试科目:801生物化学请将题号和答案写在答题纸上,直接写在试卷上无效一、名词解释(5分×6=30分)1、Specificactivity2、Glucoseeffect3、Proteindenaturation4、Transdeamination5、ATPandcAMP6、SDS-PAGE二、是非判断并改错(2分×10=20分)1、某一基因发生了点突变,则必然导致其编码的蛋白质的氨基酸序列改变。2、酵母在利用葡萄糖有氧代谢中,当EMP途径中3-磷酸廿油醛脱氢酶受到抑制后,此时代谢由于不能进入TCA,因而无氧化碳产生。3、在非竞争性抑制中,通过增加底物浓度,可...
相关推荐
-
北京工业大学812材料力学2021年真题VIP专享
2025-12-29 999+ -
北京工业大学812材料力学2022年真题VIP专享
2025-12-29 999+ -
北京工业大学822信息与系统2021年真题答案VIP专享
2025-12-29 999+ -
北京工业大学822信息与系统2022年真题VIP专享
2025-12-29 999+ -
兰州大学803半导体物理(含晶体管原理)大学2017年真题VIP免费
2025-12-31 999+ -
兰州大学803半导体物理(含晶体管原理)大学2018年真题VIP免费
2025-12-31 999+ -
兰州大学803半导体物理(含晶体管原理)大学2019年真题VIP免费
2025-12-31 999+ -
长安大学838材料科学基础课后习题答案VIP免费
2026-01-13 999+ -
清华大学827电路原理2009年真题免费
2026-02-26 999+ -
清华大学827电路原理2009年真题答案免费
2026-02-26 999+
相关内容
-
宁夏大学电路手写版答案
分类:考研考博类
时间:2026-02-26
标签:无
格式:PDF
价格:免费
-
清华大学827电路原理2008年真题
分类:考研考博类
时间:2026-02-26
标签:清华大学
格式:PDF
价格:免费
-
清华大学827电路原理2008年真题答案
分类:考研考博类
时间:2026-02-26
标签:清华大学
格式:PDF
价格:免费
-
清华大学827电路原理2009年真题
分类:考研考博类
时间:2026-02-26
标签:清华大学
格式:PDF
价格:免费
-
清华大学827电路原理2009年真题答案
分类:考研考博类
时间:2026-02-26
标签:清华大学
格式:PDF
价格:免费

