江西农业大学340农业知识综合二遗传学(1)
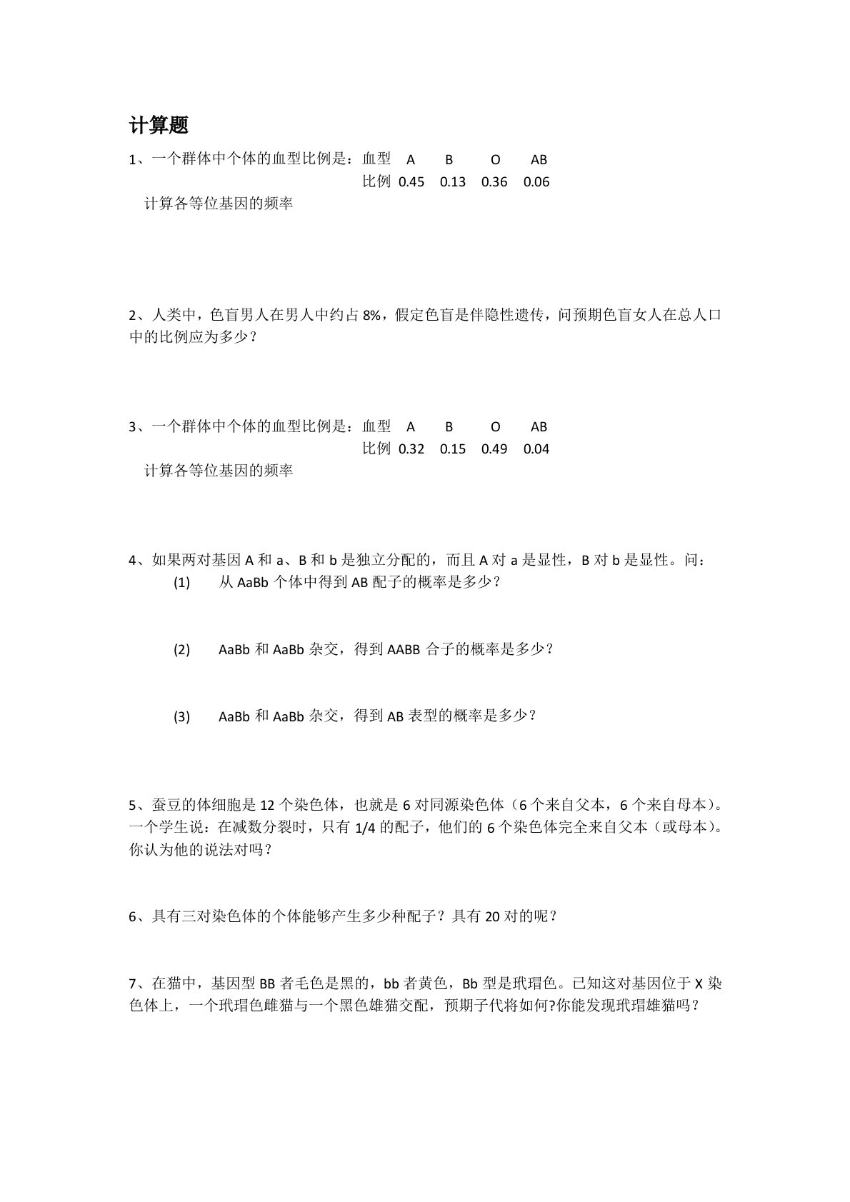
计算题一个群体中个体的血型比例是:血型ABOAB比例0.450.130.360.06计算各等位基因的频率人类中,色盲男人在男人中约占8%,假定色盲是伴隐性遗传,问预期色盲女人在总人口中的比例应为多少?3、一个群体中个体的血型比例是:血型ABOAB比例0.320.150.490.04计算各等位基因的频率4、如果两对基因A和a、B和b是独立分配的,而且A对a是显性,B对b是显性。问:从AaBb个体中得到AB配子的概率是多少?AaBb和AaBb杂交,得到AABB合子的概率是多少?AaBb和AaBb杂交,得到AB表型的概率是多少?蚕豆的体细胞是12个染色体,也就是6对同源染色体(6个来自父本,6个来自...
相关推荐
-
北京工业大学812材料力学2021年真题VIP专享
2025-12-29 999+ -
北京工业大学812材料力学2022年真题VIP专享
2025-12-29 999+ -
北京工业大学822信息与系统2021年真题答案VIP专享
2025-12-29 999+ -
北京工业大学822信息与系统2022年真题VIP专享
2025-12-29 999+ -
兰州大学803半导体物理(含晶体管原理)大学2017年真题VIP免费
2025-12-31 999+ -
兰州大学803半导体物理(含晶体管原理)大学2018年真题VIP免费
2025-12-31 999+ -
兰州大学803半导体物理(含晶体管原理)大学2019年真题VIP免费
2025-12-31 999+ -
长安大学838材料科学基础课后习题答案VIP免费
2026-01-13 999+ -
清华大学827电路原理2009年真题免费
2026-02-26 999+ -
清华大学827电路原理2009年真题答案免费
2026-02-26 999+
相关内容
-
宁夏大学电路手写版答案
分类:考研考博类
时间:2026-02-26
标签:无
格式:PDF
价格:免费
-
清华大学827电路原理2008年真题
分类:考研考博类
时间:2026-02-26
标签:清华大学
格式:PDF
价格:免费
-
清华大学827电路原理2008年真题答案
分类:考研考博类
时间:2026-02-26
标签:清华大学
格式:PDF
价格:免费
-
清华大学827电路原理2009年真题
分类:考研考博类
时间:2026-02-26
标签:清华大学
格式:PDF
价格:免费
-
清华大学827电路原理2009年真题答案
分类:考研考博类
时间:2026-02-26
标签:清华大学
格式:PDF
价格:免费

