江西农业大学902畜牧学动物免疫学
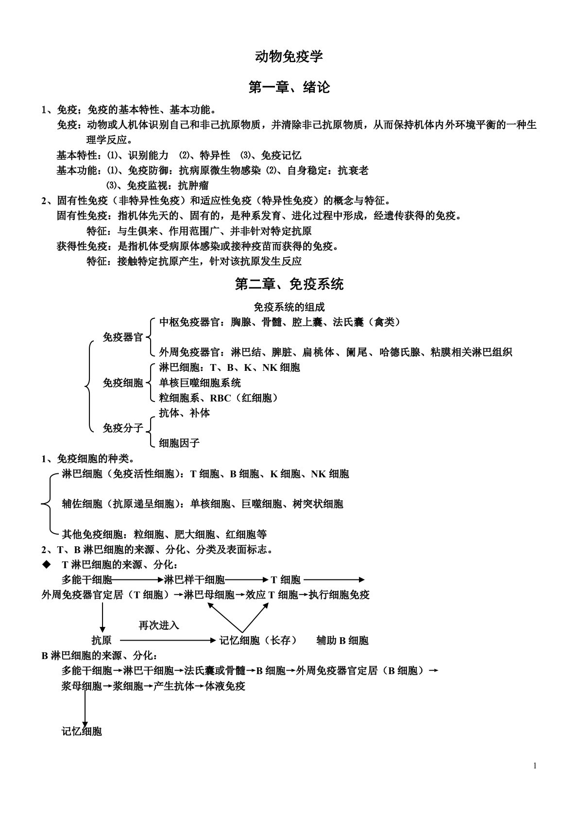
动物免疫学第一章、绪论1、免疫;免疫的基本特性、基本功能。免疫:动物或人机体识别自己和非己抗原物质,并清除非己抗原物质,从而保持机体内外环境平衡的一种生理学反应。基本特性:⑴、识别能力⑵、特异性⑶、免疫记忆基本功能:⑴、免疫防御:抗病原微生物感染⑵、自身稳定:抗衰老⑶、免疫监视:抗肿瘤2、固有性免疫(非特异性免疫)和适应性免疫(特异性免疫)的概念与特征。固有性免疫:指机体先天的、固有的,是种系发育、进化过程中形成,经遗传获得的免疫。特征:与生俱来、作用范围广、并非针对特定抗原获得性免疫:是指机体受病原体感染或接种疫苗而获得的免疫。特征:接触特定抗原产生,针对该抗原发生反应第二章、免疫系统免疫系...
相关推荐
-
北京工业大学812材料力学2021年真题VIP专享
2025-12-29 999+ -
北京工业大学812材料力学2022年真题VIP专享
2025-12-29 999+ -
北京工业大学822信息与系统2021年真题答案VIP专享
2025-12-29 999+ -
北京工业大学822信息与系统2022年真题VIP专享
2025-12-29 999+ -
兰州大学803半导体物理(含晶体管原理)大学2017年真题VIP免费
2025-12-31 999+ -
兰州大学803半导体物理(含晶体管原理)大学2018年真题VIP免费
2025-12-31 999+ -
兰州大学803半导体物理(含晶体管原理)大学2019年真题VIP免费
2025-12-31 999+ -
长安大学838材料科学基础课后习题答案VIP免费
2026-01-13 999+ -
清华大学827电路原理2009年真题免费
2026-02-26 999+ -
清华大学827电路原理2009年真题答案免费
2026-02-26 999+
相关内容
-
宁夏大学电路手写版答案
分类:考研考博类
时间:2026-02-26
标签:无
格式:PDF
价格:免费
-
清华大学827电路原理2008年真题
分类:考研考博类
时间:2026-02-26
标签:清华大学
格式:PDF
价格:免费
-
清华大学827电路原理2008年真题答案
分类:考研考博类
时间:2026-02-26
标签:清华大学
格式:PDF
价格:免费
-
清华大学827电路原理2009年真题
分类:考研考博类
时间:2026-02-26
标签:清华大学
格式:PDF
价格:免费
-
清华大学827电路原理2009年真题答案
分类:考研考博类
时间:2026-02-26
标签:清华大学
格式:PDF
价格:免费

