南开大学713文学基础2016年真题1
标签: #真题
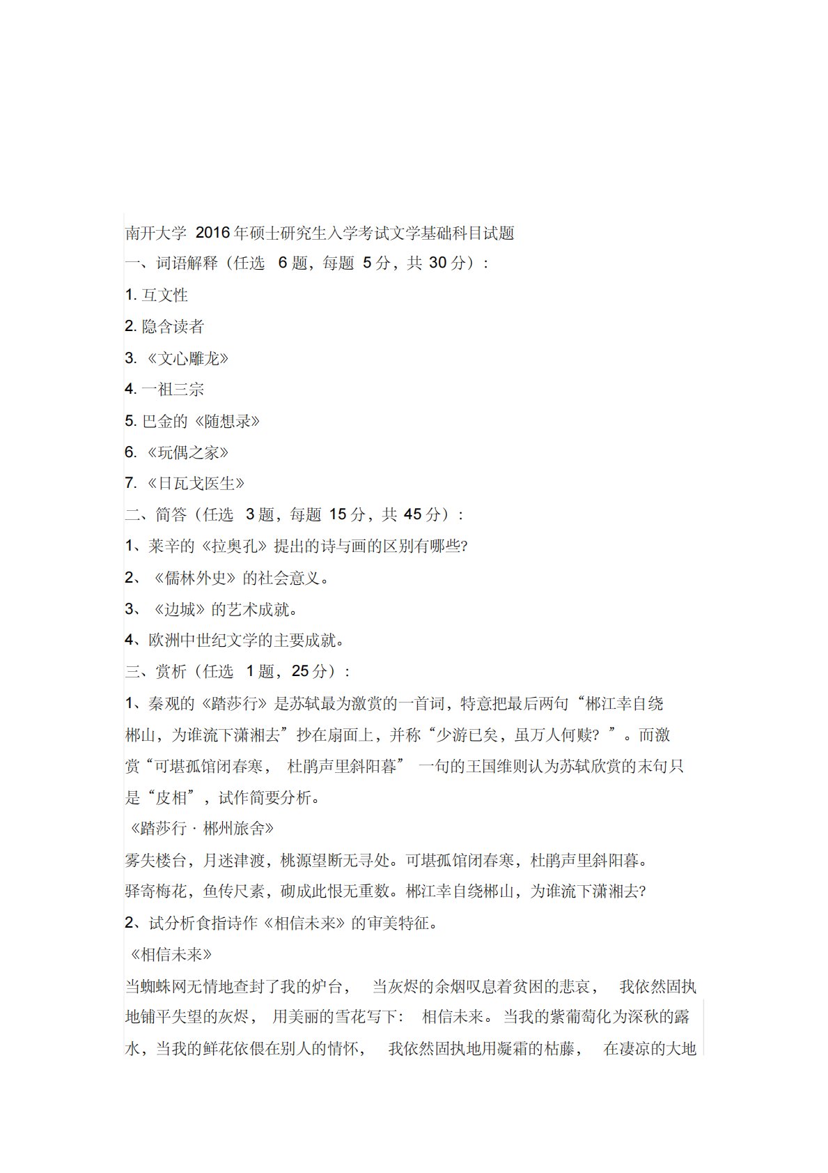
ÄÏ¿ª´óѧ2016Äê˶ʿÑо¿ÉúÈëѧ¿¼ÊÔÎÄѧ»ù´¡¿ÆÄ¿ÊÔÌâÒ»¡¢´ÊÓï½âÊÍ£¨ÈÎÑ¡6Ì⣬ÿÌâ5·Ö£¬¹²30·Ö£©£º1.»¥ÎÄÐÔ2.Òþº¬¶ÁÕß3.¡¶ÎÄÐĵñÁú¡·4.Ò»×æÈý×Ú5.°Í½ðµÄ¡¶ËæÏ뼡·6.¡¶ÍæÅ¼Ö®¼Ò¡·7.¡¶ÈÕÍ߸êÒ½Éú¡·¶þ¡¢¼ò´ð£¨ÈÎÑ¡3Ì⣬ÿÌâ15·Ö£¬¹²45·Ö£©£º1¡¢À³ÐÁµÄ¡¶À°Â¿×¡·Ìá³öµÄÊ«Ó뻵ÄÇø±ðÓÐÄÄЩ£¿2¡¢¡¶ÈåÁÖÍâÊ·¡·µÄÉç»áÒâÒå¡£3¡¢¡¶±ß³Ç...
相关推荐
-
北京工业大学812材料力学2021年真题VIP专享
2025-12-29 999+ -
北京工业大学812材料力学2022年真题VIP专享
2025-12-29 999+ -
北京工业大学822信息与系统2021年真题答案VIP专享
2025-12-29 999+ -
北京工业大学822信息与系统2022年真题VIP专享
2025-12-29 999+ -
兰州大学803半导体物理(含晶体管原理)大学2017年真题VIP免费
2025-12-31 999+ -
兰州大学803半导体物理(含晶体管原理)大学2018年真题VIP免费
2025-12-31 999+ -
兰州大学803半导体物理(含晶体管原理)大学2019年真题VIP免费
2025-12-31 999+ -
长安大学838材料科学基础课后习题答案VIP免费
2026-01-13 999+ -
清华大学827电路原理2009年真题免费
2026-02-26 999+ -
清华大学827电路原理2009年真题答案免费
2026-02-26 999+
相关内容
-
宁夏大学电路手写版答案
分类:考研考博类
时间:2026-02-26
标签:无
格式:PDF
价格:免费
-
清华大学827电路原理2008年真题
分类:考研考博类
时间:2026-02-26
标签:清华大学
格式:PDF
价格:免费
-
清华大学827电路原理2008年真题答案
分类:考研考博类
时间:2026-02-26
标签:清华大学
格式:PDF
价格:免费
-
清华大学827电路原理2009年真题
分类:考研考博类
时间:2026-02-26
标签:清华大学
格式:PDF
价格:免费
-
清华大学827电路原理2009年真题答案
分类:考研考博类
时间:2026-02-26
标签:清华大学
格式:PDF
价格:免费

