南京信息工程大学816数据结构实验
VIP免费
摘要:
展开>>
收起<<
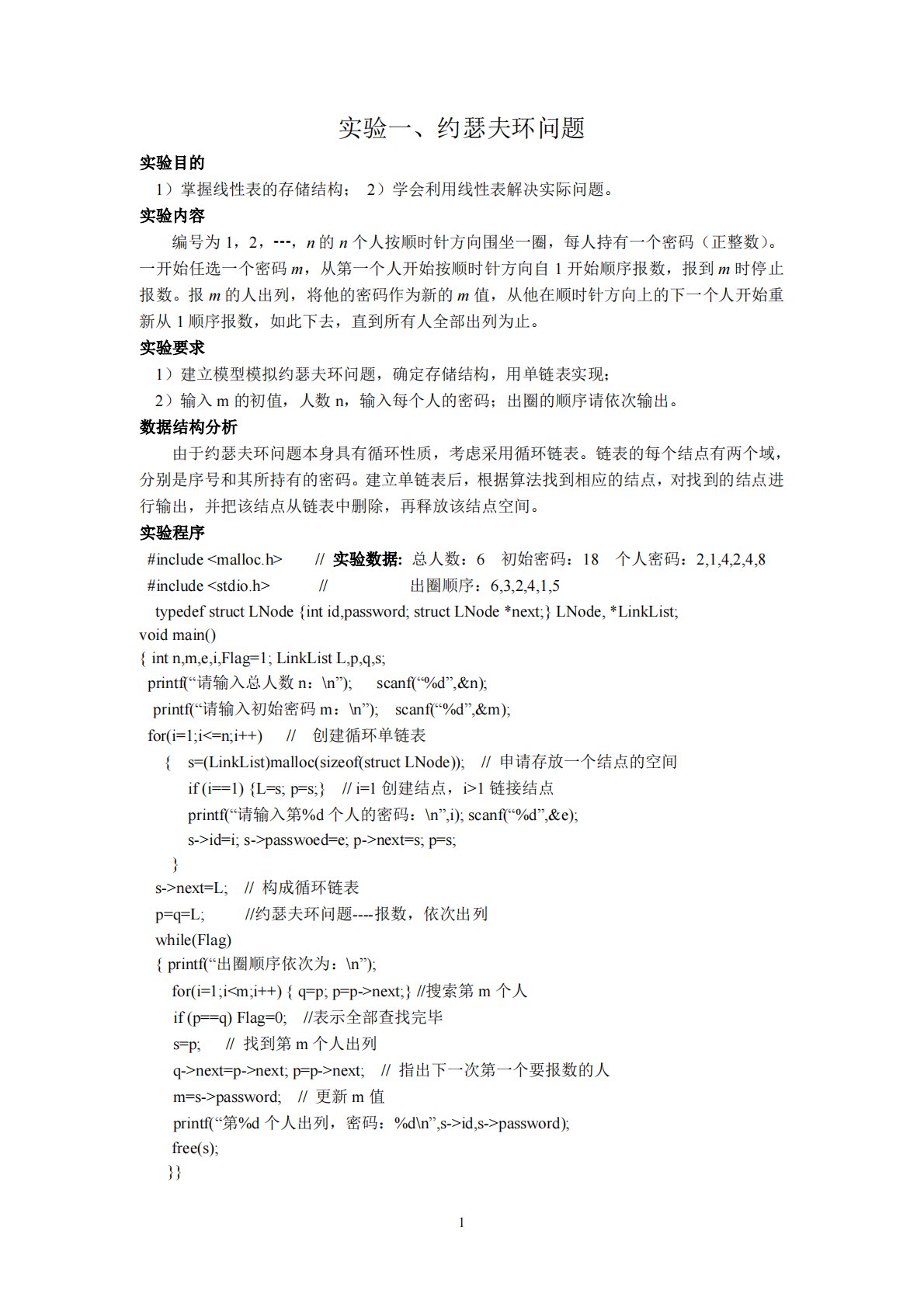
1实验一、约瑟夫环问题实验目的1)掌握线性表的存储结构;2)学会利用线性表解决实际问题。实验内容编号为1,2,┅,n的n个人按顺时针方向围坐一圈,每人持有一个密码(正整数)。一开始任选一个密码m,从第一个人开始按顺时针方向自1开始顺序报数,报到m时停止报数。报m的人出列,将他的密码作为新的m值,从他在顺时针方向上的下一个人开始重新从1顺序报数,如此下去,直到所有人全部出列为止。实验要求1)建立模型模拟约瑟夫环问题,确定存储结构,用单链表实现;2)输入m的初值,人数n,输入每个人的密码;出圈的顺序请依次输出。数据结构分析由于约瑟夫环问题本身具有循环性质,考虑采用循环链表。链表的每个结点有两个域,...
相关推荐
-
301数学一真题及答案免费
2026-01-30 999+ -
301数学一2024、2023年考研概率论与数理统计大纲变化对比表免费
2026-01-30 999+ -
301数学一2024、2023年高等数学大纲变化对照表(数一)免费
2026-01-30 999+ -
301数学一2024考研大纲数学一免费
2026-01-30 999+ -
301数学一2024年考研概率论与数理统计考试大纲综述_数一免费
2026-01-30 999+ -
301数学一2024年考研高等数学考试大纲综述_数一免费
2026-01-30 999+ -
301数学一2024年考研数学考试大纲综述_数一免费
2026-01-30 999+ -
301数学一2024年考研线性代数考试大纲综述_数一免费
2026-01-30 999+ -
301数学一2024年与2023年数学大纲对比表—数一免费
2026-01-30 999+ -
301数学一1987年考研初试真题参考答案免费
2026-01-30 999+
作者:平安喜乐
分类:考研考博类
价格:1知币
属性:4 页
大小:312.27KB
格式:PDF
时间:2026-01-27

