南京邮电大学811数据结构2012年真题
VIP免费
标签: #真题
摘要:
展开>>
收起<<
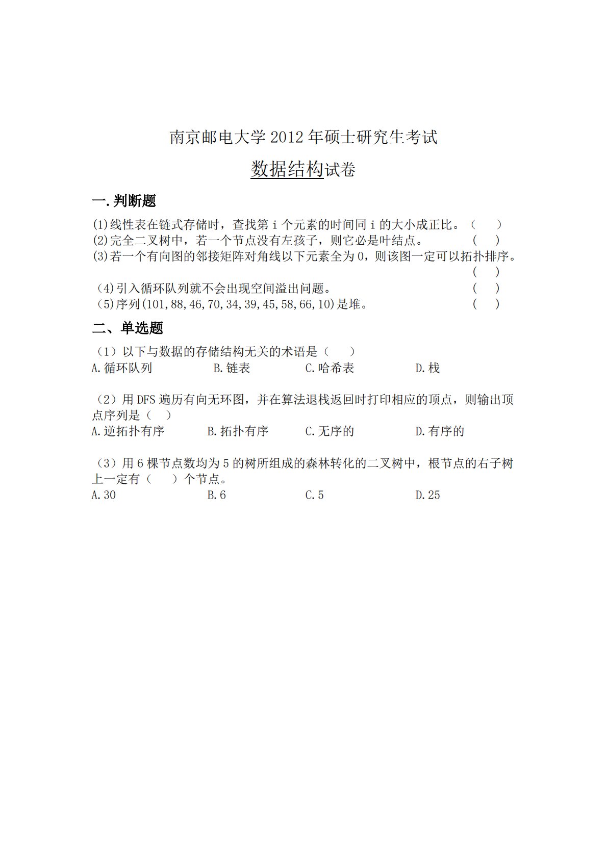
南京邮电大学2012年硕士研究生考试数据结构试卷一.判断题(1)线性表在链式存储时,查找第i个元素的时间同i的大小成正比。()(2)完全二叉树中,若一个节点没有左孩子,则它必是叶结点。()(3)若一个有向图的邻接矩阵对角线以下元素全为0,则该图一定可以拓扑排序。()()()(4)引入循环队列就不会出现空间溢出问题。(5)序列(101,88,46,70,34,39,45,58,66,10)是堆。二、单选题(1)以下与数据的存储结构无关的术语是()A.循环队列B.链表C.哈希表D.栈(2)用DFS遍历有向无环图,并在算法退栈返回时打印相应的顶点,则输出顶点序列是()A.逆拓扑有序B.拓扑有序C.无...
相关推荐
-
301数学一真题及答案免费
2026-01-30 999+ -
301数学一2024、2023年考研概率论与数理统计大纲变化对比表免费
2026-01-30 999+ -
301数学一2024、2023年高等数学大纲变化对照表(数一)免费
2026-01-30 999+ -
301数学一2024考研大纲数学一免费
2026-01-30 999+ -
301数学一2024年考研概率论与数理统计考试大纲综述_数一免费
2026-01-30 999+ -
301数学一2024年考研高等数学考试大纲综述_数一免费
2026-01-30 999+ -
301数学一2024年考研数学考试大纲综述_数一免费
2026-01-30 999+ -
301数学一2024年考研线性代数考试大纲综述_数一免费
2026-01-30 999+ -
301数学一2024年与2023年数学大纲对比表—数一免费
2026-01-30 999+ -
301数学一1987年考研初试真题参考答案免费
2026-01-30 999+
作者:平安喜乐
分类:考研考博类
价格:1知币
属性:4 页
大小:409.07KB
格式:PDF
时间:2026-01-27

