南京邮电大学811数据结构2014年真题
标签: #真题
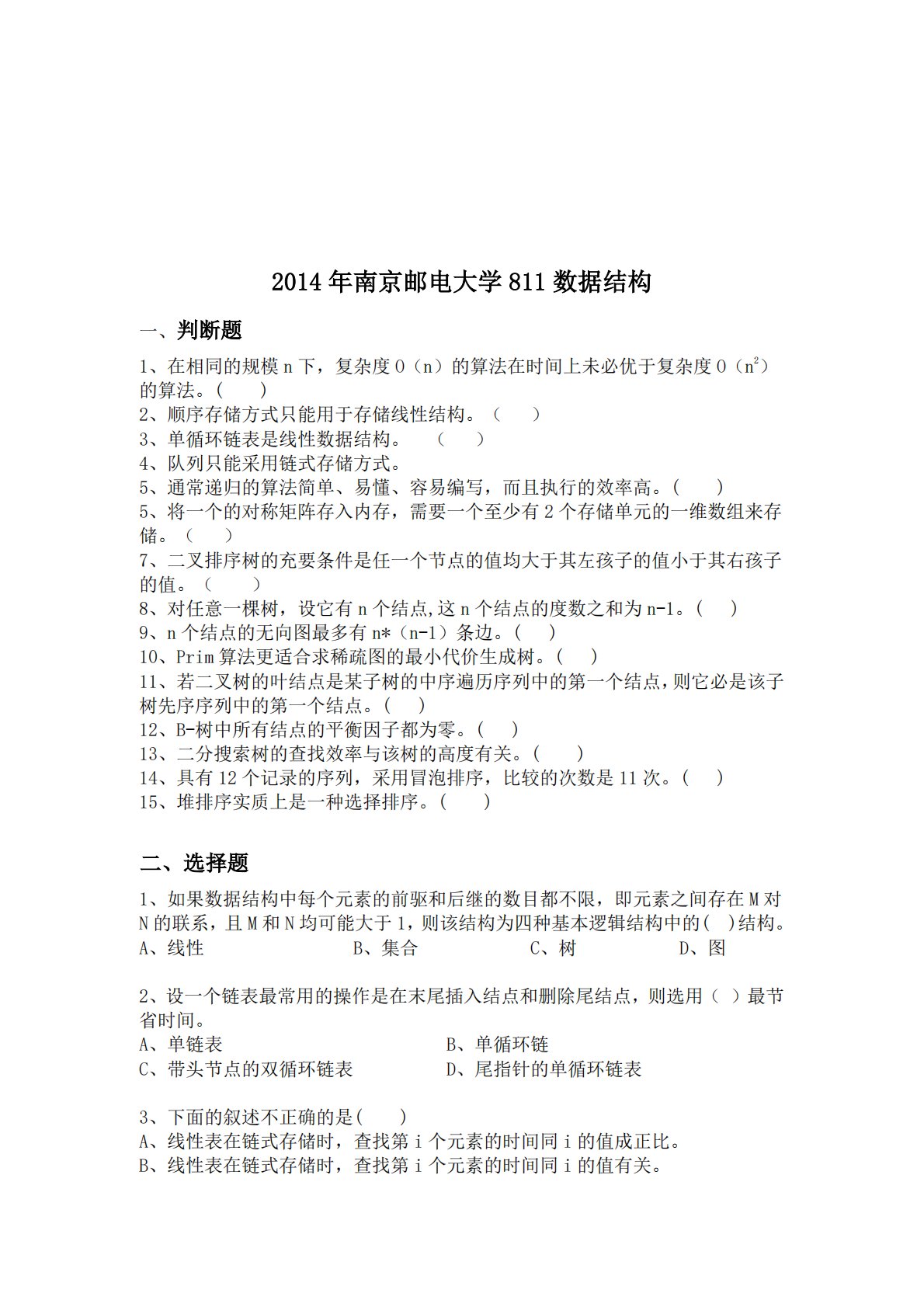
2014年南京邮电大学811数据结构一、判断题1、在相同的规模n下,复杂度O(n)的算法在时间上未必优于复杂度O(n2)的算法。()2、顺序存储方式只能用于存储线性结构。()3、单循环链表是线性数据结构。()4、队列只能采用链式存储方式。5、通常递归的算法简单、易懂、容易编写,而且执行的效率高。()5、将一个的对称矩阵存入内存,需要一个至少有2个存储单元的一维数组来存储。()7、二叉排序树的充要条件是任一个节点的值均大于其左孩子的值小于其右孩子的值。()8、对任意一棵树,设它有n个结点,这n个结点的度数之和为n-1。()9、n个结点的无向图最多有n*(n-1)条边。()10、Prim算法更适合...
相关推荐
-
北京工业大学812材料力学2021年真题VIP专享
2025-12-29 999+ -
北京工业大学812材料力学2022年真题VIP专享
2025-12-29 999+ -
北京工业大学822信息与系统2021年真题答案VIP专享
2025-12-29 999+ -
北京工业大学822信息与系统2022年真题VIP专享
2025-12-29 999+ -
兰州大学803半导体物理(含晶体管原理)大学2017年真题VIP免费
2025-12-31 999+ -
兰州大学803半导体物理(含晶体管原理)大学2018年真题VIP免费
2025-12-31 999+ -
兰州大学803半导体物理(含晶体管原理)大学2019年真题VIP免费
2025-12-31 999+ -
清华大学827电路原理2008年真题答案
2026-02-26 999+ -
清华大学827电路原理2009年真题
2026-02-26 999+ -
清华大学827电路原理2009年真题答案
2026-02-26 999+
相关内容
-
厦门大学334新闻与传播专业综合能力2023年真题
分类:考研考博类
时间:2026-02-26
标签:真题
格式:PDF
价格:4.9 知币
-
厦门大学334新闻与传播专业综合能力2024年真题
分类:考研考博类
时间:2026-02-26
标签:真题
格式:PDF
价格:4.9 知币
-
厦门大学334新闻与传播专业综合能力2025年真题
分类:考研考博类
时间:2026-02-26
标签:真题
格式:PDF
价格:4.9 知币
-
厦门大学440新闻与传播专业基础2023年真题
分类:考研考博类
时间:2026-02-26
标签:真题
格式:PDF
价格:4.9 知币
-
厦门大学440新闻与传播专业基础2024年真题
分类:考研考博类
时间:2026-02-26
标签:真题
格式:PDF
价格:4.9 知币

