内蒙古科技大学810数据结构考研抽题资料
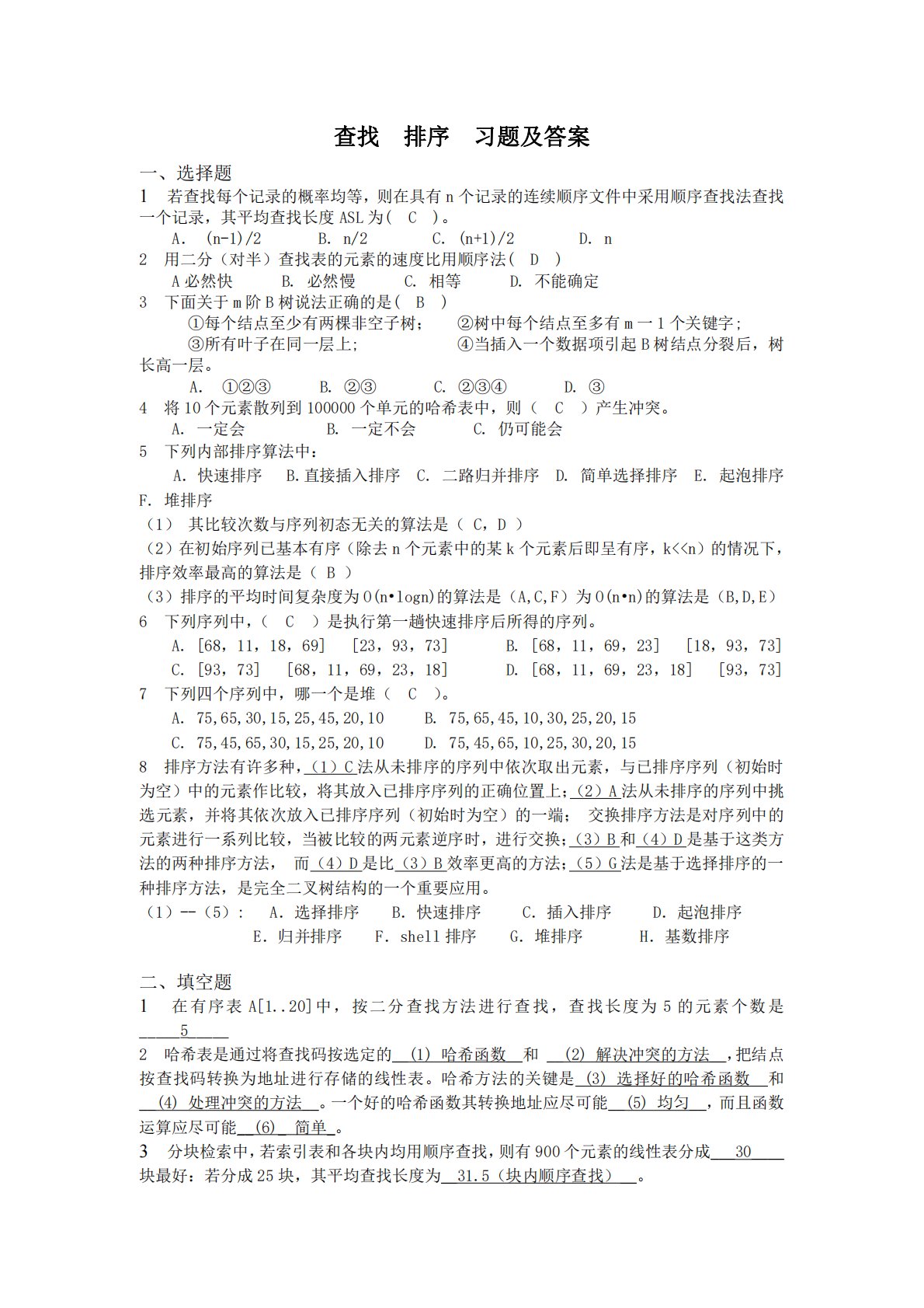
查找排序习题及答案一、选择题1若查找每个记录的概率均等,则在具有n个记录的连续顺序文件中采用顺序查找法查找一个记录,其平均查找长度ASL为(C)。A.(n-1)/2B.n/2C.(n+1)/2D.n2用二分(对半)查找表的元素的速度比用顺序法(D)A必然快B.必然慢C.相等D.不能确定3下面关于m阶B树说法正确的是(B)①每个结点至少有两棵非空子树;②树中每个结点至多有m一1个关键字;③所有叶子在同一层上;④当插入一个数据项引起B树结点分裂后,树长高一层。A.①②③B.②③C.②③④D.③4将10个元素散列到100000个单元的哈希表中,则(C)产生冲突。A.一定会B.一定不会C.仍可能会5下...
相关推荐
-
北京工业大学812材料力学2021年真题VIP专享
2025-12-29 999+ -
北京工业大学812材料力学2022年真题VIP专享
2025-12-29 999+ -
北京工业大学822信息与系统2021年真题答案VIP专享
2025-12-29 999+ -
北京工业大学822信息与系统2022年真题VIP专享
2025-12-29 999+ -
兰州大学803半导体物理(含晶体管原理)大学2017年真题VIP免费
2025-12-31 999+ -
兰州大学803半导体物理(含晶体管原理)大学2018年真题VIP免费
2025-12-31 999+ -
兰州大学803半导体物理(含晶体管原理)大学2019年真题VIP免费
2025-12-31 999+ -
长安大学838材料科学基础课后习题答案VIP免费
2026-01-13 999+ -
清华大学827电路原理2009年真题免费
2026-02-26 999+ -
清华大学827电路原理2009年真题答案免费
2026-02-26 999+
相关内容
-
宁夏大学电路手写版答案
分类:考研考博类
时间:2026-02-26
标签:无
格式:PDF
价格:免费
-
清华大学827电路原理2008年真题
分类:考研考博类
时间:2026-02-26
标签:清华大学
格式:PDF
价格:免费
-
清华大学827电路原理2008年真题答案
分类:考研考博类
时间:2026-02-26
标签:清华大学
格式:PDF
价格:免费
-
清华大学827电路原理2009年真题
分类:考研考博类
时间:2026-02-26
标签:清华大学
格式:PDF
价格:免费
-
清华大学827电路原理2009年真题答案
分类:考研考博类
时间:2026-02-26
标签:清华大学
格式:PDF
价格:免费

