南京邮电大学811数据结构2015年真题
VIP免费
标签: #真题
摘要:
展开>>
收起<<
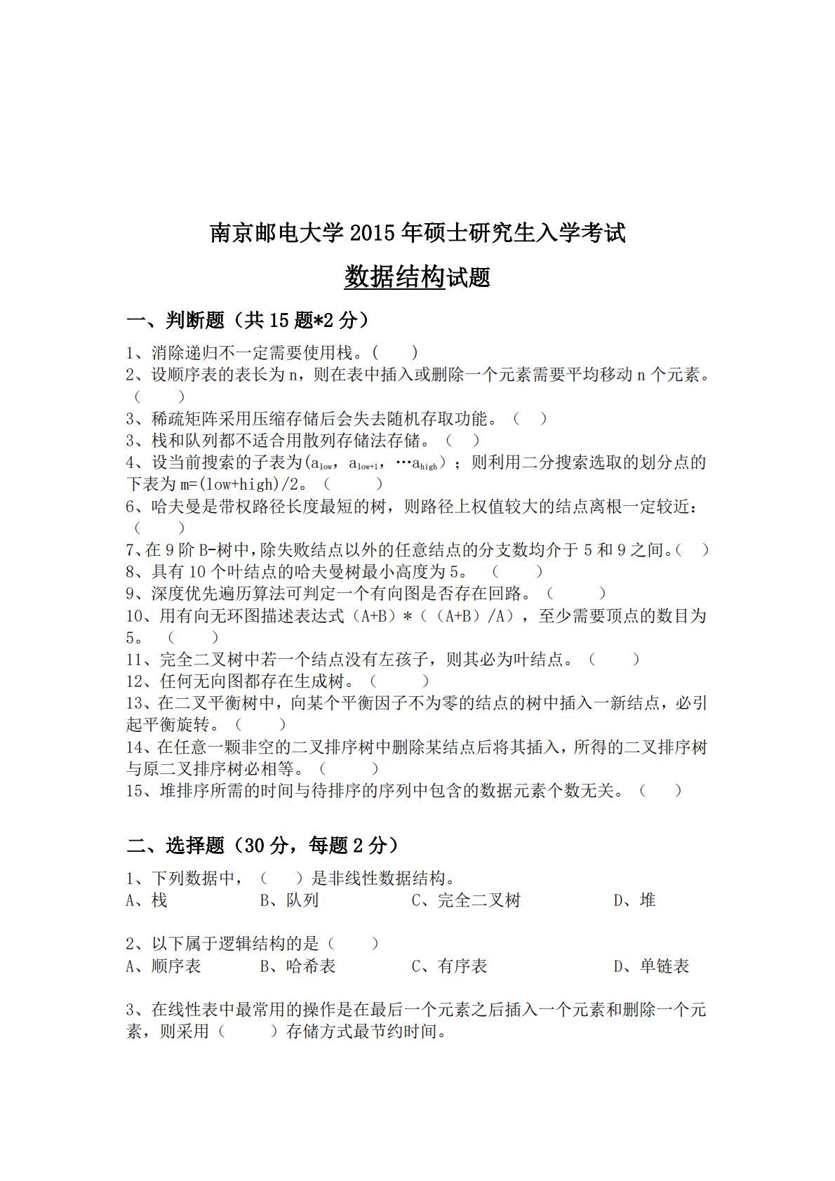
南京邮电大学2015年硕士研究生入学考试数据结构试题一、判断题(共15题*2分)1、消除递归不一定需要使用栈。()2、设顺序表的表长为n,则在表中插入或删除一个元素需要平均移动n个元素。()3、稀疏矩阵采用压缩存储后会失去随机存取功能。()3、栈和队列都不适合用散列存储法存储。()4、设当前搜索的子表为(alow,alow+1,…ahigh);则利用二分搜索选取的划分点的下表为m=(low+high)/2。()6、哈夫曼是带权路径长度最短的树,则路径上权值较大的结点离根一定较近:()7、在9阶B-树中,除失败结点以外的任意结点的分支数均介于5和9之间。()8、具有10个叶结点的哈夫曼树最小高度...
相关推荐
-
301数学一真题及答案免费
2026-01-30 999+ -
301数学一2024、2023年考研概率论与数理统计大纲变化对比表免费
2026-01-30 999+ -
301数学一2024、2023年高等数学大纲变化对照表(数一)免费
2026-01-30 999+ -
301数学一2024考研大纲数学一免费
2026-01-30 999+ -
301数学一2024年考研概率论与数理统计考试大纲综述_数一免费
2026-01-30 999+ -
301数学一2024年考研高等数学考试大纲综述_数一免费
2026-01-30 999+ -
301数学一2024年考研数学考试大纲综述_数一免费
2026-01-30 999+ -
301数学一2024年考研线性代数考试大纲综述_数一免费
2026-01-30 999+ -
301数学一2024年与2023年数学大纲对比表—数一免费
2026-01-30 999+ -
301数学一1987年考研初试真题参考答案免费
2026-01-30 999+
作者:平安喜乐
分类:考研考博类
价格:2知币
属性:5 页
大小:419KB
格式:PDF
时间:2026-01-27

