南京邮电大学811数据结构2017年真题
VIP免费
标签: #真题
摘要:
展开>>
收起<<
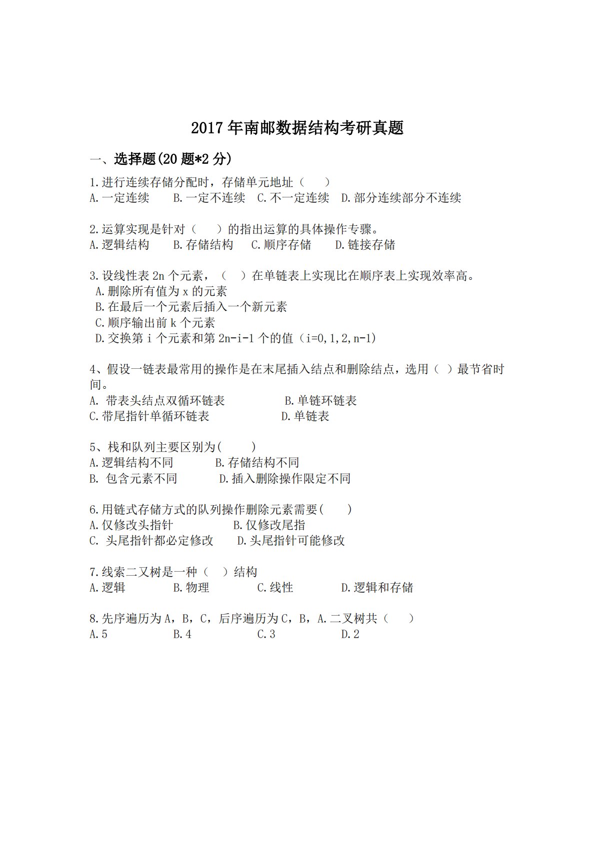
2017年南邮数据结构考研真题一、选择题(20题*2分)1.进行连续存储分配时,存储单元地址()A.一定连续B.一定不连续C.不一定连续D.部分连续部分不连续2.运算实现是针对()的指出运算的具体操作专骤。A.逻辑结构B.存储结构C.顺序存储D.链接存储3.设线性表2n个元素,()在单链表上实现比在顺序表上实现效率高。A.删除所有值为x的元素B.在最后一个元素后插入一个新元素C.顺序输出前k个元素D.交换第i个元素和第2n-i-1个的值(i=0,1,2,n-1)4、假设一链表最常用的操作是在末尾插入结点和删除结点,选用()最节省时间。A.带表头结点双循环链表C.带尾指针单循环链表B.单链环链表...
相关推荐
-
301数学一真题及答案免费
2026-01-30 999+ -
301数学一2024、2023年考研概率论与数理统计大纲变化对比表免费
2026-01-30 999+ -
301数学一2024、2023年高等数学大纲变化对照表(数一)免费
2026-01-30 999+ -
301数学一2024考研大纲数学一免费
2026-01-30 999+ -
301数学一2024年考研概率论与数理统计考试大纲综述_数一免费
2026-01-30 999+ -
301数学一2024年考研高等数学考试大纲综述_数一免费
2026-01-30 999+ -
301数学一2024年考研数学考试大纲综述_数一免费
2026-01-30 999+ -
301数学一2024年考研线性代数考试大纲综述_数一免费
2026-01-30 999+ -
301数学一2024年与2023年数学大纲对比表—数一免费
2026-01-30 999+ -
301数学一1987年考研初试真题参考答案免费
2026-01-30 999+
作者:平安喜乐
分类:考研考博类
价格:2知币
属性:5 页
大小:437.59KB
格式:PDF
时间:2026-01-27

