内蒙古大学869通信与系统100个知识点
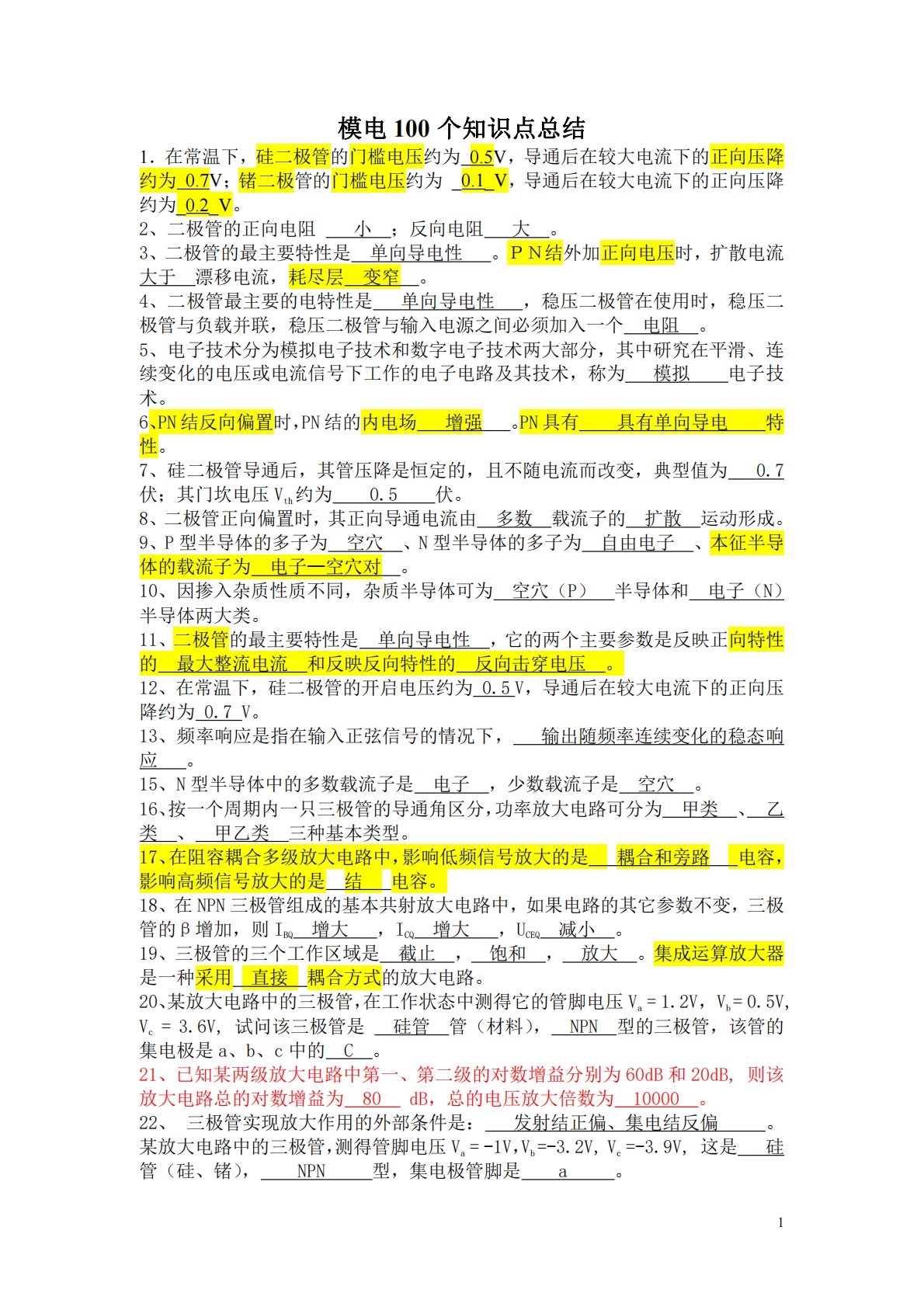
1模电100个知识点总结1.在常温下,硅二极管的门槛电压约为0.5V,导通后在较大电流下的正向压降约为0.7V;锗二极管的门槛电压约为_0.1_V,导通后在较大电流下的正向压降约为_0.2_V。2、二极管的正向电阻小;反向电阻大。3、二极管的最主要特性是单向导电性。PN结外加正向电压时,扩散电流大于漂移电流,耗尽层变窄。4、二极管最主要的电特性是单向导电性,稳压二极管在使用时,稳压二极管与负载并联,稳压二极管与输入电源之间必须加入一个电阻。5、电子技术分为模拟电子技术和数字电子技术两大部分,其中研究在平滑、连续变化的电压或电流信号下工作的电子电路及其技术,称为模拟电子技术。6、PN结反向偏置时...
相关推荐
-
北京工业大学812材料力学2021年真题VIP专享
2025-12-29 999+ -
北京工业大学812材料力学2022年真题VIP专享
2025-12-29 999+ -
北京工业大学822信息与系统2021年真题答案VIP专享
2025-12-29 999+ -
北京工业大学822信息与系统2022年真题VIP专享
2025-12-29 999+ -
兰州大学803半导体物理(含晶体管原理)大学2017年真题VIP免费
2025-12-31 999+ -
兰州大学803半导体物理(含晶体管原理)大学2018年真题VIP免费
2025-12-31 999+ -
兰州大学803半导体物理(含晶体管原理)大学2019年真题VIP免费
2025-12-31 999+ -
清华大学827电路原理2008年真题答案
2026-02-26 999+ -
清华大学827电路原理2009年真题
2026-02-26 999+ -
清华大学827电路原理2009年真题答案
2026-02-26 999+
相关内容
-
厦门大学334新闻与传播专业综合能力2023年真题
分类:考研考博类
时间:2026-02-26
标签:真题
格式:PDF
价格:4.9 知币
-
厦门大学334新闻与传播专业综合能力2024年真题
分类:考研考博类
时间:2026-02-26
标签:真题
格式:PDF
价格:4.9 知币
-
厦门大学334新闻与传播专业综合能力2025年真题
分类:考研考博类
时间:2026-02-26
标签:真题
格式:PDF
价格:4.9 知币
-
厦门大学440新闻与传播专业基础2023年真题
分类:考研考博类
时间:2026-02-26
标签:真题
格式:PDF
价格:4.9 知币
-
厦门大学440新闻与传播专业基础2024年真题
分类:考研考博类
时间:2026-02-26
标签:真题
格式:PDF
价格:4.9 知币

